±±¾©Ê¯ÓÍ»¯¹¤Ñ§Ôº2026ÄêÑо¿ÉúÕÐÉú½ÓÊÕµ÷¼Á¹«¸æ
²é¿´: 1525  |  »Ø¸´: 1

ľ×Ó×ËÃÔ

Í­³æ (ÕýʽдÊÖ)

[ÇóÖú] Ñõ»¯ÂÁXRDͼÆ×·ÖÎöÎÊÌâ ÒÑÓÐ1È˲ÎÓë

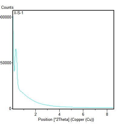
RT£¬ÎÒ×î½ü×öÁËÁ½¸öÑõ»¯ÂÁµÄXRD£¨Ð¡½Ç£©£¬Ò»¸öÔÚ0.293¡ã´¦Óз壬ÁíÍâÒ»¸öÑùÔÚ0.344¡ã´¦Óз塣ÎÄÏ×Éϱ¨µÀµÄÓÐÐò½é¿×Ñõ»¯ÂÁµÄ·å¶¼ÊÇÔÚ1¡ãºÍ1.7¡ã´¦¡£ËùÒÔ²»Ã÷°×ÎÒÕâÁ½¸öÑùÆ·³öÏֵķ嵽µ×ÊÇʲô·å£¬Çó´óÉñÖ¸µã¡£

Ñõ»¯ÂÁXRDͼÆ×·ÖÎöÎÊÌâ
ͼƬ1.png


Ñõ»¯ÂÁXRDͼÆ×·ÖÎöÎÊÌâ-1
ͼƬ2.png
»Ø¸´´ËÂ¥

» ²ÂÄãϲ»¶

» ±¾Ö÷ÌâÏà¹Ø¼ÛÖµÌùÍÆ¼ö£¬¶ÔÄúͬÑùÓаïÖú:

ÎÒ×ÜÊÇÐÒÔ˶øÓÖÐÒ¸£µÄ
ÒÑÔÄ   »Ø¸´´ËÂ¥   ¹Ø×¢TA ¸øTA·¢ÏûÏ¢ ËÍTAºì»¨ TAµÄ»ØÌû

73¹û¹û

гæ (³õÈëÎÄ̳)

¡¾´ð°¸¡¿Ó¦Öú»ØÌû

¡ï ¡ï ¡ï ¡ï ¡ï
ľ×Ó×ËÃÔ: ½ð±Ò+5, ¡ïÓаïÖú 2014-10-12 14:21:33
Õâ¸öÓ¦¸ÃÊÇ»úе·å
2Â¥2014-10-10 09:52:05
ÒÑÔÄ   »Ø¸´´ËÂ¥   ¹Ø×¢TA ¸øTA·¢ÏûÏ¢ ËÍTAºì»¨ TAµÄ»ØÌû
Ïà¹Ø°æ¿éÌø×ª ÎÒÒª¶©ÔÄÂ¥Ö÷ ľ×Ó×ËÃÔ µÄÖ÷Ìâ¸üÐÂ
×î¾ßÈËÆøÈÈÌûÍÆ¼ö [²é¿´È«²¿] ×÷Õß »Ø/¿´ ×îºó·¢±í
[¿¼ÑÐ] 347²ÄÁÏר˶Çóµ÷¼Á +7 zj8215216 2026-04-06 7/350 2026-04-06 21:57 by dongzh2009
[¿¼ÑÐ] 327¿¼Ñе÷¼ÁÍÆ¼ö +6 ÎØÎØÎØÎØÄØ 2026-04-06 6/300 2026-04-06 21:39 by à£à£à£0119
[¿¼ÑÐ] 287Çóµ÷¼Á +3 ͨÐÅѧ˶081000 2026-04-03 4/200 2026-04-06 21:03 by going home
[¿¼ÑÐ] ²ÄÁϵ÷¼Á +5 СÁõͬѧ߹߹ 2026-04-06 5/250 2026-04-06 18:34 by sherry_1901
[¿¼ÑÐ] 281Çóµ÷¼Á +8 Ò¬×ÓÄ¢¹½ 2026-04-06 8/400 2026-04-06 10:38 by À¶ÔÆË¼Óê
[¿¼ÑÐ] 316Çóµ÷¼Á +5 yyxÏëµ÷¼Á 2026-04-05 5/250 2026-04-05 22:22 by ßÇßÇßÇßÇ9
[¿¼ÑÐ] Çóµ÷¼ÁÇóµ÷¼Á +8 121. 2026-04-02 8/400 2026-04-05 20:15 by lys0704
[¿¼ÑÐ] 0832ʳƷ¿ÆÑ§Ó빤³Ìѧ˶282µ÷¼Á +6 ÓãÔÚË®ÖÐÓÎa 2026-04-02 9/450 2026-04-05 11:45 by flysky1234
[¿¼ÑÐ] 270Çóµ÷¼Á +9 С½Üpp 2026-03-31 11/550 2026-04-05 11:02 by ·çÓêÎÞÇç
[¿¼ÑÐ] 26¿¼Ñе÷¼Á0710 0860 +9 ²¹²¹²»²¹ 2026-04-03 14/700 2026-04-04 23:32 by ¹û¶³´óÍõ
[¿¼ÑÐ] Ò»Ö¾Ô¸0817»¯Ñ§¹¤³ÌÓë¼¼Êõ£¬Çóµ÷¼Á +24 ÎÒ²»ÊÇÖ»Òò 2026-04-02 28/1400 2026-04-04 15:15 by dongzh2009
[¿¼ÑÐ] 0710ÉúÎïѧ336·ÖÇóµ÷¼Á +6 kiyy 2026-04-01 8/400 2026-04-04 10:10 by kiyy
[¿¼ÑÐ] Çóµ÷¼Á +4 ѹÁ¦??´ó 2026-04-03 4/200 2026-04-03 21:36 by à£à£à£0119
[¿¼ÑÐ] 266·Ö£¬Ò»Ö¾Ô¸µçÆø¹¤³Ì£¬±¾¿Æ²ÄÁÏ£¬Çó²ÄÁÏרҵµ÷¼Á +9 ÍÛºôºßºôºß 2026-04-02 9/450 2026-04-03 12:05 by 1753564080
[¿¼ÑÐ] 366Çóµ÷¼ÁÒ»Ö¾Ô¸¶«±±´óѧ +8 ÔËÆøÀ´µÃÈôÓÐËÆÎ 2026-04-02 8/400 2026-04-02 21:39 by dongzh2009
[¿¼ÑÐ] 22408 266Çóµ÷¼Á +3 masss11222 2026-04-02 3/150 2026-04-02 18:11 by ±ÊÂä½õÖÝ
[¿¼ÑÐ] Çóµ÷¼Á +7 Aniyaio 2026-04-02 7/350 2026-04-02 16:42 by zzsw+
[¿¼ÑÐ] ²ÄÁÏרҵÇóµ÷¼Á +10 ÔÂÔÂÄñľ 2026-04-01 10/500 2026-04-02 12:57 by wxiongid
[¿¼ÑÐ] 266Çóµ÷¼Á +4 ѧԱ97LZgn 2026-04-02 4/200 2026-04-02 09:52 by yulian1987
[¿¼ÑÐ] ²ÄÁÏÇóµ÷¼Á +10 ÄØÄØÄÝÄÝ 2026-04-01 13/650 2026-04-02 09:17 by olim
ÐÅÏ¢Ìáʾ
ÇëÌî´¦ÀíÒâ¼û