24小时热门版块排行榜    

查看: 637  |  回复: 3

美丽瞬间

金虫 (正式写手)

[求助] 关于CV的问题 已有1人参与

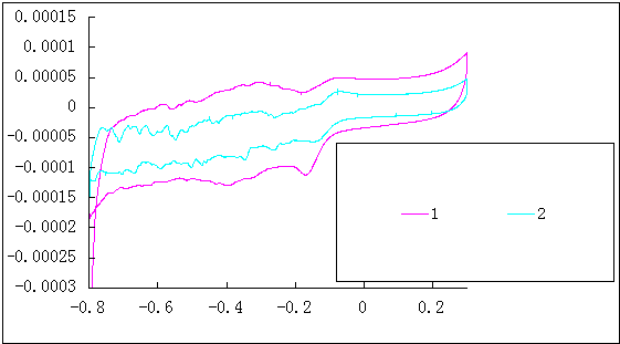
制得两种样品,将同样的量滴加到玻碳电极上,氧还原,碱性溶液,但扫出的CV图,有一个的面积要大于另外一个40%左右,经常会遇到这个问题,求高手解答

关于CV的问题
CV图.png
回复此楼

» 猜你喜欢

» 本主题相关价值贴推荐,对您同样有帮助:

优秀是一种习惯
已阅   回复此楼   关注TA 给TA发消息 送TA红花 TA的回帖

elsewhere168

铜虫 (小有名气)

【答案】应助回帖

★ ★ ★
感谢参与,应助指数 +1
liwentao2010: 金币+1, 谢谢回帖,欢迎交流 2014-08-17 14:54:48
美丽瞬间: 金币+2, ★★★很有帮助 2014-08-18 09:28:42
应该是电极表面催化剂的涂覆均匀程度的重复性不好导致的,考虑关注一下每次催化剂浆料的均匀程度,滴在电极上溶剂挥发后薄膜电极的平整度,是不是团聚了。

[ 发自手机版 http://muchong.com/3g ]
2楼2014-08-16 15:58:59
已阅   回复此楼   关注TA 给TA发消息 送TA红花 TA的回帖

美丽瞬间

金虫 (正式写手)

引用回帖:
2楼: Originally posted by elsewhere168 at 2014-08-16 15:58:59
应该是电极表面催化剂的涂覆均匀程度的重复性不好导致的,考虑关注一下每次催化剂浆料的均匀程度,滴在电极上溶剂挥发后薄膜电极的平整度,是不是团聚了。

谢谢您的回复,之前没有注意到催化剂的涂覆均匀程度
!那有没有可能样品1的传质、催化性能等比样品2的好,所以才有面积的差别
优秀是一种习惯
3楼2014-08-18 09:32:11
已阅   回复此楼   关注TA 给TA发消息 送TA红花 TA的回帖

elsewhere168

铜虫 (小有名气)

【答案】应助回帖

引用回帖:
3楼: Originally posted by 美丽瞬间 at 2014-08-18 09:32:11
谢谢您的回复,之前没有注意到催化剂的涂覆均匀程度
!那有没有可能样品1的传质、催化性能等比样品2的好,所以才有面积的差别...

如果是电极表面活性物质分布均匀,活性物质电导在一个数量级且薄膜电极厚度差别不大,可以定性地做判断。

[ 发自小木虫客户端 ]
4楼2014-08-19 07:41:22
已阅   回复此楼   关注TA 给TA发消息 送TA红花 TA的回帖
相关版块跳转 我要订阅楼主 美丽瞬间 的主题更新
最具人气热帖推荐 [查看全部] 作者 回/看 最后发表
[考研] 279分求调剂 一志愿211 +17 chaojifeixia 2026-03-19 19/950 2026-03-23 23:26 by 呆呆师姐
[考研] 284求调剂 +9 Zhao anqi 2026-03-22 9/450 2026-03-23 23:11 by peike
[考研] 化学308分求调剂 +3 你好明天你好 2026-03-23 3/150 2026-03-23 20:11 by macy2011
[考研] 材料与化工考研调剂 +4 孅華 2026-03-22 4/200 2026-03-23 16:13 by 一休哥FU
[考研] 306求调剂 +9 chuanzhu川烛 2026-03-18 9/450 2026-03-23 13:17 by luoyongfeng
[考研] 311求调剂 +6 冬十三 2026-03-18 6/300 2026-03-22 20:18 by edmund7
[考研] 269专硕求调剂 +6 金恩贝 2026-03-21 6/300 2026-03-22 14:31 by ColorlessPI
[考研] 一志愿南大,0703化学,分数336,求调剂 +3 收到VS 2026-03-21 3/150 2026-03-21 18:42 by 学员8dgXkO
[考研] 【考研调剂】化学专业 281分,一志愿四川大学,诚心求调剂 +11 吃吃吃才有意义 2026-03-19 11/550 2026-03-21 18:23 by 学员8dgXkO
[考研] 一志愿深大,0703化学,总分302,求调剂 +4 七月-七七 2026-03-21 4/200 2026-03-21 18:20 by 学员8dgXkO
[考研] 22 350 本科985求调剂,求老登收留 +3 李轶男003 2026-03-20 3/150 2026-03-21 13:28 by 搏击518
[考研] 求调剂 +3 白QF 2026-03-21 3/150 2026-03-21 13:12 by zhukairuo
[考研] 一志愿天津大学化学工艺专业(081702)315分求调剂 +12 yangfz 2026-03-17 12/600 2026-03-21 03:30 by JourneyLucky
[考研] 材料工程(专)一志愿985 初试335求调剂 +3 hiloiy 2026-03-17 4/200 2026-03-21 03:04 by JourneyLucky
[考研] 初始318分求调剂(有工作经验) +3 1911236844 2026-03-17 3/150 2026-03-21 02:33 by JourneyLucky
[考研] 330求调剂 +4 小材化本科 2026-03-18 4/200 2026-03-20 23:13 by JourneyLucky
[考研] 一志愿西南交通 专硕 材料355 本科双非 求调剂 +5 西南交通专材355 2026-03-19 5/250 2026-03-20 21:10 by JourneyLucky
[考研] 353求调剂 +3 拉钩不许变 2026-03-20 3/150 2026-03-20 19:56 by JourneyLucky
[考研] 材料工程专硕调剂 +5 204818@lcx 2026-03-17 6/300 2026-03-18 22:55 by 204818@lcx
[考研] 收复试调剂生 +4 雨后秋荷 2026-03-18 4/200 2026-03-18 14:16 by elevennnne
信息提示
请填处理意见