| ²é¿´: 1557 | »Ø¸´: 1 | |
banffcanгæ (³õÈëÎÄ̳)
|
[ÇóÖú]
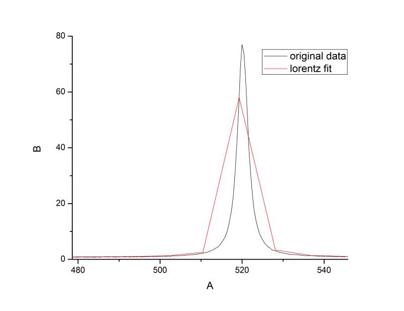
origin ÇúÏßÄâºÏ
|
|
|
|
redmanгæ (³õÈëÎÄ̳)
|
|
|
2Â¥2014-05-30 07:57:44
|
|














»Ø¸´´ËÂ¥