| 查看: 470 | 回复: 1 | |
daofengwalan金虫 (小有名气)
|
[求助]
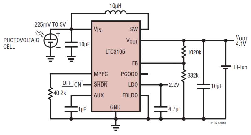
跪求大神解释一下这个电路该如何连接
|
|
|
|
|
2楼2014-08-25 15:04:18
|
|













回复此楼