| ²é¿´: 1848 | »Ø¸´: 12 | |
| ¡¾½±Àø¡¿ ±¾Ìû±»ÆÀ¼Û12´Î£¬×÷ÕßANDPingÔö¼Ó½ð±Ò 9.4 ¸ö | |
ANDPingÈÙÓþ°æÖ÷ (ÎÄ̳¾«Ó¢)
|
[×ÊÔ´]
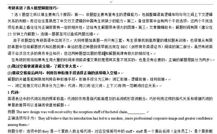
¿¼ÑÐÓ¢Óï7Ñ¡5ÌâÐͼ°ÔĶÁ½âÌâ¼¼ÇÉ
|
|
|
|
´ó±¿Ïó_hitÖÁ×ðľ³æ (ÎÄ̳¾«Ó¢)
|
|
|
2Â¥2014-05-15 21:45:47
|
|
|
7Â¥2015-10-30 12:55:51
|
|
|
¼òµ¥»Ø¸´
|
|
|
yellowgirl213Â¥
|
2014-11-04 22:27
»Ø¸´
ÎåÐÇºÃÆÀ ¶¥Ò»Ï£¬¸Ðл·ÖÏí£¡
|
|
clive19714Â¥
|
2014-11-10 13:30
»Ø¸´
ÎåÐÇºÃÆÀ ¶¥Ò»Ï£¬¸Ðл·ÖÏí£¡
|
|
ÀîÕýÑ©¶ù5Â¥
|
2014-11-11 20:24
»Ø¸´
ÎåÐÇºÃÆÀ ¶¥Ò»Ï£¬¸Ðл·ÖÏí£¡
|
|
Íõð©Æ¼6Â¥
|
2015-04-04 00:43
»Ø¸´
ÎåÐÇºÃÆÀ ¶¥Ò»Ï£¬¸Ðл·ÖÏí£¡
|
|
sherrymore8Â¥
|
2015-10-30 18:02
»Ø¸´
ÎåÐÇºÃÆÀ ¶¥Ò»Ï£¬¸Ðл·ÖÏí£¡
|
|
wind8901189Â¥
|
2015-12-09 11:09
»Ø¸´
ÎåÐÇºÃÆÀ ¶¥Ò»Ï£¬¸Ðл·ÖÏí£¡
|
|
wsadu77710Â¥
|
2016-03-17 15:04
»Ø¸´
ÎåÐÇºÃÆÀ ¶¥Ò»Ï£¬¸Ðл·ÖÏí£¡
|
|
97104658611Â¥
|
2016-11-01 08:13
»Ø¸´
ÎåÐÇºÃÆÀ ¶¥Ò»Ï£¬¸Ðл·ÖÏí£¡
|
|
stevenysh12Â¥
|
2016-11-02 06:35
»Ø¸´
ÈýÐÇºÃÆÀ ¶¥Ò»Ï£¬¸Ðл·ÖÏí£¡
|
|
zhoujianyi13Â¥
|
2020-01-29 19:30
»Ø¸´
ÎåÐÇºÃÆÀ ¶¥Ò»Ï£¬¸Ðл·ÖÏí£¡
|














»Ø¸´´ËÂ¥