| 查看: 974 | 回复: 10 | |||
[求助]
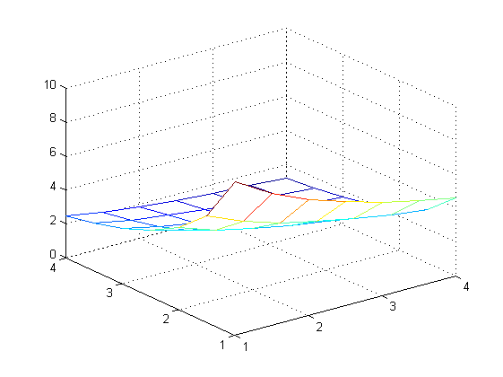
求救 matlab这个图应该肿么画 一直有错误已有1人参与
|
|||
|
刚刚照着教程绘制出来一个三维图 想再尝试绘制一个,就出现错误 求大家帮忙 刚学,有错误请指正 syms x y z a=0.9 [x,y]=meshgrid(1:0.5:4) z=100/((2.8*a+1)*(x+1)*y+2.65*y+1.35) mesh(x,y,z); |
» 猜你喜欢
求国际会议网站
已经有1人回复
求取一些关于纳米材料和纳米技术相关的英文PPT。
已经有0人回复
物理学I论文润色/翻译怎么收费?
已经有132人回复
【复旦大学】二维材料方向招收2026年博士研究生1名
已经有0人回复
北京纳米能源与系统研究所 王中林院士/曹南颖研究员课题组2026级硕/博/博后招生
已经有10人回复
荷兰Utrecht University超快太赫兹光谱王海教授课题招收2026 CSC博士生
已经有19人回复
反铁磁体中的磁性切换:两种不同的机制已成功可视化
已经有0人回复
26申博推荐:南京航空航天大学国际前沿院光学方向招收博士生!
已经有0人回复
求标准粉末衍射卡号 ICDD 01-076-1802
已经有0人回复
» 本主题相关价值贴推荐,对您同样有帮助:
matlab “Inner matrix dimensions must agree.”一直不知道哪里出错了 求助
已经有6人回复
求教这种图怎么用matlab画出来
已经有8人回复
求助,matlab里怎么绘制三向量的三维曲面图??
已经有24人回复
COMSOL4.2与MATLAB2011b的连接问题?求助
已经有9人回复
我的MATLAB 公式代码,怎么一直提示 错误
已经有3人回复
新手求助:matlab 画二维图
已经有7人回复
matlab 图片叠加问题求助
已经有4人回复
求助MATLAB做三维图问题
已经有4人回复
求助MATLAB画图,二维曲线,总是出错,求助高手
已经有3人回复
求助一关于matlab软件问题
已经有5人回复
求助一个matlab关于分类讨论的问题
已经有9人回复
求助 Matlab 读取图上数据点 Data Cursor 显示数据问题
已经有6人回复
求助 matlab交点问题
已经有19人回复
求助matlab问题
已经有5人回复
matlab问题求助
已经有16人回复
求助matlab-simulink运行时报错问题
已经有3人回复
【求助】弱弱的问一下Matlab数据提取的问题
已经有5人回复
【求助】matlab 绘图问题
已经有16人回复
【求助】问一个关于matlab中legend的问题
已经有11人回复
月只蓝
主管区长 (职业作家)
-

专家经验: +1059 - 计算强帖: 8
- 应助: 1712 (讲师)
- 贵宾: 8.888
- 金币: 68120.7
- 散金: 1938
- 红花: 443
- 沙发: 4
- 帖子: 4373
- 在线: 3291.4小时
- 虫号: 1122189
- 注册: 2010-10-14
- 专业: 宇宙学
- 管辖: 计算模拟区

3楼2014-05-04 20:27:22
月只蓝
主管区长 (职业作家)
-

专家经验: +1059 - 计算强帖: 8
- 应助: 1712 (讲师)
- 贵宾: 8.888
- 金币: 68120.7
- 散金: 1938
- 红花: 443
- 沙发: 4
- 帖子: 4373
- 在线: 3291.4小时
- 虫号: 1122189
- 注册: 2010-10-14
- 专业: 宇宙学
- 管辖: 计算模拟区

5楼2014-05-04 21:01:14
月只蓝
主管区长 (职业作家)
-

专家经验: +1059 - 计算强帖: 8
- 应助: 1712 (讲师)
- 贵宾: 8.888
- 金币: 68120.7
- 散金: 1938
- 红花: 443
- 沙发: 4
- 帖子: 4373
- 在线: 3291.4小时
- 虫号: 1122189
- 注册: 2010-10-14
- 专业: 宇宙学
- 管辖: 计算模拟区

8楼2014-05-05 11:24:27
月只蓝
主管区长 (职业作家)
-

专家经验: +1059 - 计算强帖: 8
- 应助: 1712 (讲师)
- 贵宾: 8.888
- 金币: 68120.7
- 散金: 1938
- 红花: 443
- 沙发: 4
- 帖子: 4373
- 在线: 3291.4小时
- 虫号: 1122189
- 注册: 2010-10-14
- 专业: 宇宙学
- 管辖: 计算模拟区

10楼2014-05-05 13:35:21
2楼2014-05-04 19:05:32
4楼2014-05-04 20:55:42
wyyacgh
铁杆木虫 (职业作家)
- 应助: 17 (小学生)
- 金币: 7949.5
- 散金: 2132
- 红花: 6
- 沙发: 8
- 帖子: 3426
- 在线: 458.8小时
- 虫号: 2746284
- 注册: 2013-10-23
- 性别: GG
- 专业: 力学

6楼2014-05-04 22:39:24
7楼2014-05-05 11:20:12
9楼2014-05-05 12:19:57













回复此楼
onelovexsn