| 查看: 2365 | 回复: 4 | ||
小豆子508银虫 (初入文坛)
|
[求助]
电荷放大器的应用疑问 已有2人参与
|
|
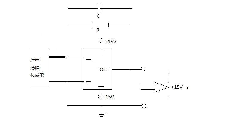
将压电薄膜传感器和AD820运算放大器组成如附件中所示的电荷放大电路。原理是讲力信号变为电信号,根据输出电压判断力的大小。传感器未受到力的作用时,电路输出端却又+15V的电压输出,这是什么原因呢。我将正、负输入端均接地,但输出仍未+15V,这是什么原因呢。是我的电路不对,还是运放芯片有问题,还是传感器有问题呢,还是存在干扰,希望高人指点一下,不胜感激! 11.jpg |
» 猜你喜欢
售SCI一区文章,我:8 O5 51O 54,科目齐全
已经有3人回复
售SCI一区文章,我:8 O5 51O 54,科目齐全
已经有3人回复
售SCI一区文章,我:8 O5 51O 54,科目齐全
已经有4人回复
售SCI一区文章,我:8 O5 51O 54,科目齐全
已经有3人回复
售SCI一区文章,我:8 O5 51O 54,科目齐全
已经有5人回复
售SCI一区文章,我:8 O5 51O 54,科目齐全
已经有5人回复
售SCI一区文章,我:8 O5 51O 54,科目齐全
已经有5人回复
售SCI一区文章,我:8 O5 51O 54,科目齐全
已经有6人回复
售SCI一区文章,我:8 O5 51O 54,科目齐全
已经有6人回复
售SCI一区文章,我:8 O5 51O 54,科目齐全
已经有6人回复
» 本主题相关价值贴推荐,对您同样有帮助:
2014年度浙江省自然科学基金拟资助项目清单
已经有14人回复
求助:关于测试0电荷电位时的疑问!
已经有4人回复
VESTA画电荷密度图的疑问
已经有20人回复
关于NBO及Mulliken电荷分析的疑问
已经有10人回复

2楼2014-04-13 19:48:37
3楼2014-04-14 15:36:58

4楼2018-07-30 15:37:09

5楼2018-10-02 23:08:27













回复此楼
10