版块导航
正在加载中...
客户端APP下载
论文辅导
调剂小程序
登录
注册
帖子
帖子
用户
本版
应《网络安全法》要求,自2017年10月1日起,未进行实名认证将不得使用互联网跟帖服务。为保障您的帐号能够正常使用,请尽快对帐号进行手机号验证,感谢您的理解与支持!
24小时热门版块排行榜
>
论坛更新日志
(534)
>
休闲灌水
(41)
>
文献求助
(19)
>
导师招生
(17)
>
虫友互识
(16)
>
博后之家
(7)
>
考博
(6)
>
基金申请
(4)
>
硕博家园
(3)
>
找工作
(3)
>
公派出国
(3)
>
论文道贺祈福
(2)
>
教师之家
(2)
>
药学
(2)
>
考研
(2)
>
论文投稿
(2)
小木虫论坛-学术科研互动平台
»
化学化工区
»
电化学
»
电分析测试
»
请帮忙看CV图
2
1/1
返回列表
查看: 387 | 回复: 1
只看楼主
@他人
存档
新回复提醒
(忽略)
收藏
在APP中查看
yue0411
铁杆木虫
(著名写手)
元帅
应助: 1
(幼儿园)
金币: 5861.6
散金: 106
沙发: 2
帖子: 2322
在线: 332.9小时
虫号: 596462
注册: 2008-09-09
专业: 功能与智能高分子
[
求助
]
请帮忙看CV图
已有1人参与
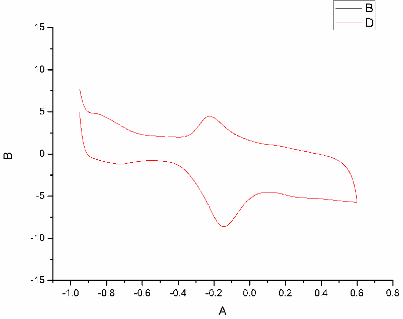
请大家帮忙看看这幅图,几个峰,峰位是多少,不会看呀!!
, 谢谢大家
cv-Ab.gif
回复此楼
» 猜你喜欢
CSC & MSCA 博洛尼亚大学能源材料课题组博士/博士后招生|MSCA经费充足、排名优
已经有6人回复
德国Karlsruhe Institute of Technology招收电化学储能及联合培养CSC博士等
已经有20人回复
物理化学论文润色/翻译怎么收费?
已经有105人回复
德国Karlsruhe Institute of Technology招收电化学储能及联合培养CSC博士
已经有24人回复
德国Karlsruhe Institute of Technology招收电化学储能及联合培养CSC博士
已经有1人回复
固态锂金属电池迁移数计算求助
已经有1人回复
荷兰奈梅亨大学赵文博与Galimberti课题组招收理论计算CSC博士 2000 欧元/月+房补
已经有0人回复
26储能博士申请自荐
已经有22人回复
上海交通大学--宁波东方理工大学电池方向博士招生
已经有10人回复
海南大学全国重点实验室杨金霖老师招收储能电池方向博士生(2026年3月报名,9月入学)
已经有0人回复
海南师范大学2026年博士研究生招收 (在职想提升学历人员可报考) 申请考核制+普通招考
已经有0人回复
» 本主题相关价值贴推荐,对您同样有帮助:
请帮我看看这个DSC图
已经有6人回复
初入电化学,求大神指教这个CV图的意义
已经有4人回复
如何从CV图看出第一次和第二次阴极电流峰对应的电量差
已经有5人回复
CV曲线求帮分析下!
已经有6人回复
大神来帮忙解释一下,上下两个图是什么意思
已经有10人回复
电化学cv曲线分析
已经有12人回复
请电分析的虫友帮忙看下我的CV图中还原峰为什么不明显
已经有9人回复
帮忙看下这个孔隙率图怎么分析呀?
已经有3人回复
大神帮我分析分析CV曲线吧,小妹跪求
已经有5人回复
CV曲线 求分析
已经有3人回复
请高手帮忙鉴定一下这个鲫鱼生什么病了?
已经有13人回复
Cu@Pd纳米粒子CV曲线,求助高手分析,,,
已经有7人回复
帮忙分析一下这几个响应面的图
已经有16人回复
PCA分析的图看不懂 找高手来解释下
已经有22人回复
我的CV曲线怎么是这样的?
已经有6人回复
求大家帮忙分析下这个CV曲线吧
已经有10人回复
【求助】请教有机循环伏安中的内标
已经有18人回复
【求助】循环伏安图(CV图)怎么看?
已经有13人回复
请教高手这种折线图怎么做?
已经有27人回复
文章回来,请大侠帮忙看看
已经有8人回复
【求助】请教半导体CV图
已经有9人回复
科研的道路上,没有最强,只有更强!
1楼
2014-01-27 17:33:40
已阅
回复此楼
关注TA
给TA发消息
送TA红花
TA的回帖
alsjiao
至尊木虫
(著名写手)
应助: 55
(初中生)
金币: 11831.7
散金: 305
红花: 5
帖子: 1494
在线: 158.1小时
虫号: 577464
注册: 2008-06-23
性别: GG
专业: 电化学
【答案】应助回帖
感谢参与,应助指数 +1
在-0.2V左右有一对氧化还原峰。
赞
一下
回复此楼
Dr.J
2楼
2014-01-27 20:51:11
已阅
回复此楼
关注TA
给TA发消息
送TA红花
TA的回帖
相关版块跳转
有机交流
有机资源
高分子
无机/物化
分析
催化
工艺技术
化工设备
石油化工
精细化工
电化学
环境
SciFinder/Reaxys
我要订阅楼主
yue0411
的主题更新
2
1/1
返回列表
如果回帖内容含有宣传信息,请如实选中。否则帐号将被全论坛禁言
普通表情
龙
兔
虎
猫
百度网盘
|
360云盘
|
千易网盘
|
华为网盘
在新窗口页面中打开自己喜欢的网盘网站,将文件上传后,然后将下载链接复制到帖子内容中就可以了。
信息提示
关闭
请填处理意见
关闭
确定