| 查看: 1430 | 回复: 9 | ||
lt1176860272铜虫 (小有名气)
|
[求助]
关于交流阻抗 已有2人参与
|
|
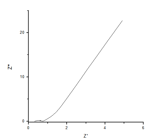
在泡沫镍上沉积的超级电容材料,然后直接拿去测试性能,图片1是没有加任何修饰的,图片2是加上修饰物质,目的是想减小其与溶液的界面阻抗,但是从阻抗图上看,是不是加上修饰物质后,有两个明显的半圆,是阻抗反而增加了吗,感觉没道理啊,对电化学不是很明白,交流阻抗更是一无所知,知道的帮看一下,或是交流一下,不管解决问题与否,都非常感谢! 2.png 1.png |
» 猜你喜欢
河北农大生物与医药专业招收调剂,名额充足
已经有0人回复
齐鲁工业大学 国家重点实验室-新能源、锂离子电池、材料、化学方向
已经有0人回复
物理化学论文润色/翻译怎么收费?
已经有165人回复
一志愿前4位代码0703均可报名-河北大学分析化学专业招收调剂考生
已经有58人回复
★★爆★★0860生物与医药调剂考生看过来,河北大学化学与材料科学学院
已经有86人回复
杰青/长江团队招收调剂
已经有0人回复
中南林业科技大学罗勇锋教授团队2026年招收材料类调剂研究生
已经有1人回复
电子科技大学材料学院王翀教授拟招收工程博士一名(化学、材料方向)
已经有2人回复
湖南农业大学能源材料创新团队招收2026化学专业研究生(学硕)调剂
已经有6人回复
奥尔堡Xinxin Xiao课题组招收一名岗位制博士(酶基生物电化学)
已经有0人回复
济南大学 材料科学与工程 李金凯课题组 招收调剂生2名(2026级)
已经有0人回复
» 本主题相关商家推荐: (我也要在这里推广)
» 本主题相关价值贴推荐,对您同样有帮助:
交流阻抗图谱分析
已经有12人回复
交流阻抗测量要满足的条件
已经有5人回复
关于交流阻抗谱的拟合,求帮忙
已经有8人回复
关于交流阻抗测试的问题
已经有15人回复
如何测试交流阻抗
已经有14人回复
交流阻抗拟合!
已经有20人回复
交流阻抗图谱分析
已经有23人回复
A.C.impedance 交流阻抗
已经有5人回复
回答交流阻抗的问题
已经有3人回复
测试交流阻抗时间长,正常吗?
已经有18人回复
关于用交流阻抗测试半导体薄膜材料电阻率
已经有4人回复
求高手解决交流阻抗问题
已经有3人回复
紧急求助:关于交流阻抗测试电池的几个疑问
已经有6人回复
这个交流阻抗曲线是什么图
已经有9人回复
【求助】有关铝合金交流阻抗测试的问题
已经有5人回复
【求助】交流阻抗初始电平设置
已经有6人回复
【求助】交流阻抗问题
已经有19人回复
Jackcd12
至尊木虫 (知名作家)
- ECEPI: 13
- 应助: 2150 (讲师)
- 金币: 13926.4
- 红花: 366
- 帖子: 7633
- 在线: 2165.4小时
- 虫号: 1865159
- 注册: 2012-06-20
- 性别: GG
- 专业: 电化学

2楼2014-01-04 16:52:00
lt1176860272
铜虫 (小有名气)
- 应助: 1 (幼儿园)
- 金币: 181.4
- 散金: 90
- 红花: 2
- 帖子: 166
- 在线: 59.3小时
- 虫号: 2365489
- 注册: 2013-03-21
- 专业: 躯体感觉、疼痛与镇痛
3楼2014-01-04 16:55:06
lt1176860272
铜虫 (小有名气)
- 应助: 1 (幼儿园)
- 金币: 181.4
- 散金: 90
- 红花: 2
- 帖子: 166
- 在线: 59.3小时
- 虫号: 2365489
- 注册: 2013-03-21
- 专业: 躯体感觉、疼痛与镇痛
4楼2014-01-04 16:57:19
李加伟
荣誉版主 (文坛精英)
不过凡人
- 应助: 258 (大学生)
- 贵宾: 1.257
- 金币: 24679.4
- 散金: 8829
- 红花: 146
- 沙发: 13
- 帖子: 12823
- 在线: 3507.4小时
- 虫号: 2359263
- 注册: 2013-03-19
- 性别: GG
- 专业: 可再生与替代能源利用中的
- 管辖: 论文道贺祈福

5楼2014-01-04 17:44:32
lt1176860272
铜虫 (小有名气)
- 应助: 1 (幼儿园)
- 金币: 181.4
- 散金: 90
- 红花: 2
- 帖子: 166
- 在线: 59.3小时
- 虫号: 2365489
- 注册: 2013-03-21
- 专业: 躯体感觉、疼痛与镇痛
6楼2014-01-04 18:40:10
李加伟
荣誉版主 (文坛精英)
不过凡人
- 应助: 258 (大学生)
- 贵宾: 1.257
- 金币: 24679.4
- 散金: 8829
- 红花: 146
- 沙发: 13
- 帖子: 12823
- 在线: 3507.4小时
- 虫号: 2359263
- 注册: 2013-03-19
- 性别: GG
- 专业: 可再生与替代能源利用中的
- 管辖: 论文道贺祈福

7楼2014-01-04 18:49:44
lt1176860272
铜虫 (小有名气)
- 应助: 1 (幼儿园)
- 金币: 181.4
- 散金: 90
- 红花: 2
- 帖子: 166
- 在线: 59.3小时
- 虫号: 2365489
- 注册: 2013-03-21
- 专业: 躯体感觉、疼痛与镇痛
8楼2014-01-04 19:36:57
Jackcd12
至尊木虫 (知名作家)
- ECEPI: 13
- 应助: 2150 (讲师)
- 金币: 13926.4
- 红花: 366
- 帖子: 7633
- 在线: 2165.4小时
- 虫号: 1865159
- 注册: 2012-06-20
- 性别: GG
- 专业: 电化学

9楼2014-01-04 19:40:18
lt1176860272
铜虫 (小有名气)
- 应助: 1 (幼儿园)
- 金币: 181.4
- 散金: 90
- 红花: 2
- 帖子: 166
- 在线: 59.3小时
- 虫号: 2365489
- 注册: 2013-03-21
- 专业: 躯体感觉、疼痛与镇痛
10楼2014-01-04 19:45:53














回复此楼