| 查看: 812 | 回复: 4 | ||
lwb870525木虫 (著名写手)
|
[求助]
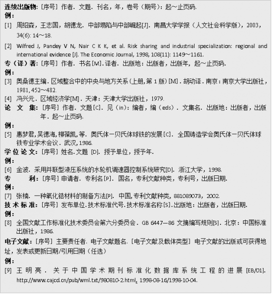
请EndnoteX6高手编辑一个参考文献的style
|
|
![]() |
||
|
|
||
xinmor至尊木虫 (职业作家)
|
||
![]() |
||
|
2楼2013-11-26 20:04:34
|
|
|
lwb870525木虫 (著名写手)
|
||
![]() |
||
|
3楼2013-11-26 20:33:17
|
|
|
|
||
|
4楼2013-11-27 12:32:38
|
|
|
xinmor至尊木虫 (职业作家)
|
||
![]() |
||
|
5楼2013-11-28 11:13:25
|
|













回复此楼