²é¿´: 1656  |  »Ø¸´: 6

cosine

ľ³æ (Ö°Òµ×÷¼Ò)

[½»Á÷] Ö÷ÌâÒѱ»É¾³ý ÒÑÓÐ6È˲ÎÓë

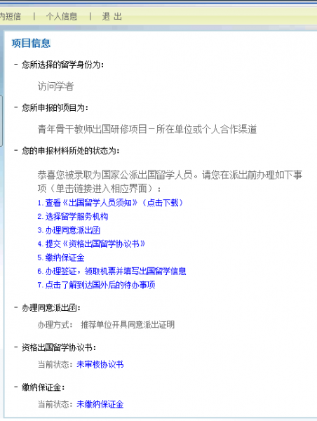
Çà¹Ç¼Æ»®½á¹ûÒѳö£¬ÔÚÁôѧ»ù½ðÎ¯ÍøÕ¾µÇ¼¿É²é£¬¿´Í¼£¡
Ö÷ÌâÒѱ»É¾³ý
ÎÞ±êÌâ.png

Ö÷ÌâÒѱ»É¾³ý

[ Last edited by cosine on 2014-1-8 at 09:14 ]
»Ø¸´´ËÂ¥

» ²ÂÄãϲ»¶

» ±¾Ö÷ÌâÏà¹Ø¼ÛÖµÌùÍÆ¼ö£¬¶ÔÄúͬÑùÓаïÖú:

ÒÑÔÄ   »Ø¸´´ËÂ¥   ¹Ø×¢TA ¸øTA·¢ÏûÏ¢ ËÍTAºì»¨ TAµÄ»ØÌû
2Â¥2013-06-19 09:12:05
ÒÑÔÄ   »Ø¸´´ËÂ¥   ¹Ø×¢TA ¸øTA·¢ÏûÏ¢ ËÍTAºì»¨ TAµÄ»ØÌû

wwz12

Ìú¸Ëľ³æ (ÖøÃûдÊÖ)

¹§Ï²Â¥Ö÷ ºØÏ²Â¥Ö÷£¡
3Â¥2013-06-19 13:00:52
ÒÑÔÄ   »Ø¸´´ËÂ¥   ¹Ø×¢TA ¸øTA·¢ÏûÏ¢ ËÍTAºì»¨ TAµÄ»ØÌû

designer321

Òø³æ (ÕýʽдÊÖ)

¹§Ï²Â¥Ö÷ ºØÏ²Â¥Ö÷£¡
4Â¥2013-06-19 13:09:48
ÒÑÔÄ   »Ø¸´´ËÂ¥   ¹Ø×¢TA ¸øTA·¢ÏûÏ¢ ËÍTAºì»¨ TAµÄ»ØÌû

patrickdyw

¾èÖú¹ó±ö (ÕýʽдÊÖ)

Õ´µãÏ²Æø°É
5Â¥2013-06-19 14:43:01
ÒÑÔÄ   »Ø¸´´ËÂ¥   ¹Ø×¢TA ¸øTA·¢ÏûÏ¢ ËÍTAºì»¨ TAµÄ»ØÌû

mailtohcy

½ð³æ (ÕýʽдÊÖ)

Õ´¹â£¡
ÔÚ¿ÆÑ§ÁìÓòÖÐ×ÔÓɵØÌ½Ë÷£¡
6Â¥2013-06-19 15:32:06
ÒÑÔÄ   »Ø¸´´ËÂ¥   ¹Ø×¢TA ¸øTA·¢ÏûÏ¢ ËÍTAºì»¨ TAµÄ»ØÌû

docachang

Í­³æ (СÓÐÃûÆø)

¹§Ï²Â¥Ö÷°¡£¬ÏÛĽing
7Â¥2013-06-19 16:15:15
ÒÑÔÄ   »Ø¸´´ËÂ¥   ¹Ø×¢TA ¸øTA·¢ÏûÏ¢ ËÍTAºì»¨ TAµÄ»ØÌû
Ïà¹Ø°æ¿éÌø×ª ÎÒÒª¶©ÔÄÂ¥Ö÷ cosine µÄÖ÷Ìâ¸üÐÂ
×î¾ßÈËÆøÈÈÌûÍÆ¼ö [²é¿´È«²¿] ×÷Õß »Ø/¿´ ×îºó·¢±í
[¿¼ÑÐ] 265Çóµ÷¼Á +5 ÁºÁºÐ£Ð£ 2026-03-19 5/250 2026-03-20 05:54 by laoshidan
[¿¼ÑÐ] 321Çóµ÷¼Á +8 ºÎÈó²É123 2026-03-18 10/500 2026-03-19 16:46 by ºÎÈó²É123
[¿¼ÑÐ] Ò»Ö¾Ô¸±±¾©»¯¹¤´óѧ0703»¯Ñ§318·Ö£¬ÓпÆÑо­Àú£¬Çóµ÷¼Á +3 һƿ±½¼×Ëá 2026-03-14 3/150 2026-03-19 15:17 by ¾¡Ë´Ò¢1
[¿¼ÑÐ] Çóµ÷¼Á +3 Mqqqqqq 2026-03-19 3/150 2026-03-19 14:11 by peike
[½Ìʦ֮¼Ò] ½¹ÂÇ +9 Ë®±ùÔÂÔÂÒ°Íà 2026-03-13 13/650 2026-03-19 09:50 by otani
[¿¼ÑÐ] ²ÄÁÏרҵÇóµ÷¼Á +5 hanamiko 2026-03-18 5/250 2026-03-18 20:19 by ÐÇ¿ÕÐÇÔÂ
[¿¼ÑÐ] Ò»Ö¾Ô¸ÎäÀí²ÄÁÏ305·ÖÇóµ÷¼Á +5 ÏëÉϰ¶µÄÀðÓã 2026-03-18 6/300 2026-03-18 17:53 by Î޼ʵIJÝÔ­
[¿¼ÑÐ] 298-Ò»Ö¾Ô¸Öйúũҵ´óѧ-Çóµ÷¼Á +7 ÊÖ»úÓû§ 2026-03-17 7/350 2026-03-18 14:34 by vgtyfty
[¿¼ÑÐ] 297Çóµ÷¼Á +8 Ï·¾«µ¤µ¤µ¤ 2026-03-17 8/400 2026-03-18 14:30 by laoshidan
[¿¼ÑÐ] ÉúÎïѧ071000 329·ÖÇóµ÷¼Á +3 ÎÒ°®ÉúÎïÉúÎﰮΠ2026-03-17 3/150 2026-03-18 10:12 by macy2011
[¿¼ÑÐ] 278Çóµ÷¼Á +3 Yy7400 2026-03-13 3/150 2026-03-17 08:24 by laoshidan
[¿¼ÑÐ] Ò»Ö¾Ô¸£¬¸£ÖÝ´óѧ²ÄÁÏר˶339·ÖÇóµ÷¼Á +3 ľ×ÓmomoÇàÕù 2026-03-15 3/150 2026-03-17 07:52 by laoshidan
[¿¼ÑÐ] ¶«ÄÏ´óѧ364Çóµ÷¼Á +5 JasonYuiui 2026-03-15 5/250 2026-03-16 21:28 by ľ¹Ï¸à
[¿¼ÑÐ] »úеר˶325£¬Ñ°ÕÒµ÷¼ÁԺУ +3 y9999 2026-03-15 5/250 2026-03-16 19:58 by y9999
[¿¼ÑÐ] 26¿¼ÑÐÒ»Ö¾Ô¸ÖйúʯÓÍ´óѧ(»ª¶«)305·ÖÇóµ÷¼Á +3 ¼ÎÄêÐÂ³Ì 2026-03-15 3/150 2026-03-15 13:58 by ¹þ¹þ¹þ¹þºÙºÙºÙ
[¿¼ÑÐ] 070305Çóµ÷¼Á +3 mlpqaz03 2026-03-14 4/200 2026-03-15 11:04 by peike
[¿¼ÑÐ] 294Çóµ÷¼Á +3 Zys010410@ 2026-03-13 4/200 2026-03-15 10:59 by zhq0425
[¿¼ÑÐ] 289Çóµ÷¼Á +4 ÕâôÃû×ÖÕ¦Ñù 2026-03-14 6/300 2026-03-14 18:58 by userper
[¿¼ÑÐ] Öпƴó²ÄÁÏר˶319Çóµ÷¼Á +3 ÃÏöβÄÁÏ 2026-03-13 3/150 2026-03-14 18:10 by houyaoxu
[¿¼ÑÐ] 330Çóµ÷¼Á +3 ?½´¸øµ÷¼Á¹òÁË 2026-03-13 3/150 2026-03-14 10:13 by JourneyLucky
ÐÅÏ¢Ìáʾ
ÇëÌî´¦ÀíÒâ¼û