| 查看: 454 | 回复: 2 | ||
[求助]
matlab 编程画一个带循环语句、嵌套系数的平面图形求助
|
|
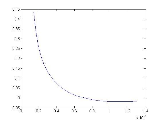
要画一个关于时间t的函数pt曲线,函数pt的表达示如下: pt=pf*(1-(t-tr)/td)*exp(-a*(t-tr)/td); tr≤t≤tr+2td; 其中pf、tr和td为已知参数:pf=0.4368,tr=1.4418e-4,td=5.7767e-4; a是一个随t变化的参数,a的表达示如下: 当tr≤t≤tr+td时,a=3.02*pf^0.38+6.85*pf^0.79*exp(-4.55*(t-tr)/td); 当tr+td 怎么编程实现画这样的图呀,求大侠相助,万分感激! 最好还能输出一下pt,a每一步的值,每个计算区间取1000-2000个步长。 我只有两金币:( |
» 猜你喜欢
售SCI一区文章,我:8 O5 51O 54,科目齐全,可+急
已经有3人回复
售SCI一区文章,我:8 O5 51O 54,科目齐全,可+急
已经有4人回复
售SCI一区文章,我:8 O5 51O 54,科目齐全,可+急
已经有3人回复
售SCI一区文章,我:8 O5 51O 54,科目齐全,可+急
已经有3人回复
售SCI一区文章,我:8 O5 51O 54,科目齐全,可+急
已经有3人回复
售SCI一区文章,我:8 O5 51O 54,科目齐全,可+急
已经有3人回复
售SCI一区文章,我:8 O5 51O 54,科目齐全,可+急
已经有3人回复
基金正文30页指的是报告正文还是整个申请书
已经有4人回复
今年春晚有几个节目很不错,点赞!
已经有6人回复
球磨粉体时遇到了大的问题,请指教!
已经有15人回复
【答案】应助回帖
★ ★ ★ ★
xiegangmai: 金币+2, 谢谢参与! 2013-03-24 11:35:57
lxyyyd1979: 金币+2, ★★★很有帮助 2013-05-18 10:34:01
xiegangmai: 金币+2, 谢谢参与! 2013-03-24 11:35:57
lxyyyd1979: 金币+2, ★★★很有帮助 2013-05-18 10:34:01
2楼2013-03-19 11:54:27
lxyyyd1979
新虫 (初入文坛)
| 3Q |
3楼2013-05-18 10:42:36













回复此楼