| 查看: 1241 | 回复: 0 | ||
lzn_t木虫 (小有名气)
|
[求助]
怎样从掺杂后体系的能带图确认其能隙变化?
|
|
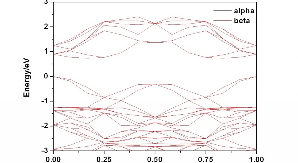
首先没有掺杂时,计算结果根据能带图带隙最小值出现在G点(x=0)处,为0.907eV。然后将晶胞中的一个原子替换,再次计算的能带图G点处的能隙为1.137eV,Q点(x=0.5)处的带隙为0.693eV,而根据结果文件outmol文件中的数据,LUMO与HOMO能级的本征值之差为1.136eV。那么,这时的带隙应该怎样来确定? 掺杂前的能带图: 掺杂后的能带图: |
» 猜你喜欢
331求调剂
已经有5人回复
081200-11408-276学硕求调剂
已经有6人回复
336材料与化工085600求调剂
已经有19人回复
274求调剂求调剂
已经有9人回复
277、学硕,求调剂 数一104,
已经有9人回复
一志愿郑州大学材料与化工085600,求调剂
已经有33人回复
0854电子信息319求调剂(接受跨专业调剂)
已经有5人回复
388调剂
已经有3人回复
285求调剂
已经有5人回复
388求调剂
已经有6人回复
找到一些相关的精华帖子,希望有用哦~
掺杂TiO2能带计算
已经有4人回复
如何判断杂质能级
已经有11人回复
计算超胞和单胞的能带不一样,不知道是什么原因?
已经有16人回复
新手的烦恼【怎么在oringin里算禁带宽度?】
已经有11人回复
Bandstruture.xcd中掺杂后能带图的上方怎么没有禁带宽度值?不惨的反而有
已经有6人回复
掺杂体系的能带结构为何分α和β(如图)?
已经有12人回复
谁能告诉我利用CASTEP计算的能带结构和光学性质不一致/谢谢
已经有19人回复
【求助】掺杂后带隙的问题
已经有28人回复
【求助】请问氢化硅薄膜的光学能隙和能带间隙是一个东西吗?
已经有15人回复
【求助】Abinit可以算掺杂的能带吗?最多能算到多少个原子?
已经有5人回复
【求助】如何从掺杂后的能带图中计算出禁带宽度
已经有11人回复
科研从小木虫开始,人人为我,我为人人














回复此楼
点击这里搜索更多相关资源
10