| ²é¿´: 408 | »Ø¸´: 4 | ||
protos½ð³æ (ÖøÃûдÊÖ)
|
[ÇóÖú]
ÇëÎʹúÄÚÍâ¹ØÓÚõ¥»òÕßËỹԵ½´¼µÄ¹¤ÒµÏÖ×´
|
| ¹úÄÚÍâ¹ØÓÚËá»òÕßõ¥¾Ò»²½£¬Ç⻯£¬»òÕß»¯Ñ§»¹Ôµ½´¼µÄ¹¤ÒµÉú²úÏÖ×´£¬ÄܾßÌåЩ¸üºÃ¡£×ÊÁϲ»ÒªÌ«¾ÃÔ¶¡£ |
» ²ÂÄãϲ»¶
085410 273Çóµ÷¼Á
ÒѾÓÐ9È˻ظ´
297Çóµ÷¼Á
ÒѾÓÐ16È˻ظ´
291Çóµ÷¼Á
ÒѾÓÐ11È˻ظ´
¼ÆËã»ú22408 281·Ö£¬Çóµ÷¼Á
ÒѾÓÐ7È˻ظ´
316Çóµ÷¼Á
ÒѾÓÐ5È˻ظ´
Ò»Ö¾Ô¸Ö£ÖÝ´óѧ 22408 305·ÖÇóµ÷¼Á
ÒѾÓÐ5È˻ظ´
299Çóµ÷¼Á
ÒѾÓÐ8È˻ظ´
312Çóµ÷¼Á
ÒѾÓÐ6È˻ظ´
280Çóµ÷¼Á
ÒѾÓÐ10È˻ظ´
280Çóµ÷¼Á
ÒѾÓÐ13È˻ظ´
» ±¾Ö÷ÌâÏà¹Ø¼ÛÖµÌùÍÆ¼ö£¬¶ÔÄúͬÑùÓаïÖú:
3£¬5-¶þ¼×»ù-ÁÚÏõ»ù±½¼×ËỹԳɴ¼
ÒѾÓÐ13È˻ظ´
»ÇËáõ¥ÓÃËÄÇâÂÁï®»¹ÔÓÖÉú³É´¼µÄ»úÀí£¿
ÒѾÓÐ3È˻ظ´
Æ»¹ûËáÇ⻯ÂÁï®»¹Ô³É´¼£¬¸÷λ´óÏÀÈçºÎºó´¦ÀíµÄ°¡
ÒѾÓÐ3È˻ظ´
´ó¼Ò¿´Ò»ÏÂÎÒDIBAL-H»¹Ôõ¥Îª´¼µÄºó´¦Àí£¬ÄıߴíÁË
ÒѾÓÐ9È˻ظ´
ÅðÇâ»¯ÄÆ »¹Ôõ¥µ½´¼
ÒѾÓÐ10È˻ظ´
11-äå-ʮһËỹԳÉ11-äå-ʮһ´¼
ÒѾÓÐ3È˻ظ´
ÅðÇâ»¯ÄÆ»¹Ôõ¥µ½´¼µÄ´ß»¯Ìõ¼þºÍºó´¦Àí×ܽᣨСľ³æÊ×·¢£©
ÒѾÓÐ46È˻ظ´
õ¥»¹Ô³É´¼µÄÎÊÌâ
ÒѾÓÐ31È˻ظ´
L-çÓ°±Ëá¼×õ¥ÑÎËáÑλ¹Ô³ÉL-çÓ°±´¼
ÒѾÓÐ8È˻ظ´
õ¥»¹Ô³É´¼³£Óû¹Ô¼Á
ÒѾÓÐ9È˻ظ´
¹ØÓÚÓÃÅðÇâ»¯ÄÆ°Ñõ¥»¹Ô³É´¼µÄÎÊÌâ
ÒѾÓÐ31È˻ظ´
Ôõô°ÑËỹԳÉÈ©
ÒѾÓÐ4È˻ظ´
¼±£¡¼±£¡¼±£ºÜÐõ¥»¹Ô³ÉËá
ÒѾÓÐ15È˻ظ´
¶þÒì¶¡»ùÇ⻯ÂÁ»¹Ôõ¥µ½´¼
ÒѾÓÐ4È˻ظ´
¡¾ÇóÖú¡¿°ÑËỹԳɴ¼£¬¶øË«¼ü²»±»»¹ÔµÄ·½·¨£¡
ÒѾÓÐ6È˻ظ´
¡¾ÇóÖú¡¿ÅðÇâ»¯ÄÆ¼ÓµâËỹԳɴ¼
ÒѾÓÐ7È˻ظ´
¡¾ÇóÖú¡¿¹¤ÒµÉÏÈçºÎ»¹ÔôÈËá±ä³É´¼
ÒѾÓÐ4È˻ظ´
¡¾ÇóÖú¡¿ËáºÍõ¥»¹Ô³É´¼
ÒѾÓÐ10È˻ظ´
¡¾ÌÖÂÛ¡¿äåÒÒËáÄܲ»ÄÜ»¹Ôµ½äåÒÒ´¼£¿
ÒѾÓÐ32È˻ظ´
õ¥»¹Ô³É´¼
ÒѾÓÐ17È˻ظ´
½Äϱ÷§
½ð³æ (ÖªÃû×÷¼Ò)
¼¼Êõ¹¤³Ìʦ
- ²©Ñ§EPI: 1
- Ó¦Öú: 104 (¸ßÖÐÉú)
- ½ð±Ò: 1204
- É¢½ð: 3242
- ºì»¨: 290
- ɳ·¢: 3
- Ìû×Ó: 5715
- ÔÚÏß: 751.8Сʱ
- ³æºÅ: 2219948
- ×¢²á: 2013-01-03
- ÐÔ±ð: GG
- רҵ: ÖÆÔìϵͳÓë×Ô¶¯»¯
¡¾´ð°¸¡¿Ó¦Öú»ØÌû
|
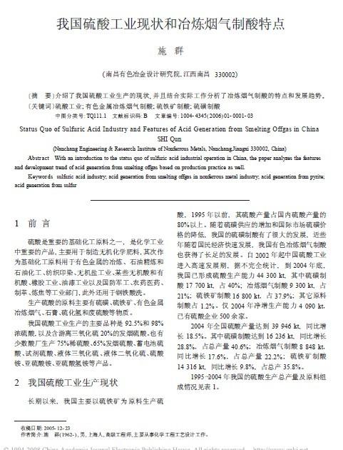
½éÉÜÁËÎÒ¹úÁòËṤҵÉú²úµÄÏÖ×´,²¢ÇÒ½áºÏʵ¼Ê¹¤×÷·ÖÎöÁËÒ±Á¶ÑÌÆøÖÆËáµÄÌØµãºÍ·¢Õ¹Ç÷ÊÆ ²»ÖªµÀÓÐûÓаïÖú£¬ÇëЦÄÉ¡£ Ïȸ½Í¼Ò»ÕÅ£º ¸½¼þÔÚѸÀ׿촫ÀïÃæ£º https://kuai.xunlei.com/d/gJlrD9wPFCjuUAQAa3a |

2Â¥2013-01-10 10:33:10
protos
½ð³æ (ÖøÃûдÊÖ)
- ²©Ñ§EPI: 2
- Ó¦Öú: 20 (СѧÉú)
- ½ð±Ò: 737.3
- É¢½ð: 1850
- ºì»¨: 4
- Ìû×Ó: 1335
- ÔÚÏß: 129.4Сʱ
- ³æºÅ: 154381
- ×¢²á: 2006-01-03
- רҵ: ÓлúºÏ³É
3Â¥2013-01-10 10:40:50
protos
½ð³æ (ÖøÃûдÊÖ)
- ²©Ñ§EPI: 2
- Ó¦Öú: 20 (СѧÉú)
- ½ð±Ò: 737.3
- É¢½ð: 1850
- ºì»¨: 4
- Ìû×Ó: 1335
- ÔÚÏß: 129.4Сʱ
- ³æºÅ: 154381
- ×¢²á: 2006-01-03
- רҵ: ÓлúºÏ³É
4Â¥2013-01-15 10:58:09
| up |
5Â¥2013-01-17 14:22:18













»Ø¸´´ËÂ¥