版块导航
正在加载中...
客户端APP下载
论文辅导
申博辅导
登录
注册
帖子
帖子
用户
本版
应《网络安全法》要求,自2017年10月1日起,未进行实名认证将不得使用互联网跟帖服务。为保障您的帐号能够正常使用,请尽快对帐号进行手机号验证,感谢您的理解与支持!
24小时热门版块排行榜
>
论坛更新日志
(3035)
>
虫友互识
(236)
>
文献求助
(205)
>
导师招生
(124)
>
论文道贺祈福
(44)
>
博后之家
(40)
>
硕博家园
(40)
>
招聘信息布告栏
(31)
>
休闲灌水
(29)
>
找工作
(26)
>
考博
(22)
>
绿色求助(高悬赏)
(18)
>
教师之家
(15)
>
基金申请
(14)
>
论文投稿
(11)
>
考研
(9)
小木虫论坛-学术科研互动平台
»
学术交流区
»
基金申请
»
自然科学基金申报
»
之前置顶的那个基金委工作日程安排的帖子怎么不见了?
6
1/1
返回列表
查看: 985 | 回复: 5
只看楼主
@他人
存档
新回复提醒
(忽略)
收藏
在APP中查看
tobiide
银虫
(著名写手)
应助: 0
(幼儿园)
金币: 187.2
散金: 1086
红花: 1
帖子: 1013
在线: 203.7小时
虫号: 1060936
注册: 2010-07-20
性别: GG
专业: 控制理论与方法
[交流]
之前置顶的那个基金委工作日程安排的帖子怎么不见了?
已有5人参与
难道基金委的工作日程变化了?
回复此楼
» 猜你喜欢
博士读完未来一定会好吗
已经有27人回复
投稿精细化工
已经有4人回复
高职单位投计算机相关的北核或SCI四区期刊推荐,求支招!
已经有4人回复
导师想让我从独立一作变成了共一第一
已经有9人回复
到新单位后,换了新的研究方向,没有团队,持续积累2区以上论文,能申请到面上吗
已经有11人回复
读博
已经有4人回复
JMPT 期刊投稿流程
已经有4人回复
心脉受损
已经有5人回复
Springer期刊投稿求助
已经有4人回复
小论文投稿
已经有3人回复
高级回复
» 本主题相关价值贴推荐,对您同样有帮助:
国家留学基金委高水平项目小语种培训通知
已经有28人回复
有谁知道2012国基的具体日程安排啊
已经有9人回复
基金委工作之感受
已经有170人回复
基金委又出幺蛾子了!
已经有45人回复
2011 NSFC评审日程安排:该干嘛干嘛吧
已经有26人回复
2011年度国家自然科学基金委员会与韩国国家研究基金会联合资助合作项目批准清单
已经有4人回复
关于工作累积时间,我给基金委咨询邮件的回复,你们怎么理解!
已经有32人回复
【求助】教育部和留学基金委与国外教育研究机构的合作项目表
已经有9人回复
【分享】“南海深海过程演变”基金委重大研究计划2011年度学术研讨会暨研究计划启动会
已经有3人回复
基金用这种方式可查了,让虫虫们安心!建议置顶!
已经有37人回复
基金委的回复有水平-感谢基金委的领导和同志们的辛苦工作!!
已经有54人回复
1楼
2012-08-09 10:05:22
已阅
回复此楼
关注TA
给TA发消息
送TA红花
TA的回帖
li197812
2楼
2012-08-09 10:07:40
已阅
回复此楼
关注TA
给TA发消息
送TA红花
TA的回帖
Luckyman2012
3楼
2012-08-09 10:09:03
已阅
回复此楼
关注TA
给TA发消息
送TA红花
TA的回帖
echen
金虫
(正式写手)
应助: 1
(幼儿园)
金币: 925.8
散金: 584
红花: 3
帖子: 699
在线: 92.5小时
虫号: 579004
注册: 2008-07-04
性别:
MM
专业: 土壤生态学
差不多吧,可能沉下去了,回头几页找找看看
赞
一下
回复此楼
不想当将军的科学家不是好厨子!
4楼
2012-08-09 10:16:29
已阅
回复此楼
关注TA
给TA发消息
送TA红花
TA的回帖
heta101
铁杆木虫
(著名写手)
应助: 6
(幼儿园)
金币: 6564.4
散金: 2963
红花: 120
帖子: 2159
在线: 382.3小时
虫号: 100591
注册: 2005-11-12
专业: 生物化学
★
小木虫: 金币+0.5, 给个红包,谢谢回帖
http://muchong.com/bbs/viewthread.php?tid=4780777
8.6前 各科学部复核;8.10前 计划局复核,形成审批项目静态库(不修改了);8.17前 计划局形成资助项目静态库,各依托单位可以查询;8.24开始,提交项目计划书。
赞
一下
回复此楼
5楼
2012-08-09 10:48:32
已阅
回复此楼
关注TA
给TA发消息
送TA红花
TA的回帖
zhuchao830111
铜虫
(正式写手)
应助: 1
(幼儿园)
金币: 331
散金: 914
红花: 1
帖子: 471
在线: 50.2小时
虫号: 438393
注册: 2007-09-21
性别: GG
专业: 药物分析
★
小木虫: 金币+0.5, 给个红包,谢谢回帖
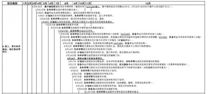
请看附件
赞
一下
回复此楼
6楼
2012-08-09 10:54:29
已阅
回复此楼
关注TA
给TA发消息
送TA红花
TA的回帖
相关版块跳转
论文投稿
SCI期刊点评
中文期刊点评
论文道贺祈福
论文翻译
基金申请
学术会议
会议与征稿布告栏
我要订阅楼主
tobiide
的主题更新
6
1/1
返回列表
如果回帖内容含有宣传信息,请如实选中。否则帐号将被全论坛禁言
普通表情
龙
兔
虎
猫
高级回复
(可上传附件)
百度网盘
|
360云盘
|
千易网盘
|
华为网盘
在新窗口页面中打开自己喜欢的网盘网站,将文件上传后,然后将下载链接复制到帖子内容中就可以了。
信息提示
关闭
请填处理意见
关闭
确定