| 查看: 569 | 回复: 2 | ||
一一风荷新虫 (小有名气)
|
[求助]
求Freescale MC33903S的电路原理图
|
|
|
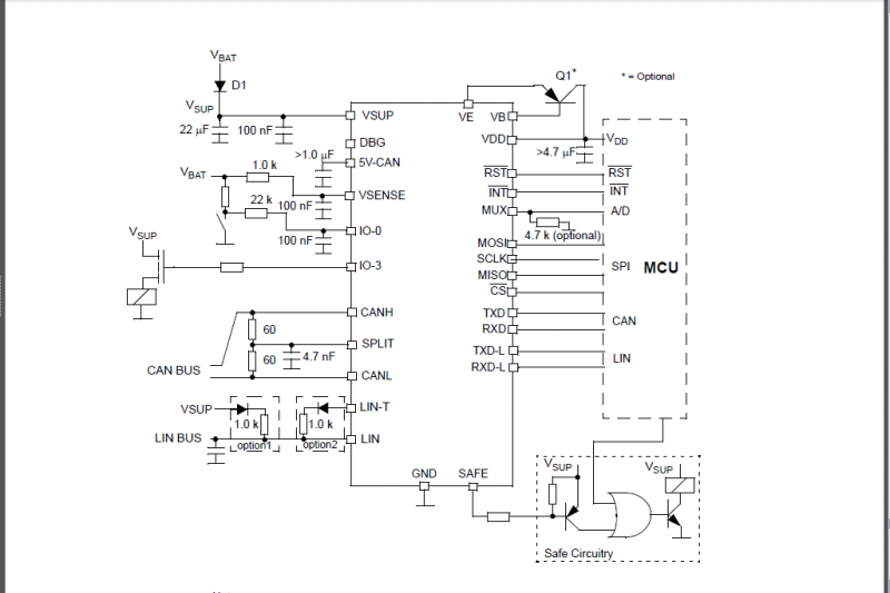
求飞思卡尔MC33903S的电路原理图,要一个已经在实际项目中使用了的电路原理图,比如用Altium Designer画出来并出了pcb板的(只要电路的原理图就行了,PCB不要)。 不是官方提供的datasheet里面的原理图,如下面的这张: [ Last edited by 一一风荷 on 2012-7-14 at 15:20 ] |
» 猜你喜欢
国内的超声波分散机源头厂家,制造商、供应商都有哪些?要质量好的奥
已经有0人回复
2026锡箔片推荐企业/供应商/哪家做得好/哪个品牌好?
已经有0人回复
机械工程论文润色/翻译怎么收费?
已经有253人回复
【2026】氧化铜颗粒推荐供应商/哪家强/代理商,氧化铜颗粒供货商有哪些?哪家好?
已经有0人回复
2026年锡箔片推荐企业/供应商/哪家做得好/哪个品牌好
已经有1人回复
杭州精浩超声波搅拌机 —— 纳米材料搅拌 “神器”,20 分钟搞定之前 1 小时的活!
已经有2人回复
南方科技大学机械与能源工程系-邓辉研究员招收2026级博士生
已经有0人回复
2026锡制固体/锡制液体推荐企业/供应商/推荐品牌
已经有0人回复
南方科技大学机械与能源工程系-邓辉研究员招收2026级博士生
已经有0人回复
化药设备差距真相,您了解有种钽中间体吗?
已经有0人回复
» 本主题相关价值贴推荐,对您同样有帮助:
散金求通过CSC审核
已经有197人回复
求助,消除金相照片中的条纹!
已经有5人回复
求能剪开大鼠骨骺端的剪刀和镊子型号
已经有4人回复
急求ACD/lab的ADME/T modules,非常感谢
已经有6人回复
急求阻抗等效电路Bode解释,谢谢!!!
已经有3人回复
求助:有关等效电路和Bode图
已经有3人回复
求阻抗拟合电路!!!救救吧~~~
已经有12人回复
关于电化学阻抗等效电路模拟
已经有10人回复
用Zsimpin等效电路拟合阻抗值的问题
已经有7人回复
求助 超声提取仪工作原理图及操作流程
已经有3人回复
【求助】交流阻抗等效电路拟合
已经有8人回复
【求助】一个关于Protel原理图所用元件的问题
已经有6人回复

一一风荷
新虫 (小有名气)
- 应助: 0 (幼儿园)
- 金币: 157.5
- 散金: 10
- 帖子: 81
- 在线: 14小时
- 虫号: 1083055
- 注册: 2010-08-27
- 性别: GG
- 专业: 制造系统与自动化
一一风荷: 回帖置顶 2012-07-14 15:28:22
|
补充一下:主要是这张图中有许多不确定的因素,比如虚线框里的器件代表什么意思?是可有可无吗?如果可有可无,那么有与没有的区别是什么?再比如左边接IO-3口的场效应管下面的器件是什么? 有哪位同仁之前用过mc33903的,请帮忙指导一下,如果有图,可以发送到我的邮箱Ying_John@hotmail.com,不胜感激! |

2楼2012-07-14 15:28:11
一一风荷
新虫 (小有名气)
- 应助: 0 (幼儿园)
- 金币: 157.5
- 散金: 10
- 帖子: 81
- 在线: 14小时
- 虫号: 1083055
- 注册: 2010-08-27
- 性别: GG
- 专业: 制造系统与自动化

3楼2012-07-14 20:51:31













回复此楼