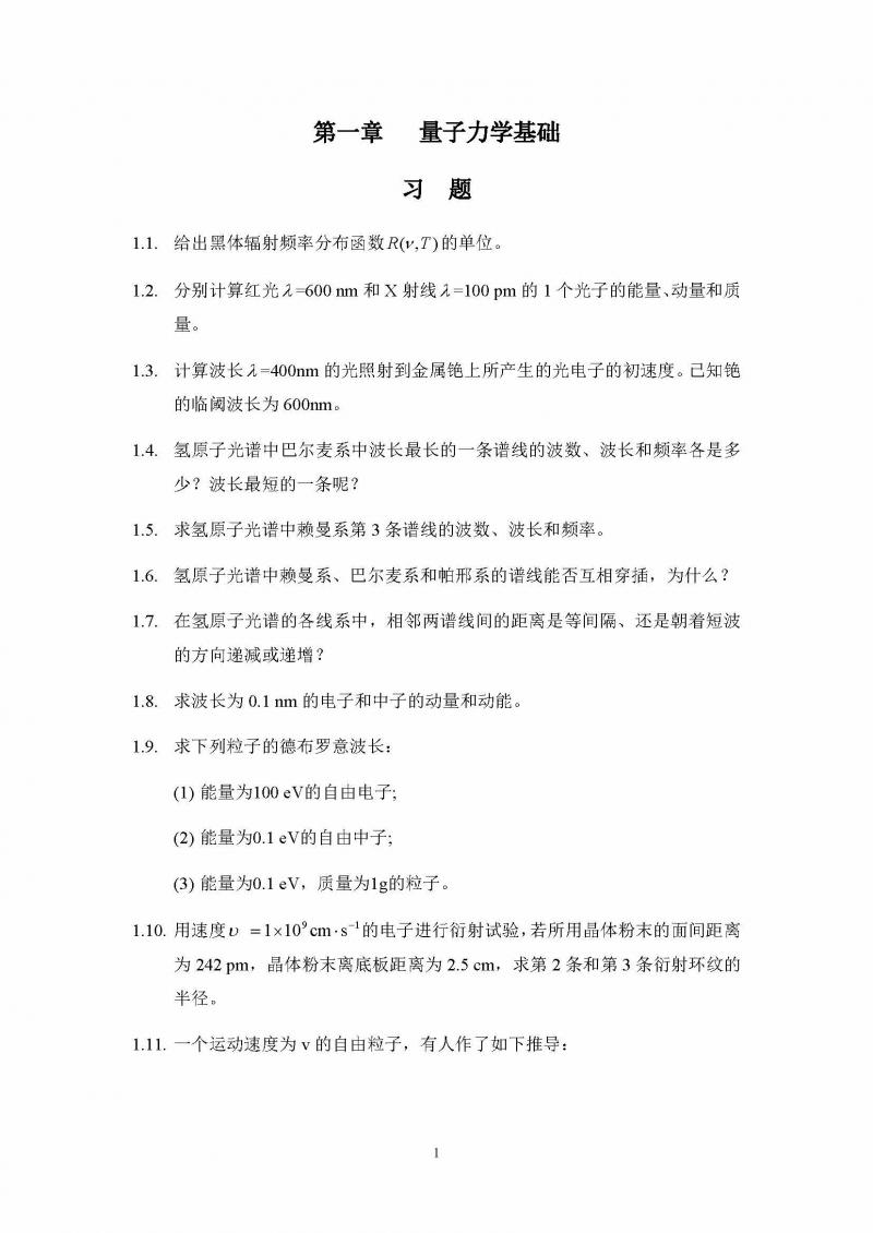
| ²é¿´: 1394 | »Ø¸´: 1 | |||
yimningys½ð³æ (СÓÐÃûÆø)
|
[½»Á÷]
½á¹¹»¯Ñ§(¹ùÓÃéàÖø µÚ¶þ°æ ɽ¶«´óѧ)
|
|
½á¹¹»¯Ñ§¿ÎºóÌâ´ð°¸£¬¿Î±¾ÐÅÏ¢ÈçÏ£º ÎïÖʽṹ»ù±¾ÔÀí(µÚ¶þ°æ) ×÷Õߣº¹ùÓÃéà ÕŶ¬¾Õ ÁõÑÞ»ª ³ö°æÉ磺¸ßµÈ½ÌÓý³ö°æÉç ISBN£º7040312042 9787040312041 ÎïÖʽṹ»ù±¾ÔÀí¿ÎºóÌâ´ð°¸ ÎïÖʽṹ»ù±¾ÔÀí¿Î±¾·âÃæ |
» ²ÂÄãϲ»¶
Ò»Ö¾Ô¸ÖØÇì´óѧ085404£¬×Ü·Ö314·Ö£¬Çóµ÷¼Á
ÒѾÓÐ4È˻ظ´
Êý¶þÓ¢¶þ348Çóµ÷¼Á
ÒѾÓÐ5È˻ظ´
295Çóµ÷¼Á
ÒѾÓÐ4È˻ظ´
»¯Ñ§µ÷¼ÁÇóÖú
ÒѾÓÐ3È˻ظ´
²ÄÁÏ334Çóµ÷¼Á
ÒѾÓÐ8È˻ظ´
ѧ˶288µ÷¼Á!!!
ÒѾÓÐ3È˻ظ´
26¿¼Ñе÷¼Á0710 0860
ÒѾÓÐ5È˻ظ´
11408,335·Ö£¬±¾¿Æ211£¬Çóµ÷¼Á£¬¿Éתרҵ
ÒѾÓÐ3È˻ظ´
²ÄÁϵ÷¼Á
ÒѾÓÐ7È˻ظ´
353Çóµ÷¼Á
ÒѾÓÐ5È˻ظ´
» ±¾Ö÷ÌâÏà¹Ø¼ÛÖµÌùÍÆ¼ö£¬¶ÔÄúͬÑùÓаïÖú:
½á¹¹»¯Ñ§µÄѧϰÓÃÄı¾½Ì²ÄºÃÄØ£¿£¿£¿£¿£¿£¿£¿£¿Íû´ó¼Ò½»Á÷½»Á÷
ÒѾÓÐ12È˻ظ´
ÖпÆÔº »¯Ñ§Ëù Îﻯ¡¢½á¹¹»¯Ñ§
ÒѾÓÐ16È˻ظ´
¡¾¿Î¼þ¡¿½á¹¹»¯Ñ§¿Î¼þ£¨±±¾©´óѧ£©
ÒѾÓÐ1274È˻ظ´
ÇëÎʽṹ»¯Ñ§ÖЦÒu ¦ÒgÖеÄu£¬g¶¼±íʾʲôÒâ˼
ÒѾÓÐ5È˻ظ´
Çó×îеĽṹ»¯Ñ§Í¶¸åÐëÖª
ÒѾÓÐ7È˻ظ´
¡¾ÇóÖú¡¿ÔõÑùѧºÃ¡¶½á¹¹»¯Ñ§¡·
ÒѾÓÐ23È˻ظ´
¡¾¿Î¼þ¡¿½á¹¹»¯Ñ§£¨±±¾©´óѧ£©
ÒѾÓÐ254È˻ظ´
¡¾¿Î¼þ¡¿½á¹¹»¯Ñ§£¨ÄϾ©´óѧ£©
ÒѾÓÐ9È˻ظ´
¡¾ÇóÖú¡¿½á¹¹»¯Ñ§Äı¾Êé½ÏºÃ
ÒѾÓÐ16È˻ظ´
¡¾ÇóÖú¡¿ÓÐûÄÇλ´óÏÀ¶Ô½á¹¹»¯Ñ§ ÌØ±ð¾«Í¨µÄ Öܹ«¶ÈÄÇÊ飿
ÒѾÓÐ18È˻ظ´
¡¾×ÊÔ´¡¿À¼´ó½á¹¹»¯Ñ§¿Î¼þ
ÒѾÓÐ20È˻ظ´
½á¹¹»¯Ñ§µÄ»Ø¸´£¬Ê²Ã´Òâ˼£¿
ÒѾÓÐ14È˻ظ´
hjxcd
Ìú³æ (³õÈëÎÄ̳)
- Ó¦Öú: 0 (Ó×¶ùÔ°)
- ½ð±Ò: 387.5
- Ìû×Ó: 22
- ÔÚÏß: 34.1Сʱ
- ³æºÅ: 3232522
- ×¢²á: 2014-05-25
- ÐÔ±ð: GG
- רҵ: ¼ÆËã»úÓ¦Óü¼Êõ

2Â¥2014-10-06 00:58:54














»Ø¸´´ËÂ¥