| 查看: 418 | 回复: 0 | |||
[交流]
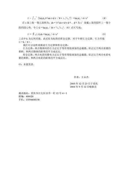
牛顿引力定律和库仑定律的物理数学模型
|
教学 |
» 猜你喜欢
化工学硕294分,求导师收留
已经有29人回复
求调剂
已经有10人回复
考研求调剂
已经有13人回复
求调剂
已经有3人回复
人工智能320调剂08工类还有机会吗
已经有17人回复
考研英一数一338分
已经有10人回复
求助调剂,跨调
已经有15人回复
085600材料与化工329分求调剂
已经有20人回复
085600材料与化工349分求调剂
已经有15人回复
求调剂
已经有13人回复
找到一些相关的精华帖子,希望有用哦~
牛顿第一定律的不全面性
已经有18人回复
【分享】郭奕玲 物理学史【已搜索无重复】
已经有68人回复
【求助】用牛顿环测量球面的曲率半径
已经有3人回复
科研从小木虫开始,人人为我,我为人人














回复此楼

点击这里搜索更多相关资源
10