| 查看: 296 | 回复: 2 | ||
| 【奖励】 本帖被评价2次,作者忆殇往增加金币 1.4 个 | ||
[资源]
【习题资源】资格证秘书三级及涉外相关的习题资料
|
||
|
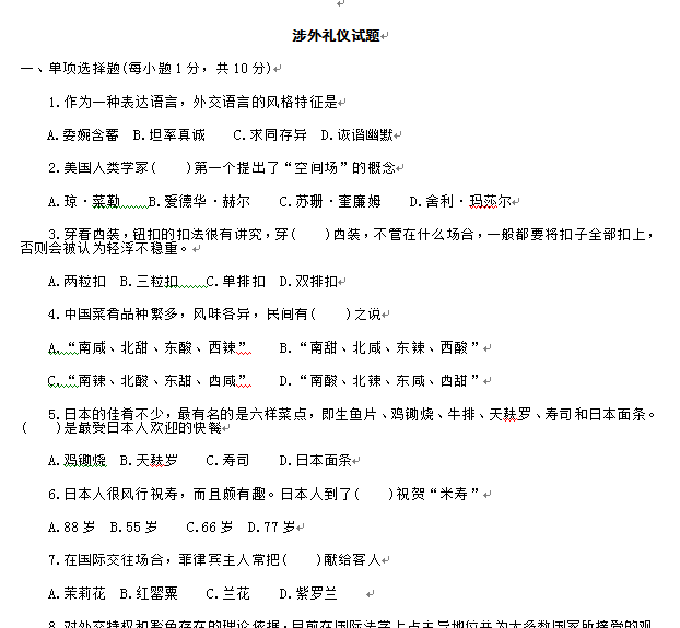
这事我考秘书时用的资料,考涉外的也有相关内容,虽然不是这最近的,可是每年考试类型都差不多,可以作为借鉴使用,最重要的是里面有案例分析,可以帮助大家更好的复习。 [ Last edited by flmzxj on 2012-5-19 at 18:11 ] |
» 本帖附件资源列表
-
欢迎监督和反馈:小木虫仅提供交流平台,不对该内容负责。
本内容由用户自主发布,如果其内容涉及到知识产权问题,其责任在于用户本人,如对版权有异议,请联系邮箱:xiaomuchong@tal.com - 附件 1 : 2007年5月 劳动和社会保障部.doc
- 附件 2 : 2007年5月秘书三级职业资格鉴定国家题库.doc
- 附件 3 : AVSEQ01.DAT
- 附件 4 : AVSEQ02.DAT
- 附件 5 : 复件 三级秘书案例分析参考答案ppt.ppt
2012-04-03 13:36:34, 131 K
2012-04-03 13:36:35, 38.5 K
2012-04-03 13:36:36, 45.5 K
2012-04-03 13:36:37, 33 K
2012-04-03 13:36:49, 542.5 K
» 猜你喜欢
售SCI一区文章,我:8 O5 51O 54,科目齐全,可+急
已经有3人回复
售SCI一区文章,我:8 O5 51O 54,科目齐全,可+急
已经有6人回复
为什么中国大学教授们水了那么多所谓的顶会顶刊,但还是做不出宇树机器人?
已经有4人回复
版面费该交吗
已经有4人回复
面上可以超过30页吧?
已经有3人回复
售SCI一区文章,我:8 O5 51O 54,科目齐全,可+急
已经有6人回复
售SCI一区文章,我:8 O5 51O 54,科目齐全,可+急
已经有3人回复
售SCI一区文章,我:8 O5 51O 54,科目齐全,可+急
已经有4人回复
售SCI一区文章,我:8 O5 51O 54,科目齐全,可+急
已经有3人回复
售SCI一区文章,我:8 O5 51O 54,科目齐全,可+急
已经有4人回复
» 本主题相关价值贴推荐,对您同样有帮助:
咨询美国开会,出入境,需要带什么证件资料,谢谢
已经有4人回复
请问一个中药有两种不同剂型,申请增加适应症可以共用药效学资料吗?
已经有5人回复
求资料:半导体LED发光材料的应用及生产工艺
已经有7人回复
求Opent学习书籍或资料
已经有6人回复
简单回复
flmzxj2楼
2012-05-19 18:11
回复
五星好评 感谢分享
yao20063楼
2014-08-27 20:32
回复
三星好评 顶一下,感谢分享!













回复此楼