| ²é¿´: 2632 | »Ø¸´: 17 | |||
MC-unmecrcyÒø³æ (СÓÐÃûÆø)
|
[ÇóÖú]
×÷ͼ¸ßÊÖ½øÀ´¿´Ï£¬ÎªÊ²Ã´ÎÒµÄÄÜ´øÍ¼ÕâÑùŤÇú
|
||
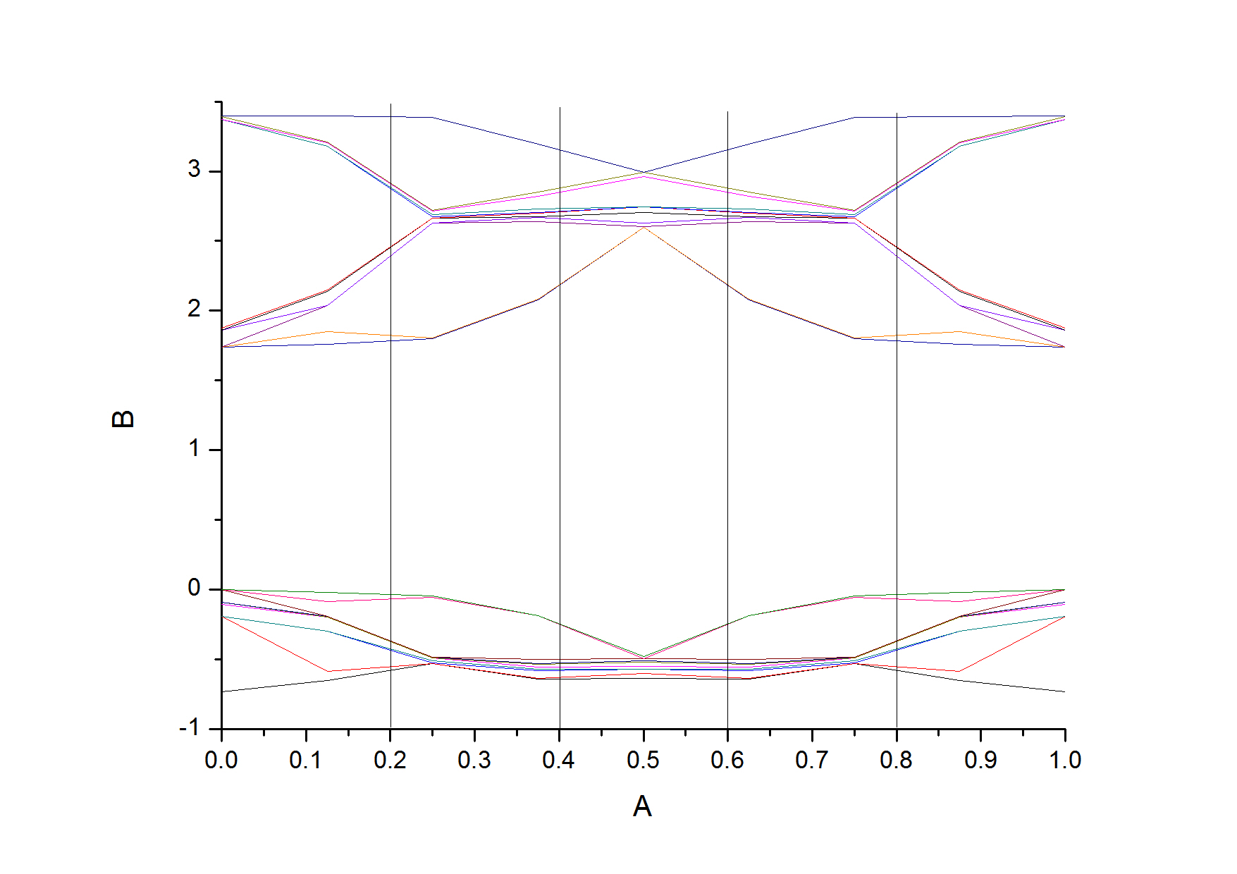
ÓÃorigin×öµÄÄÜ´ø²Ýͼ£¬ÎªÊ²Ã´»áÕâÑùÄÑ¿´£¿£¿ÎªÊ²Ã´±ðÈË×öµÄºÜƽ»¬£¬¶øÇÒmaterialstudioÀïµÄÔͼҲÊÇÆ½»¬µÄ£¡£¡![]() ![]() ![]() origin×öµÄÄÜ´øÍ¼ |
» ÊÕ¼±¾ÌûµÄÌÔÌûר¼ÍƼö
ÎÒµÄ÷Ò÷Ñ |
» ²ÂÄãϲ»¶
083200 305·Ö Çó¶þÂÖµ÷¼Á ²»½ÓÊÜ¿çרҵ
ÒѾÓÐ10È˻ظ´
Ò»Ö¾Ô¸211£¬»¯Ñ§Ñ§Ë¶£¬310·Ö£¬±¾¿ÆÖصãË«·Ç£¬Çóµ÷¼Á
ÒѾÓÐ19È˻ظ´
280Çóµ÷¼Á
ÒѾÓÐ12È˻ظ´
283Çóµ÷¼Á
ÒѾÓÐ21È˻ظ´
ÉúÎïѧµ÷¼Á ¿Éµ÷¼Áµ½ÉúÎïÓëÒ½Ò©
ÒѾÓÐ8È˻ظ´
289 ·Ö105500ҩѧר˶Çóµ÷¼Á(ÕÒBÇøÑ§Ð£)
ÒѾÓÐ8È˻ظ´
295·ÖÇóµ÷¼Á
ÒѾÓÐ6È˻ظ´
284Çóµ÷¼Á
ÒѾÓÐ21È˻ظ´
277 ÊýÒ»104£¬Ñ§Ë¶£¬Çóµ÷¼Á
ÒѾÓÐ17È˻ظ´
ҩѧר˶µ÷¼Á
ÒѾÓÐ7È˻ظ´
» ±¾Ö÷ÌâÏà¹Ø¼ÛÖµÌùÍÆ¼ö£¬¶ÔÄúͬÑùÓаïÖú:
ÇëÇó¸ßÊÖ°ïæ·ÒëÒ»¶ÎµÂÎÄ(²»ÊǺܳ¤£¬²»³¬¹ý150¸ö´Ê)
ÒѾÓÐ9È˻ظ´
ÇóÓлúÓëʯÓÍ·½Ãæ¶¥¼â¸ßÊÖ¸ø³ö½â´ð
ÒѾÓÐ5È˻ظ´
Æ¿×ÓÏ´²»¸É¾»¡³îÈ˰¡¡¸ßÊÖ³öÕÐ
ÒѾÓÐ66È˻ظ´
Çë½Ì¸ßÊÖÏÔÉ«¼ÁÎÊÌâ
ÒѾÓÐ6È˻ظ´
ΪʲôÎÒµÄÑ»··ü°²Í¼ÊÇÕâÑù°¡£¿¸÷λ¸ßÊÖ¸ø¸ö½âÊÍ£¡ÎÒ×öÁËN´ÎÁË£¬Ã¿´Î¶¼ÕâÑù¡£
ÒѾÓÐ34È˻ظ´
¡¾ÇóÖú¡¿ÂÛÎÄ×÷ͼ¸ßÊÖ¿´¿´ÕâÑùµÄͼÊÇÓÃʲôÈí¼þ×öµÄ£¿
ÒѾÓÐ4È˻ظ´
¡¾ÌÖÂÛ¡¿ÎªÊ²Ã´ÎÒµÄDZÁ÷ʪµØ¶ÔTNµÄÈ¥³ýÂÊÊǸºÖµ£¿
ÒѾÓÐ33È˻ظ´
¡¾ÇóÖú¡¿ÎªÊ²Ã´×ö¸ßЧҺÏà³öÏÖµÄÉ«Æ×ͼ³öÏÖÆ½Í··å
ÒѾÓÐ50È˻ظ´
ÇóÖú¸ßÊÖ¹ØÓÚÎÄÕÂ×÷ͼ£¬¸½¼þÖеÄͼÊÇÔõô×ö³öÀ´µÄ
ÒѾÓÐ9È˻ظ´
¡¾ÇóÖú¡¿Éæ¼°¹ýµÈµçµãµÄÅóÓѽøÀ´¿´Ï£¡~~
ÒѾÓÐ17È˻ظ´
chenyuchen
ľ³æ (ÕýʽдÊÖ)
- Ó¦Öú: 32 (СѧÉú)
- ¹ó±ö: 0.005
- ½ð±Ò: 4590.1
- É¢½ð: 102
- ºì»¨: 3
- Ìû×Ó: 832
- ÔÚÏß: 208.4Сʱ
- ³æºÅ: 406410
- ×¢²á: 2007-06-18
- ÐÔ±ð: GG
- רҵ: Äý¾Û̬ÎïÐÔ II £ºµç×ӽṹ
¡ï
sunyang1988(½ð±Ò+1): лл½»Á÷ 2011-12-15 04:00:50
sunyang1988(½ð±Ò+1): лл½»Á÷ 2011-12-15 04:00:50
| ÎÒÓÃorigin»¹ýÄÜ´ø£¬Ö»Òªkµã¹»¶à¾Íƽ»¬ÁË£¬¾ÍÓÃÖ±ÏßÁ¬¾ÍÐÐÁË¡£ |

6Â¥2011-12-15 00:14:20
shshshuang
ͳæ (СÓÐÃûÆø)
- Ó¦Öú: 3 (Ó×¶ùÔ°)
- ½ð±Ò: 135.6
- É¢½ð: 43
- ºì»¨: 2
- Ìû×Ó: 143
- ÔÚÏß: 48Сʱ
- ³æºÅ: 1320041
- ×¢²á: 2011-06-10
- רҵ: ½ðÊô¹¦ÄܲÄÁÏ
¡¾´ð°¸¡¿Ó¦Öú»ØÌû
¡ï
¸Ðл²ÎÓ룬ӦÖúÖ¸Êý +1
sunyang1988(½ð±Ò+1): лл½»Á÷ 2011-12-14 17:21:53
MC-unmecrcy(½ð±Ò+2): 2011-12-14 18:12:03
¸Ðл²ÎÓ룬ӦÖúÖ¸Êý +1
sunyang1988(½ð±Ò+1): лл½»Á÷ 2011-12-14 17:21:53
MC-unmecrcy(½ð±Ò+2): 2011-12-14 18:12:03
| µ÷Õû×ø±êÖáÇø¼ä³¤¶È¡£ |
2Â¥2011-12-14 17:00:16
sunyang1988
ÖÁ×ðľ³æ (ÖøÃûдÊÖ)
- 1STÇ¿Ìû: 1
- Ó¦Öú: 24 (СѧÉú)
- ¹ó±ö: 0.984
- ½ð±Ò: 9397.7
- É¢½ð: 1593
- ºì»¨: 23
- ɳ·¢: 1
- Ìû×Ó: 1744
- ÔÚÏß: 1255.8Сʱ
- ³æºÅ: 965316
- ×¢²á: 2010-03-09
- ÐÔ±ð: GG
- רҵ: Äý¾Û̬ÎïÐÔI:½á¹¹¡¢Á¦Ñ§ºÍ
¡¾´ð°¸¡¿Ó¦Öú»ØÌû
¡ï
¸Ðл²ÎÓ룬ӦÖúÖ¸Êý +1
uuv2010(½ð±Ò+1): ¶àлָµ¼£¡ 2011-12-15 13:17:15
¸Ðл²ÎÓ룬ӦÖúÖ¸Êý +1
uuv2010(½ð±Ò+1): ¶àлָµ¼£¡ 2011-12-15 13:17:15
| origin»Í¼µÄÎÊÌ⣬Ҫ»ÇúÏßÄ㻵ÄÊÇÖ±Ïß¡£¶øÇÒÄãµÄµãÃ²ËÆÓеãÉÙ |

3Â¥2011-12-14 17:21:40
MC-unmecrcy
Òø³æ (СÓÐÃûÆø)
- Ó¦Öú: 6 (Ó×¶ùÔ°)
- ½ð±Ò: 342.5
- É¢½ð: 15
- ºì»¨: 2
- Ìû×Ó: 159
- ÔÚÏß: 31.3Сʱ
- ³æºÅ: 1371118
- ×¢²á: 2011-08-17
- ÐÔ±ð: GG
- רҵ: °ëµ¼Ìå¾§ÌåÓ뱡Ĥ²ÄÁÏ
4Â¥2011-12-14 18:01:31
sunyang1988
ÖÁ×ðľ³æ (ÖøÃûдÊÖ)
- 1STÇ¿Ìû: 1
- Ó¦Öú: 24 (СѧÉú)
- ¹ó±ö: 0.984
- ½ð±Ò: 9397.7
- É¢½ð: 1593
- ºì»¨: 23
- ɳ·¢: 1
- Ìû×Ó: 1744
- ÔÚÏß: 1255.8Сʱ
- ³æºÅ: 965316
- ×¢²á: 2010-03-09
- ÐÔ±ð: GG
- רҵ: Äý¾Û̬ÎïÐÔI:½á¹¹¡¢Á¦Ñ§ºÍ
¡ï
uuv2010(½ð±Ò+1): ¶àлָµ¼£¡ 2011-12-15 13:17:24
uuv2010(½ð±Ò+1): ¶àлָµ¼£¡ 2011-12-15 13:17:24
| KµãÈ¡µÃ¶à»á¸üƽ»¬£¬µ«²»ÒªÔÙµãÓëµãÖ®¼äÁ¬Ö±Ïߣ¬ÓÃÇúÏßÁ¬½Ó |

5Â¥2011-12-15 00:08:28
chenyuchen
ľ³æ (ÕýʽдÊÖ)
- Ó¦Öú: 32 (СѧÉú)
- ¹ó±ö: 0.005
- ½ð±Ò: 4590.1
- É¢½ð: 102
- ºì»¨: 3
- Ìû×Ó: 832
- ÔÚÏß: 208.4Сʱ
- ³æºÅ: 406410
- ×¢²á: 2007-06-18
- ÐÔ±ð: GG
- רҵ: Äý¾Û̬ÎïÐÔ II £ºµç×ӽṹ

7Â¥2011-12-15 00:15:24
huweny87
ľ³æ (СÓÐÃûÆø)
- Ó¦Öú: 8 (Ó×¶ùÔ°)
- ½ð±Ò: 3094.5
- ºì»¨: 1
- Ìû×Ó: 193
- ÔÚÏß: 84.2Сʱ
- ³æºÅ: 638019
- ×¢²á: 2008-10-27
- ÐÔ±ð: GG
- רҵ: °ëµ¼Ìå²ÄÁÏ

8Â¥2011-12-15 09:33:24
Joannaouc
ľ³æ (ÖøÃûдÊÖ)
- Ó¦Öú: 46 (СѧÉú)
- ¹ó±ö: 2.2
- ½ð±Ò: 1686.5
- É¢½ð: 894
- ºì»¨: 10
- Ìû×Ó: 1262
- ÔÚÏß: 266.1Сʱ
- ³æºÅ: 305787
- ×¢²á: 2006-12-10
- רҵ: ÀíÂۺͼÆË㻯ѧ
9Â¥2011-12-15 10:59:11
gemucai
ľ³æ (ÕýʽдÊÖ)
- Ó¦Öú: 16 (СѧÉú)
- ½ð±Ò: 1774.6
- É¢½ð: 157
- ºì»¨: 4
- Ìû×Ó: 693
- ÔÚÏß: 201.7Сʱ
- ³æºÅ: 816478
- ×¢²á: 2009-07-27
- רҵ: Äý¾Û̬ÎïÐÔ II £ºµç×ӽṹ
¡ï
zzy870720z(½ð±Ò+1): лл½¨Òé 2011-12-15 21:23:03
zzy870720z(½ð±Ò+1): лл½¨Òé 2011-12-15 21:23:03
| ÍÆ¼öÓÃgnuplot»Í¼£¬·Ç³£Æ½»¬ |
10Â¥2011-12-15 14:21:11














»Ø¸´´ËÂ¥