| 查看: 413 | 回复: 0 | ||
[求助]
求助CD谱解析
|
|
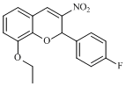
我分到一个化合物,只有一个手性碳,结构式,UV,CD谱如下,各位虫友帮忙看下是什么构型啊,R还是S?万分感谢! [ Last edited by 吉米小子 on 2011-11-22 at 19:23 ] |
» 猜你喜欢
26年博士招生
已经有16人回复
江西理工大学功能晶态材料方向刘遂军课题组招收2026年秋季入学博士研究生
已经有11人回复
无机化学论文润色/翻译怎么收费?
已经有86人回复
宁夏大学团簇新材料团队招收材料/化学/化工专业博士生
已经有0人回复
MIL-101有单晶样品吗
已经有1人回复
已删除
已经有3人回复
收调剂研究生
已经有2人回复
【2026 考研调剂】哈尔滨工程大学核科学与技术学院核化工系 招收调剂生
已经有3人回复
【2026 考研调剂】哈尔滨工程大学核科学与技术学院核化工系 招收调剂生
已经有1人回复
广州大学环境大分子材料研究所2026年研究生招生简章
已经有0人回复
找到一些相关的精华帖子,希望有用哦~
求助CD光谱计算
已经有7人回复
求助圆二色谱(CD)解析
已经有11人回复
求助Cd和P的二元相图
已经有1人回复
求助蛋白二级结构分析软件CDpro
已经有16人回复
【求助】Cd-均苯三甲酸配合物的结构是否已经发表
已经有8人回复
【求助】固体CD光谱测试
已经有4人回复
【求助】测重金属,如Cd,Pb等
已经有11人回复
【求助】如何用高斯算CD光谱
已经有14人回复
科研从小木虫开始,人人为我,我为人人














回复此楼
点击这里搜索更多相关资源