| 查看: 319 | 回复: 0 | ||
[交流]
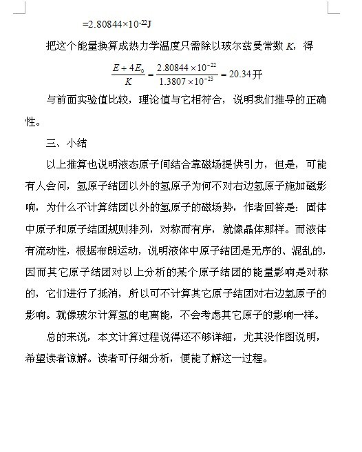
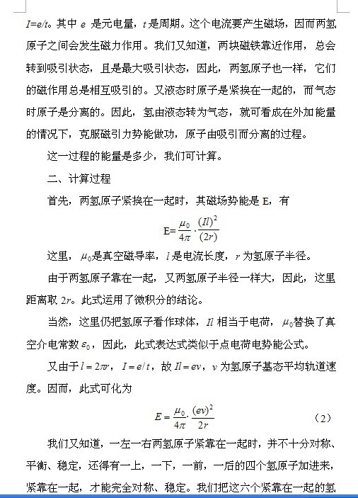
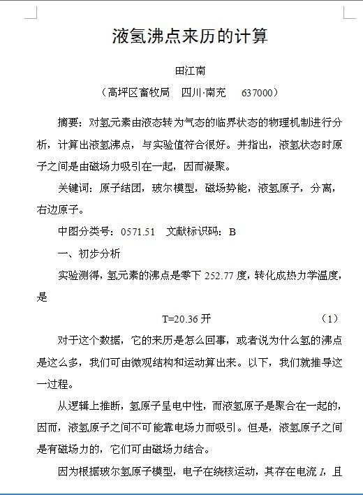
液氢沸点来历的计算
|
找到一些相关的精华帖子,希望有用哦~
请问,今年基金申请是不是团队中的研究生也要计算参加的总的工作月份?
已经有8人回复
老调重谈,CASTEP计算能量上升全攻略
已经有3人回复
水热反应釜里溶剂的温度与压力的关系如何计算
已经有11人回复
关于castep的STM计算
已经有4人回复
关于化合物超极化率的计算方法
已经有6人回复
急! 关于Ms从Windows提交到Linux计算的问题?
已经有3人回复
计算晶体的能带谱图发现了一个很奇怪的现象
已经有9人回复
请教:orca 中用CCSD(T)计算单点能出错--提示内存不足 该怎么办?
已经有10人回复
大家说说管理集群时的奇闻怪事吧
已经有22人回复
科研从小木虫开始,人人为我,我为人人














回复此楼
点击这里搜索更多相关资源