| 查看: 306 | 回复: 5 | ||
| 本帖产生 1 个 博学EPI ,点击这里进行查看 | ||
dlyy8069铁杆木虫 (小有名气)
|
[求助]
封面和目录
|
|
|
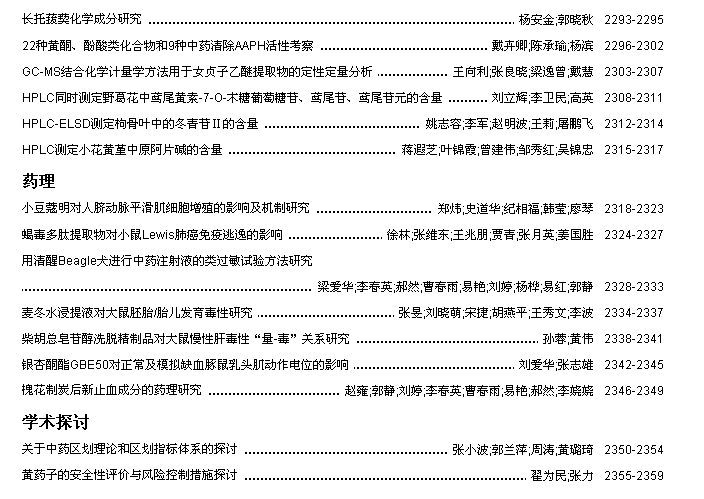
评职称需要杂志封面、封底和目录的复印件,手上没杂志,在这里向大家求助。 中国中药杂志2010年第17期封面、封底和目录的扫描件,可以直接打印 |
» 猜你喜欢
存款400万可以在学校里躺平吗
已经有30人回复
拟解决的关键科学问题还要不要写
已经有8人回复
最失望的一年
已经有12人回复
求推荐英文EI期刊
已经有5人回复
请教限项目规定
已经有4人回复
国自然申请面上模板最新2026版出了吗?
已经有20人回复
26申博
已经有3人回复
基金委咋了?2026年的指南还没有出来?
已经有10人回复
基金申报
已经有6人回复
疑惑?
已经有5人回复
liwhite
铁杆木虫 (著名写手)
- 博学EPI: 259
- 应助: 5 (幼儿园)
- 金币: 7123.1
- 红花: 36
- 帖子: 1499
- 在线: 239.9小时
- 虫号: 300476
- 注册: 2006-11-26
- 性别: GG
- 专业: 有机合成
【答案】应助回帖
dlyy8069(金币+1, 博学EPI+1): 目录链接无法打开,封面是11期,求助的是17期 2011-06-09 22:01:53
dlyy8069(金币+1): 2011-06-25 08:37:02
dlyy8069(金币+1): 2011-06-25 08:37:02
|
目录 https://acad.cnki.net/Kns55/oldNa ... f%e6%9d%82%e5%bf%97 封面: https://acad.cnki.net/fengmian/cjfd/big/ZGZY/ZGZY201011.jpg |
2楼2011-06-09 16:21:06
dlyy8069
铁杆木虫 (小有名气)
- 博学EPI: 1
- 应助: 7 (幼儿园)
- 金币: 9639.4
- 帖子: 239
- 在线: 109.9小时
- 虫号: 674203
- 注册: 2008-12-14
- 性别: MM
- 专业: 天然有机化学
|
目录 https://acad.cnki.net/Kns55/oldNa ... f%e6%9d%82%e5%bf%97 封面: https://acad.cnki.net/fengmian/cjfd/big/ZGZY/ZGZY201011.jpg 目录链接无法打开,封面是11期,求助的是17期 |
3楼2011-06-09 22:00:06
liwhite
铁杆木虫 (著名写手)
- 博学EPI: 259
- 应助: 5 (幼儿园)
- 金币: 7123.1
- 红花: 36
- 帖子: 1499
- 在线: 239.9小时
- 虫号: 300476
- 注册: 2006-11-26
- 性别: GG
- 专业: 有机合成
【答案】应助回帖
dlyy8069(金币+1): 没目录 2011-06-10 13:28:34
dlyy8069(金币+1): 目录在链接没法打开 2011-06-17 20:43:01
dlyy8069(金币+1): 2011-06-25 08:37:21
dlyy8069(金币+1): 目录在链接没法打开 2011-06-17 20:43:01
dlyy8069(金币+1): 2011-06-25 08:37:21
4楼2011-06-10 09:51:28
liwhite
铁杆木虫 (著名写手)
- 博学EPI: 259
- 应助: 5 (幼儿园)
- 金币: 7123.1
- 红花: 36
- 帖子: 1499
- 在线: 239.9小时
- 虫号: 300476
- 注册: 2006-11-26
- 性别: GG
- 专业: 有机合成
5楼2011-06-18 09:00:54
liwhite
铁杆木虫 (著名写手)
- 博学EPI: 259
- 应助: 5 (幼儿园)
- 金币: 7123.1
- 红花: 36
- 帖子: 1499
- 在线: 239.9小时
- 虫号: 300476
- 注册: 2006-11-26
- 性别: GG
- 专业: 有机合成
6楼2011-06-18 12:39:36













回复此楼