版块导航
正在加载中...
客户端APP下载
论文辅导
申博辅导
登录
注册
帖子
帖子
用户
本版
应《网络安全法》要求,自2017年10月1日起,未进行实名认证将不得使用互联网跟帖服务。为保障您的帐号能够正常使用,请尽快对帐号进行手机号验证,感谢您的理解与支持!
24小时热门版块排行榜
>
论坛更新日志
(2380)
>
休闲灌水
(106)
>
虫友互识
(103)
>
导师招生
(80)
>
论文投稿
(68)
>
论文道贺祈福
(43)
>
文献求助
(40)
>
招聘信息布告栏
(30)
>
基金申请
(28)
>
硕博家园
(27)
>
考研
(27)
>
考博
(23)
>
教师之家
(22)
>
找工作
(19)
>
博后之家
(17)
>
公派出国
(12)
小木虫论坛-学术科研互动平台
»
化学化工区
»
电化学
»
电分析测试
»
石墨的XRD图,求高手帮我看看
2
1/1
返回列表
查看: 1885 | 回复: 1
只看楼主
@他人
存档
新回复提醒
(忽略)
收藏
在APP中查看
lvlukobe
木虫
(著名写手)
小人物
ECEPI: 1
应助: 27
(小学生)
贵宾: 0.05
金币: 3106.3
散金: 778
红花: 10
沙发: 1
帖子: 1145
在线: 756.6小时
虫号: 515101
注册: 2008-02-29
性别: GG
专业: 电化学
[
求助
]
石墨的XRD图,求高手帮我看看
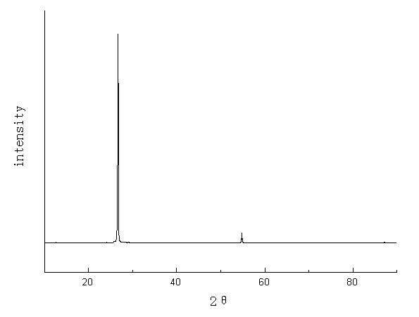
第一个图是C%=60~70%的石墨原矿的XRD,第二个是C%=98%的工厂处理过的石墨的XRD,老师让我分析在40°~50°之间两个图为啥有区别?我也是第一次接触XRD,不懂啊?谁帮我看下,谢谢了!
回复此楼
» 猜你喜欢
核磁分析软件MestReNova打开文件时报错
已经有0人回复
在职博后不能申请博后基金了,那么在职博后意义何在?
已经有2人回复
分析化学论文润色/翻译怎么收费?
已经有268人回复
青岛大学化学化工学院分子测量学研究院2026年招收博士研究生
已经有0人回复
香港科技大学(广州)诚招电催化方向博士生(2026秋入学)
已经有0人回复
求助Cu2+1O的CIF文件(PDF: 05-0667)
已经有1人回复
KAUST(阿卜杜拉国王科技大学)MXene 器件方向博士后招聘
已经有0人回复
沙特阿拉伯阿卜杜拉国王科技大学(KAUST)电池方向博士后招聘
已经有0人回复
福州大学新能源材料与工程研究院招收2026年入学博士
已经有0人回复
» 本主题相关商家推荐:
(我也要在这里推广)
» 本主题相关价值贴推荐,对您同样有帮助:
镁基复合材料的XRD图 高手帮忙看一下啊 急!!!
已经有12人回复
氧化石墨的XRD图的疑问及其它问题
已经有25人回复
请教关于石墨烯XRD的问题
已经有26人回复
请高手帮我分析下我做的这个XRD 我想知道里面都有什么化合物
已经有7人回复
求助,关于氧化石墨的XRD
已经有18人回复
【求助】氧化石墨烯红外、XRD表征
已经有24人回复
【交流】求教XRD高手帮忙看看这幅图XRD解构精修图是怎么弄的
已经有10人回复
【请教】帮忙分析一下石墨烯的XRD图
已经有24人回复
【求助】各位XRD高人,帮我分析一下XRD谱图呗!
已经有14人回复
【求助】这个XRD图怎么分析?请高手帮忙看看
已经有12人回复
【求助】XRD高手帮忙看看,这图怎么这样?
已经有13人回复
【求助】哪位大侠帮我看看掺铝氧化锌的XRD图谱
已经有12人回复
【求助】请高手帮忙分析下聚合物XRD谱图
已经有9人回复
Newstart,2014!
1楼
2011-05-20 23:32:49
已阅
回复此楼
关注TA
给TA发消息
送TA红花
TA的回帖
soulivy
木虫
(正式写手)
应助: 1
(幼儿园)
金币: 5721.3
红花: 2
帖子: 376
在线: 584.9小时
虫号: 946550
注册: 2010-01-22
性别: GG
专业: 无机材料化学
【答案】应助回帖
lvlukobe(金币+10): 嗯,谢谢了,灰常感谢 2011-05-21 21:45:05
第一个XRD应该是层状石墨片,其两个衍射峰分别对应于(002)和(004)
第二个XRD中除了出现(002)和(004)外,(100)和(101)衍射面 虽然衍射强度很弱,但也出现了。这有可能是后处理过程中对其片层结构有所破坏或者是使部分层状块体破碎造成的。
赞
一下
回复此楼
2楼
2011-05-21 09:20:27
已阅
回复此楼
关注TA
给TA发消息
送TA红花
TA的回帖
相关版块跳转
有机交流
有机资源
高分子
无机/物化
分析
催化
工艺技术
化工设备
石油化工
精细化工
电化学
环境
SciFinder/Reaxys
我要订阅楼主
lvlukobe
的主题更新
2
1/1
返回列表
如果回帖内容含有宣传信息,请如实选中。否则帐号将被全论坛禁言
普通表情
龙
兔
虎
猫
百度网盘
|
360云盘
|
千易网盘
|
华为网盘
在新窗口页面中打开自己喜欢的网盘网站,将文件上传后,然后将下载链接复制到帖子内容中就可以了。
信息提示
关闭
请填处理意见
关闭
确定