| 查看: 418 | 回复: 2 | ||
| 【奖励】 本帖被评价1次,作者yanggis增加金币 0.8 个 | ||
[资源]
【分享】[GIS家族活动]【第1期】<Introduction to Hydrologic Modeling>
|
||
|
为庆祝小木虫GIS家族成立,特开设本次活动。这是本次活动系列的第一期。本期主要介绍ArcGIS在水文方面的应用。 下面是第一期第三部分内容: eimg]3a/40/74408_1301499960_538.jpg[/eimg] 稍后更新第四部分…… [ Last edited by yanggis on 2011-3-30 at 23:52 ] |
» 猜你喜欢
地球化学论文润色/翻译怎么收费?
已经有101人回复
» 本主题相关价值贴推荐,对您同样有帮助:
Ebook__《Introduction to Proteomics -Tools for the New Biology》Daniel C.LieBler
已经有37人回复
cfd理论学习入门经典书籍 an_introduction_to_computional_fluid_dynamics
已经有176人回复
【分享】斯坦福信息检索教材:Introduction to Information Retrieval【已搜无重复】
已经有46人回复
英文原版书籍---剑桥出版社:An introduction to metal matrix composites
已经有7人回复
【求助】豆丁书籍Introduction to Plasma Technology【有效期至2011年05月25日】
已经有3人回复
【Share】an introduction to Hui-style Architecture in Huanshang
已经有7人回复
【资源】INTRODUCTION TO XAFS A Practical Guide to XAFS
已经有13人回复
【资源】Introduction to Monte Carlo Method
已经有7人回复
【讨论】Introduction to ceramics 多少钱一本?
已经有6人回复
★★★★★ 五星级,优秀推荐
★ ★
yanggis(金币+2): 支持分享,谢谢 2011-03-31 21:49:28
yanggis(金币+2): 支持分享,谢谢 2011-03-31 21:49:28
|
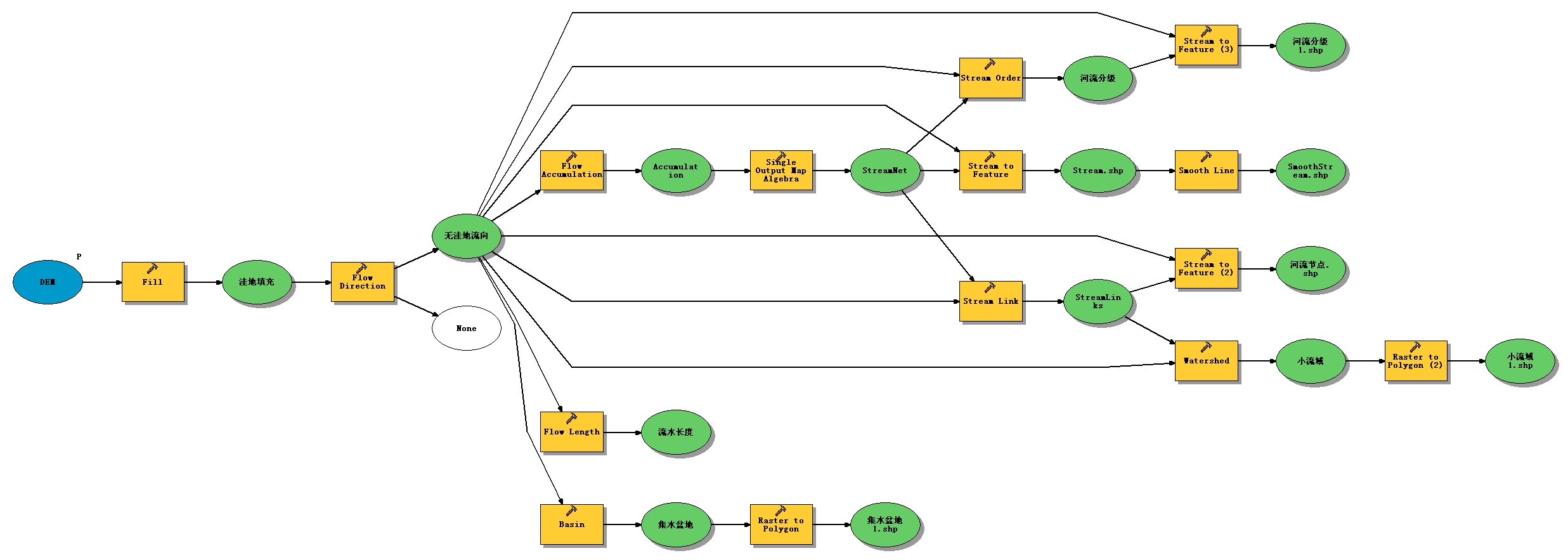
以前做过一个基于DEM提取水文信息的实验,http://www.docin.com/p-48710697.html,感兴趣的可以看下。 我顺便利用建模工具把计算过程建模,文件在附件,大家可以参考下,呵呵。 在ArcToolbox上点右键,选Add Toolbox指定附件里的"crazyzlj"即可,里面有两个模型,一个是土壤侵蚀危险性评价 一个是基于DEM的水文分析 水文分析一个结果图为 第一次会这么复杂的帖子,希望可以和大家伙交流,呵呵。 |
2楼2011-03-31 09:35:33
3楼2011-03-31 09:39:20














回复此楼