| 查看: 521 | 回复: 1 | |||
| 【有奖交流】积极回复本帖子,参与交流,就有机会分得作者 SSVTT 的 20 个金币 | |||
[交流]
江西科技师范大学 纳米功能材料课题组2025年计划招收材料、物理与化学方向调剂硕士生
|
|||
|
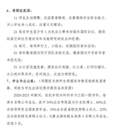
考生,您好!有意向者请简历发送到494587376@qq.com,详见图片内容。 欢迎垂电咨询。 发自小木虫手机客户端 |
» 猜你喜欢
生物学308分求调剂(一志愿华东师大)接受跨专业
已经有7人回复
求调剂
已经有11人回复
085600材料与化工329分求调剂
已经有13人回复
化学070300 求调剂
已经有18人回复
085600材料与化工349分求调剂
已经有12人回复
273求调剂
已经有5人回复
一志愿211,化学学硕,310分,本科重点双非,求调剂
已经有21人回复
考研英一数一338分
已经有8人回复
302求调剂
已经有10人回复
327求调剂
已经有14人回复
» 本主题相关商家推荐: (我也要在这里推广)
ajp861027
铁杆木虫 (著名写手)
- 应助: 0 (幼儿园)
- 金币: 7676.6
- 散金: 153
- 红花: 2
- 帖子: 1290
- 在线: 122.7小时
- 虫号: 1373034
- 注册: 2011-08-19
- 专业: 无机非金属基复合材料

2楼2025-04-09 22:53:28














回复此楼
