Znn3bq.jpeg
²é¿´: 562  |  »Ø¸´: 0

18317190548

гæ (СÓÐÃûÆø)

[½»Á÷] ¿ÆÑÐС°×µÄ×° X ±¦µä£¿ÏÞÖÆÐÔÄÚÇÐøʵÑé´óÅ̵㣡

ÏÞÖÆÐÔÄÚÇÐø²»½öÔÚ·Ö×Ó¿Ë¡ÖÐÓÐ׏㷺ӦÓ㬻¹¿ÉÒÔÓ¦ÓÃÓÚÒßÃçÑз¢Éú²ú¡¢»ùÒò²âÐò¡¢SNP ¼ø¶¨¡¢ddPCR µÈÁìÓò¡£ÔÚÍùÆÚµÄÄÚÈÝÖУ¬ÎÒÃÇÒѾ­½éÉÜÁËʲôÊÇÏÞÖÆÐÔÄÚÇÐøÒÔ¼°ÄÚÇÐøµÄ·ÖÀ࣬±¾ÆÚ¾ÍÀ´Îª´ó¼ÒÅ̵ãÒ»ÏÂÔÚʹÓÃÄÚÇÐø¹ý³ÌÖÐ×îÈÝÒ׳öÏÖµÄÎÊÌâÒÔ¼°½â¾ö·½·¨ ¡£

¿ÆÑÐС°×µÄ×° X ±¦µä£¿ÏÞÖÆÐÔÄÚÇÐøʵÑé´óÅ̵㣡

ÏÞÖÆÐÔÄÚÇÐøµÄÃû³ÆÍ¨³£ÓÉÆäÀ´Ô´ÎïÖֵķÖÀà¾ö¶¨£¬ÊôÃûÊ××Öĸ + ÖÖÃûǰÁ½Î»×Öĸ + ѪÇåÐÍ/¾úÖê + ͬ¾úÖêµÄ¶àÖÖÏÞÖÆÃ¸Á÷Ë®ºÅÂÞÂíÊý×Ö¡£

ΪÁË·½±ã´ó¼ÒÀí½â£¬ÔÛÃÇÒÔ Hind III  ÎªÀý£º

¿ÆÑÐС°×µÄ×° X ±¦µä£¿ÏÞÖÆÐÔÄÚÇÐøʵÑé´óÅ̵㣡-1

¿ÆÑÐС°×µÄ×° X ±¦µä£¿ÏÞÖÆÐÔÄÚÇÐøʵÑé´óÅ̵㣡-2

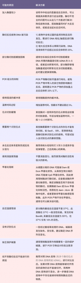
▐  ÎÊÌâ 1£ºÃ¸Çв»ÍêÈ«
¿ÆÑÐС°×µÄ×° X ±¦µä£¿ÏÞÖÆÐÔÄÚÇÐøʵÑé´óÅ̵㣡-3




▐  ÎÊÌâ 2£ºÃ¸Çкó DNA ÇíÖ¬ÌÇÄý½ºµçÓ¾³ÊÃÖÉ¢×´

¿ÆÑÐС°×µÄ×° X ±¦µä£¿ÏÞÖÆÐÔÄÚÇÐøʵÑé´óÅ̵㣡-4

▐  ÎÊÌâ 3£º½ºÖÐÌõ´øÓëÔ¤ÆÚ²»·û

¿ÆÑÐС°×µÄ×° X ±¦µä£¿ÏÞÖÆÐÔÄÚÇÐøʵÑé´óÅ̵㣡-5

▐  ÎÊÌâ 4£º¿Ë¡ºÜÉÙ»òûÓÐ
¿ÆÑÐС°×µÄ×° X ±¦µä£¿ÏÞÖÆÐÔÄÚÇÐøʵÑé´óÅ̵㣡-6


▐  ÎÊÌâ 5£º¼ÙÑôÐÔ¹ý¶à

¿ÆÑÐС°×µÄ×° X ±¦µä£¿ÏÞÖÆÐÔÄÚÇÐøʵÑé´óÅ̵㣡-7


¿ÆÑÐС°×µÄ×° X ±¦µä£¿ÏÞÖÆÐÔÄÚÇÐøʵÑé´óÅ̵㣡-8


ÏÞÖÆÐÔÄÚÇÐøÔÚʵÑéÖеÄÓ¦Ó÷dz£¹ã·º£¬ÊµÑé¹ý³ÌÖлáÓöµ½µÄÎÊÌâÒ²¶àÖÖ¶àÑù¡£
»Ø¸´´ËÂ¥
ÒÑÔÄ   »Ø¸´´ËÂ¥   ¹Ø×¢TA ¸øTA·¢ÏûÏ¢ ËÍTAºì»¨ TAµÄ»ØÌû
Ïà¹Ø°æ¿éÌø×ª ÎÒÒª¶©ÔÄÂ¥Ö÷ 18317190548 µÄÖ÷Ìâ¸üÐÂ
×î¾ßÈËÆøÈÈÌûÍÆ¼ö [²é¿´È«²¿] ×÷Õß »Ø/¿´ ×îºó·¢±í
[¿¼ÑÐ] ²ÄÁϵ÷¼Á +14 Ò»ÑùYWY 2026-04-06 14/700 2026-04-08 23:00 by Öí»á·É
[¿¼ÑÐ] Çóµ÷¼Á +13 Æâluck 2026-04-07 13/650 2026-04-08 22:46 by Öí»á·É
[¿¼ÑÐ] 331Çóµ÷¼Á +5 luoxin0706. 2026-04-08 5/250 2026-04-08 22:15 by zhouyuwinner
[¿¼ÑÐ] ÉúÎïѧ328·ÖÇóµ÷¼Á +9 ÉÁµçkkl 2026-04-08 10/500 2026-04-08 21:42 by liuhuiying09
[¿¼ÑÐ] 266Çóµ÷¼Á +5 08µçÆø¹¤³Ì 2026-04-03 5/250 2026-04-08 20:22 by ÄæË®³Ë·ç
[¿¼ÑÐ] Ò»Ö¾Ô¸ÄϾ©º½¿Õº½Ìì´óѧ ²ÄÁÏÓ뻯¹¤329·ÖÇóµ÷¼Á +11 Mr. Z 2026-04-05 12/600 2026-04-08 16:15 by luoyongfeng
[˶²©¼ÒÔ°] ÓÐûÓÐѧУ²ÄÁÏרҵÊÕ¿çµ÷(Ò»Ö¾Ô¸085410) +3 momo(Éϰ¶°æ) 2026-04-06 6/300 2026-04-08 14:53 by »¯Ñ§521
[¿¼ÑÐ] 0702ÎïÀíѧѧ˶299Çóµ÷¼Á +4 ÆîÆâÁ¬ 2026-04-06 4/200 2026-04-08 13:56 by wutongshun
[¿¼ÑÐ] Çó²ÄÁϵ÷¼Á£¬Ò»Ö¾Ô¸Ö£ÖÝ´óѧ289·Ö +21 ˶ÐǸ° 2026-04-03 21/1050 2026-04-08 11:55 by Öí»á·É
[¿¼ÑÐ] »úеµ÷¼Á +3 zzzbcb 2026-04-07 3/150 2026-04-07 22:19 by hemengdong
[¿¼ÑÐ] 346·ÖµÄÉúÎïÓëÒ½Ò©08600Çóµ÷¼Á +6 ³£ÓêÑôÉϰ¶ 2026-04-05 7/350 2026-04-06 12:36 by lys0704
[¿¼ÑÐ] 0832ʳƷ¿ÆÑ§Ó빤³Ìѧ˶282µ÷¼Á +6 ÓãÔÚË®ÖÐÓÎa 2026-04-02 9/450 2026-04-05 11:45 by flysky1234
[¿¼ÑÐ] 311·Ö 22408 Çóµ÷¼Á +3 bing_bot 2026-04-03 3/150 2026-04-05 00:43 by chongya
[¿¼ÑÐ] 11408,335·Ö£¬±¾¿Æ211£¬Çóµ÷¼Á£¬¿Éתרҵ +5 öùÀæ´óöùÓã 2026-04-03 5/250 2026-04-04 22:49 by chongya
[¿¼ÑÐ] ¿É¿çרҵµ÷¼Á +3 ÖÜµÄµÃµØ 2026-04-04 6/300 2026-04-04 22:21 by barlinike
[¿¼ÑÐ] 324Çóµ÷¼Á +14 ÏëÉÏѧÇóµ÷ 2026-04-02 15/750 2026-04-04 20:31 by Î޼ʵIJÝÔ­
[¿¼ÑÐ] Çóµ÷¼Á +3 ffyyu 2026-04-02 3/150 2026-04-04 19:03 by À¶ÔÆË¼Óê
[¿¼ÑÐ] 085601Ò»Ö¾Ô¸±±Àí325·ÖÇóµ÷¼Á +6 ÕÒµ÷¼Á£¬£¬ 2026-04-02 6/300 2026-04-03 22:20 by –¹Æ?
[¿¼ÑÐ] ÉúÎïѧ308·ÖÇóµ÷¼Á£¨Ò»Ö¾Ô¸»ª¶«Ê¦´ó£© +7 ÏàÐűػá¹ââÍòÕ 2026-04-02 7/350 2026-04-03 16:48 by rzh123456
[¿¼ÑÐ] 303Çóµ÷¼Á +3 һɫÇåÓð 2026-04-02 4/200 2026-04-03 10:22 by À¶ÔÆË¼Óê
ÐÅÏ¢Ìáʾ
ÇëÌî´¦ÀíÒâ¼û