| ²é¿´: 1070 | »Ø¸´: 2 | |||
NanoFCMlxqгæ (ÕýʽдÊÖ)
|
[½»Á÷]
ÍâÃÚÌåÏà¹ØÑо¿ÎÄÏ×·ÖÏí,ÇáËɶÁÍêһƪÎÄÏ×£¨Ê®ËÄ£© ÒÑÓÐ2È˲ÎÓë
|
|
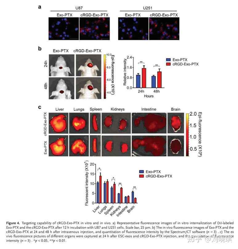
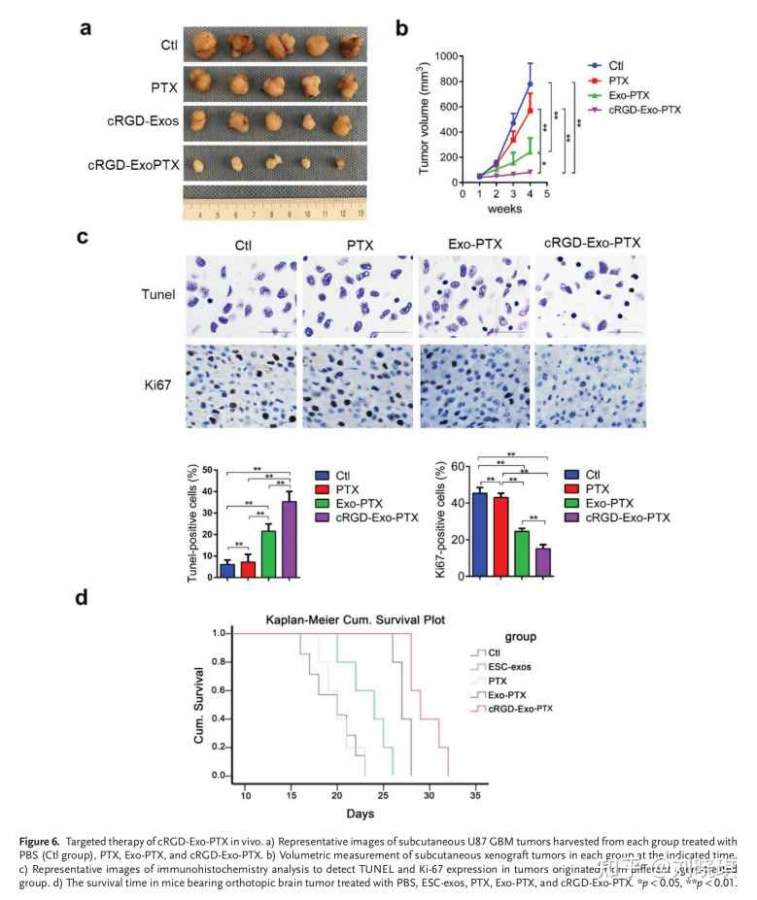
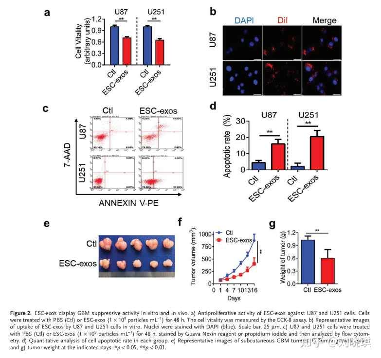
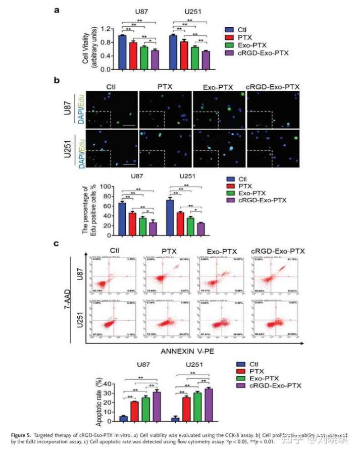
½ñÌì·ÖÏíһƪ·¢±íÔÚAdvanced Science£¨2021ÄêIF=16.806£©ÉϵÄÎÄÕ£¬ÃûΪ¡¶Embryonic Stem Cells-Derived Exosomes Endowed with Targeting Properties as Chemotherapeutics Delivery Vehicles for Glioblastoma Therapy¡·[1]£¨ÅßÌ¥¸Éϸ°ûÀ´Ô´µÄÍâÃÚÌå¾ßÓаÐÏòÌØÐÔ£¬¿É×÷Ϊ½ºÖÊĸϸ°ûÁöÖÎÁƵϝÁÆÒ©ÎïµÝËÍÔØÌ壩¡£ ½ºÖÊĸϸ°ûÁö(GBM)ÊÇÖÐÊàÉñ¾ÏµÍ³×î³£¼ûµÄÔ·¢ÐÔ¶ñÐÔÖ×Áö£¬ËÀÍöÂʺÍÖ²ÐÂʾù½Ï¸ß¡£³ýÁËÄÍÒ©ÐԺܸߣ¬Æä²»Á¼Ô¤ºóµÄÁíÒ»¸ö¹Ø¼üÔÒòÊÇѪÄÔÆÁÕÏ(BBB)ÏÞÖÆÁË»¯ÁÆÒ©Îïµ½´ïÖ×ÁöÇøÓò¡£Òò´Ë£¬×¨ÃÅ¿ª·¢Éè¼ÆÒ©Îï´«µÝ²ßÂÔÀ´¿Ë·þѪÄÔÆÁÕÏÊÇʵÏÖGBMÓÐЧÖÎÁÆµÄÆÈÇÐÐèÇó¡£ ÔÚÒÔǰµÄÑо¿ÖУ¬ÈËÃÇÒѾŬÁ¦¿ª·¢ºÏ³ÉÒ©Îï´«µÝϵͳÀ´Í¸¹ýÉúÎïÆÁÕÏ¡£È»¶ø£¬ÕâЩºÏ³ÉµÄÄÉÃ×ÔØÌåÈÔ´æÔÚÉúÎï¶¾ÐÔºÍѪÄÔÆÁÕÏ´©Í¸ÄÜÁ¦µÍϵÈÎÊÌâ¡£ÍâÃÚÌåÊÇÒ»ÀàË«²ãÖ¬ÖÊϸ°ûÍâÄÒÅÝ£¬¿ÉÓɼ¸ºõËùÓÐÀàÐ͵IJ¸È鶯Îïϸ°û·ÖÃÚ£¬Á£¾¶·Ö²¼Îª30-100nm£¬Í¨¹ý½«·Ö×Ó´ÓÇ×±¾Ï¸°ûÔËÊäµ½ÊÜÌåϸ°ûÀ´ÏìӦϸ°û¼äµÄͨÐÅ¡£ÔÚÌìÈ»ÑÜÉúµÄÄÉÃ×ÔØÌåÖÖ£¬ÍâÃÚÌåÓÉÓÚÆäµÍÉúÎï¶¾ÐԺͶàÖÖµÄÉúÎ﹦ÄÜ£¬ÈçÃâÒßÌØÐÔ¡¢×°ÔØÎï±£»¤ºÍ×îÖØÒªµÄÉúÎïÆÁÕÏ´©Í¸ÄÜÁ¦£¬±»ÈÏΪÊÇÓÅÐãµÄÒ©Îï´«µÝÄÉÃ×ÔØÌå¡£¾Ý±¨µÀ£¬ÍâÃÚÌåÓÉÓÚÆäÌØÊâµÄ±íÃæ½á¹¹£¬ÈçËÄõ¥Ã¸µ°°×ºÍÕûºÏËØ£¬¶ø±íÏÖ³öÄÚÔÚµÄ×éÖ¯»òϸ°û°ÐÏòÌØÐÔ¡£´ËÍ⣬ͨ¹ý¹¤³Ì±íÃæ·Ö×Ó¿ÉÒÔ»ñµÃ¸üºÃµÄÍâÃÚÌå°Ð±êÄÜÁ¦¡£¾¡¹Ü»ùÓÚÍâÃÚÌåµÄÒ©ÎïÔØÌåÈ¡µÃÁ˽øÕ¹£¬µ«»¹Ó¦¸ÃÈ·¶¨Ò»ÖÖÊʺÏÍâÃÚÌåÑÜÉúµÄϸ°ûÀàÐÍ¡£ ÈËÅßÌ¥¸Éϸ°û(ESCs)ÊÇÒ»ÖÖÀ´×ÔÄÒÅßÄÚϸ°ûÍŵĶàÄܸÉϸ°û£¬¿ÉÒÔÔÚÌåÍâÅàÑøÖм¸ºõÎÞÏÞÆÚ±£³Öδ·Ö»¯¡£´ËÍ⣬ËüÃÇÒ²¾ßÓÐÎÞÏÞÔöÖ³µÄÄÜÁ¦¡£Òò´Ë£¬ESCs¿ÉÒÔ´ó¹æÄ£²úÉú¾ßÓÐÎȶ¨ÌØÐÔµÄÍâÃÚÌå(ESC-exos)£¬ÕâÊÇÍâÃÚÌåÁÙ´²Ó¦ÓõÄÖØÒªÒòËØ¡£´ËÍ⣬ESC΢»·¾³Òѱ»Ö¤Êµ¿ÉÒÔÒÖÖÆ°©Ï¸°ûµÄÖ°©±íÐÍ¡£Ñо¿±íÃ÷£¬¶ñÐÔ°©Ï¸°ûÔÚÅß̥΢»·¾³Öб»ÖØÐ±à³ÌΪ·Ö»¯³Ì¶È¸ü¸ß¡¢ÇÖÏ®ÐÔ¸üµÍµÄ±íÐÍ¡£ESC-exosº¬Óз´Ó³Åß̥΢»·¾³º¬Á¿µÄÎïÖÊ£¬Õâ¿ÉÄÜÊÇESCs½éµ¼µÄ¿¹Ö×Áö×÷ÓõÄÖ÷ҪЧӦÒòËØ¡£´ËÍ⣬ÓÐÑо¿·¢ÏÖESC-exos¿ÉÒÔ½«ÈËÀàÈéÏÙ°©Ï¸°ûÖØÐ±à³ÌΪһ¸ö½ÏµÍ¶ñÐÔµÄϸ°û±íÐÍ¡£Òò´Ë£¬ÓëÆäËûÀàÐ͵Äϸ°ûÏà±È£¬ESCsÊǷdz£ÊʺÏÁ¿²úÍâÃÚÌ壬¿ÉÒÔÔÚ°©Ö¢ÖÎÁÆÖпª·¢»ùÓÚÍâÃÚÌåµÄ»¯ÁÆÔØÌå¡£ È»¶ø£¬¾¡¹ÜÍâÃÚÌåÏÔʾ³ö´©Í¸ÑªÄÔÆÁÕϵÄÄÜÁ¦£¬µ«Ðí¶àÑо¿±íÃ÷£¬¾²Âö×¢ÉäµÄÍâÃÚÌåÖ÷Òª·Ö²¼ÔÚ¸ÎÔà»òÆ¢Ô࣬²¢ÇÒ¼«Ð¡²¿·Ö×¢ÉäµÄÍâÃÚÌå±£ÁôÔÚ´óÄÔ»òÖ×Áö²¿Î»¡£Òò´Ë£¬ÔÚʹÓÃESC-exosÖÎÁƽºÖÊÁö֮ǰ£¬Ó¦¸Ã²ÉÈ¡ÓÐЧµÄ²ßÂÔÀ´½â¾öÕâ¸öÎÊÌâ¡£ÓÃÖ×Áö°ÐÏòÅäÌåÖ±½ÓÐÞÊÎÍâÃÚÌå±íÃæÒѱ»Ö¤Ã÷¿ÉÒÔÓÐЧÔöÇ¿ÍâÃÚÌåµÄÖ×ÁöÖÍÁô¡£Cyclo(Arg-Gly-Asp-D-Tyr-Lys)ëÄ(c(RGDyK))ÊÇÒ»ÖÖÖøÃûµÄ°©Ö¢»¯ÁưÐÏòÅäÌ壬Óë¦Áv¦Â3ÕûºÏËØÊÜÌå¾ßÓиßÇ׺ÍÁ¦£¬¦Áv¦Â3ÕûºÏËØÊÜÌåÔÚGBM¡¢Ç°ÁÐÏÙ°©ºÍ·Î°©µÈÖ×Áö×éÖ¯»ý¼«ÔöÖ³µÄÄÚÆ¤±íÃæ¹ý±í´ï¡£ÕâЩÑо¿±íÃ÷£¬ÓÃc(RGDyK)ÐÞÊεÄÄÉÃ×ÔØÌå¿ÉÒÔ¸üÓÐЧµØ½«»¯ÁÆÒ©Îï´«µÝµ½°©Ï¸°ûÖУ¬²¢ÄÜÏÔÖøÌá¸ß¿¹Ö×ÁöЧ¹û¡£´ËÍ⣬ÓÃc(RGDyK)ÐÞÊεÄÍâÃÚÌå¾ßÓнÏÇ¿µÄ´©¹ýѪÄÔÆÁÕϵÄÄÜÁ¦¡£È»¶ø£¬ÓÃc(RGDyK)ÐÞÊεÄESC-exosÊÇ·ñÄÜÔöÇ¿ESC-exosÔÚ½ºÖÊÁö²¿Î»µÄ·Ö²¼£¬²¢Ìá¸ß½ºÖÊÁöµÄÖÎÁÆÐ§ÂÊ£¬Ä¿Ç°Éв»Çå³þ¡£ »ùÓÚÉÏÊö³ÂÊö£¬±¾Ñо¿¿ª·¢ÁËÒ»ÖÖͨ¹ýc(RGDyk)ëÄÐÞÊÎESC-exosµÄÖ×Áö°ÐÏòÖ×Áö(cRGD-ESC-exos)´«µÝϵͳ£¬ÓÃÓÚ½ºÖÊÁöÖÎÁÆ£¬Ï£Íûͨ¹ý½áºÏESC-exosµÄÏȽøÌØÐԺͰÐÏòÅäÌ壬¿ÉÒÔ¿ª·¢³öÒ»ÖÖÓÐЧµÄ»ùÓÚÍâÃÚÌåµÄ²ßÂÔ£¬ÓÃÓÚ½ºÖÊÁöµÄÖÎÁÆ£¬ÎÒÃǵŤ×÷Ò²¿ÉÒÔ´Ù½øESC-exosÔÚÒ©Îï´«µÝÖеÄÓ¦ÓᣠÑо¿¹ý³Ì£º Ò»¡¢ESCsºÍESC-ExosµÄ±íÕ÷ ÔÚMatrigelÉÏÅàÑøµÄESCsÐγÉÁËÒ»¸ö½ôÃܵļâÈñ±ßÔµ¾úÂä(ͼ1a)¡£ÃâÒßȾɫ·ÖÎöÏÔʾ£¬Ï¸°ûÇòÖÐËùÓÐϸ°û¾ù±í´ï¼îÐÔÁ×Ëáø(ALP£¬Í¼1b)ºÍ¶àÄÜÐÔ±ê¼Ç·Ö×Ó£¬°üÀ¨Nanog¡¢Oct4¡¢SSEA4¡¢TRA1-60ºÍTRA1-81(ͼ1c)¡£ÅàÑøÏ¸°ûµÄÕâÐ©ÌØÕ÷ÓëESCsµÄÌØÕ÷ÏàÒ»Ö¡£Ö®ºó£¬´Óϸ°ûÅàÑøÉÏÇåÖд¿»¯ESC-exos£¬²¢Í¨¹ý͸Éäµç×ÓÏÔ΢¾µ(TEM)¡¢ÃâÒßÓ¡¼£ºÍÄÉÃ×Á÷ʽ·ÖÎöÒÇ(NanoFCM)½øÐбíÕ÷¡£Í¸Éäµç¾µÍ¼ÏñÇå³þµØÏÔʾ£¬ESC-exos³ÊÔ²ÐÎÐÎ̬£¬Ö±¾¶Ô¼Îª75nm(ͼ1d)¡£Western blot֤ʵESC-exos±í´ïÍâÃÚÌåÌØÒìÐÔ±ê¼ÇÎïCD63¡¢AlixºÍTSG101£¬²»±í´ïÒõÐÔ±ê¼ÇÎï¸ß¶û»ùĤ½áºÏµ°°×GM130(ͼ1e)¡£ÄÉÃ×Á÷ʽ·ÖÎöÏÔʾ£¬Æ½¾ùÖ±¾¶Îª70.2¡À18nm(ͼ1f)£¬ESC-exosµÄŨ¶ÈԼΪ1¡Á10^11¿ÅÁ£/mL¡£ÕâЩÊý¾Ý±íÃ÷£¬ÎÒÃÇÒѾ³É¹¦µØ´ÓESCsÅàÑø»ùÖÐÌáÈ¡ºÍ´¿»¯ÁËESC-exos¡£ ¶þ¡¢ESC-ExosÔÚÌåÍâºÍÌåÄÚ¾ùÏÔʾGBMÒÖÖÆ»îÐÔ ÎªÁËÈ·ÈÏESC-exosÊÇ·ñ¾ßÓй㷺µÄ¿¹°©»îÐÔ£¬ÌرðÊǶÔGBM£¬ÎÒÃÇÅàÑøÁË6ÖÖ°©Ï¸°ûϵ£¬°üÀ¨ÈËGBMϸ°ûϵ(U87ºÍU251)¡¢·Î°©Ï¸°ûϵ(A549)¡¢¸Îϸ°û°©(HCC)ϸ°ûϵ(HepG2)¡¢ºÚÉ«ËØÁöϸ°ûϵ(B16)¡¢ÈéÏÙ°©Ï¸°ûϵ(MDA-MB-MB-231)ºÍǰÁÐÏÙ°©Ï¸°ûϵ(DU145)£¬ÔÚº¬ESC-exos(1¡Á10^9¿ÅÁ£/mL)µÄÅàÑø»ùÖÐÅàÑø48h¡£Èçͼ2aºÍͼS1Ëùʾ£¬Ï¸°û»îÁ¦ÊÔÑé(CCK-8ÊÔÑé)ÏÔʾ£¬ESC-exosÏÔÖø½µµÍÁËÕâЩ°©Ï¸°ûµÄ»îÁ¦¡£ÎªÁ˽øÒ»²½Ö¤ÊµESC-exosÔÚGBMϸ°ûÖеÄ×÷Óã¬ÎÒÃÇʹÓÃU87ºÍU251ϸ°ûϵ½øÐÐÁ˺óÐøÊµÑé¡£ ΪÁ˶ÔU87ºÍU251ϸ°û·¢»Ó×÷Óã¬ESC-exosÐèÒª±»ÕâЩϸ°ûÎüÊÕ¡£Òò´Ë£¬ESC-exosÓÃÇ×Ö¬ÐÔÓ«¹âȾÁÏDiI±ê¼Ç£¬¼ÓÈëU87ºÍU251ϸ°ûÅàÑø»ùÖС£·õÓý12hºó£¬ESC-exos±»U87ºÍU251ÓÐЧÄÚ»¯(ͼ2b)¡£ÎªÆÀ¼Ûϸ°ûµòÍöµÄÓ°Ï죬²ÉÓÃAnnexinV-PE/7-AAD±ê¼Ç½øÐÐÁ÷ʽϸ°ûÊõ¼ì²âESC-exos(1¡Á10^9¿ÅÁ£/mL)´¦Àíºóϸ°ûµòÍöµÄÓÕµ¼×÷Óá£Óë¶ÔÕÕ×éÏà±È£¬ESC-exos×éµÄµòÍöϸ°û°Ù·Ö±ÈÏÔÖøÔö¼Ó(ͼ2c£¬d)¡£ÕâЩÊý¾Ý±íÃ÷£¬ESC-exosͨ¹ýÒÖÖÆÏ¸°û»îÁ¦ºÍ´Ù½øÏ¸°ûµòÍöÓ°ÏìGBMϸ°ûÉú³¤¡£ ΪÁËÆÀ¹ÀESC-exosÊÇ·ñÄܹ»Ó°ÏìÌåÄÚGBMµÄÉú³¤£¬ÎÒÃǽøÐÐÁËЯ´øÆ¤ÏÂU87GBMÒìÖÖÒÆÖ²µÄÎÞÐØÏÙÂãÊóʵÑé¡£Ò»µ©Ö×ÁöÖ׿éÉú³¤µ½Ô¼200mm3£¨¡Ö2ÖÜ£©£¬Ð¡Êóÿ¸ôÒ»Ìì¾²Âö×¢ÉäÁ×ËáÑλº³åÑÎË®(PBS£¬¶ÔÕÕ×飬Ctl£¬125?L)»òESC-exos(125?L£¬1¡Á10^11¿ÅÁ£/mL)£¬³ÖÐø2ÖÜ¡£´ÓÕâЩСÊóÖÐÇгýµÄÖ×ÁöÈçͼ2eËùʾ£¬Ö×ÁöÉú³¤ÇúÏߺÍÖ×ÁöÖØÁ¿Èçͼ2f¡¢gËùʾ¡£ÔÚÑо¿½áÊøÊ±£¬×¢ÉäESC-exosµÄСÊóµÄÖ×Áö´óС(401.3¡À122.3mm3)Ã÷ÏÔСÓÚ×¢ÉäPBSµÄСÊó(872.4¡À128.2mm3£»p<0.01)¡£ÓëPBSÖÎÁÆ×éÏà±È£¬ESC-exosÖÎÁÆ×éµÄÖ×ÁöÌåÖØÒ²ÏÔÖøÏ½µ(1.0¡À0.1g VS 0.6¡À0.2g£»p<0.05)¡£ÕâЩÊý¾Ý±íÃ÷£¬ÓëPBS×éÏà±È£¬ESC-exos×éµÄÖ×ÁöÉú³¤Ã÷ÏÔÊܵ½ÒÖÖÆ¡£×ÛÉÏËùÊö£¬ÕâЩÊý¾Ý±íÃ÷ESC-exosÔÚÌåÄÚ±íÏÖ³ö¿¹GBMµÄ×÷Óᣠ¼ÈÍùÑо¿Ö¤ÊµÁËESCs΢»·¾³µÄÒÖÁö×÷Óá£ESCs΢»·¾³¿ÉÒÔͨ¹ý½µµÍ¿Ë¡ÔÐÔºÍÖÂÁöÐÔ£¬½«ÇÖÏ®ÐÔ°©Ï¸°ûÖØÐ±à³ÌΪÁ¼ÐÔ±íÐÍ¡£NodalÐźÅͨ·Òѱ»Ö¤Ã÷²ÎÓëÁËÕâÒ»¹ý³Ì¡£ESC-exosº¬Óз´Ó³ÆäÀ´Ô´Ï¸°ûÄÚÈݵÄÎïÖÊ£¬¾Ý±¨µÀ¿É½«ÈéÏÙ°©Ï¸°ûÖØÐ±à³Ìµ½Á¼ÐԽ׶Σ¬²¢½µµÍÆäÖÂÁöÐÔ¡£ESC-exos¶Ô¶ñÐÔ°©Ï¸°ûÖØÐ±à³ÌµÄ»úÖÆÓ뽫ÆäÄÚÈÝÎï×ªÒÆµ½°Ð°©Ï¸°ûÓйء£±¾Ñо¿Ó¦ÓÃÌåÍâºÍÌåÄÚÄ£ÐÍÖ¤Ã÷ÁËESC-exosµÄ¿¹GBMÌØÐÔ¡£È»¶ø£¬ÕâÒ»ÏÖÏ󱳺óµÄ»úÖÆÔÚ±¾Ñо¿Öв¢²»ÊÇÄ£ºýµÄ¡£¸ù¾ÝÏÈǰµÄÑо¿£¬¿ÉÄܵÄDZÔÚ»úÖÆ¿ÉÄÜÊÇESC-exos°üº¬ESCÌØÒìÐÔµÄÖØ±à³ÌÒò×Ó£¬ÕâЩÒò×Ó¿ÉÒÔ±»´«µÝµ½°ÐÏòGBMϸ°û£¬Ëæºó½«Æä»Ö¸´ÎªÁ¼ÐÔ±íÐÍ¡£ Èý¡¢cRGD-Exo-PTXµÄÖÆ±¸ Ðí¶àÒ©Îï¿çԽѪÄÔÆÁÕϵÄÄÜÁ¦½Ï²î£¬Õ⼫´óµØÏÞÖÆÁË»¯ÁƶÔGBMµÄÁÆÐ§¡£ÍâÃÚÌå¾ßÓпçԽѪÄÔÆÁÕϵÄÄÚÔÚÄÜÁ¦£¬Òò´Ë£¬ÊʺϿ˷þÓëÒòÆäѪÄÔÆÁÕϲ»Í¨Í¸ÐÔ¶øÎÞ·¨½øÈëÁÙ´²ÊÔÑéµÄDZÔÚÒ©ÎïÏà¹ØµÄÎÊÌâ¡£ESCs¿ÉÒÔΪÁÙ´²Ó¦ÓÃÌṩ·á¸»µÄÍâÃÚÌåÀ´Ô´£¬ESC-Exos¾ßÓÐÖ¤Ã÷µÄÏÔÖøµÄ¿¹GBM×÷Óá£ÕâÐ©ÌØÐÔʹESC-exos³ÉΪһ¸öºÜÓÐǰ;µÄÓÃÓÚGBMÖÎÁƵÄÒ©Îï´«µÝÔØÌåµÄ¹¤¾ß¡£È»¶ø£¬¾²Âö×¢Éäºóδ¾ÐÞÊεÄÍâÃÚÌåµÄÉúÎï·Ö²¼Ñо¿ÏÔʾ£¬ÍâÃÚÌåÔÚ¸ÎÔàºÍÆ¢ÔàÆ÷¹ÙÖпìËÙ»ýÀÛ£¬ºÜÉÙÓÐÍâÃÚÌå±»´«µÝµ½´óÄÔ¡£Òò´Ë£¬ESC-exosµÄ°ÐÏòÌØÐÔÐèÒª¸Ä½ø£¬²ÅÄÜÓÃÓÚÌṩÕë¶ÔGBMµÄÖÎÁÆ¡£ÒѾÓгä·ÖµÄÑо¿±íÃ÷£¬c(RGDyK)ëĽáºÏÒ©Îï´«µÝϵͳÓÃÓÚ»îÐÔÖ×Áö°ÐÏòÖÎÁÆ¡£×Ïɼ´¼(PTX)ÊÇÒ»ÖÖÒÖÖÆÖ×Áöϸ°ûµÄÓÐË¿·ÖÁÑÒÖÖÆ¼Á£¬¹ã·ºÓÃÓÚʵÌåÖ×ÁöµÄÖÎÁÆ¡£ËäÈ»PTXÏÔʾ³öÓÐЧµÄ¿¹GBM»îÐÔ£¬µ«ÓÉÓÚÆäµÍѪÄÔÆÁÕÏͨ͸ÐԵͣ¬²»ÄÜÔÚÌåÄÚ²úÉúÖÎÁÆÐ§¹û¡£ ΪÁË»ñµÃÊʺÏÓÚºóÐøÊµÑéµÄ¹¤³ÌESC-exos£¬Ê×ÏȽ«ESC-exosÓëc(RGDyK)żÁª£¬È»ºóͨ¹ý¹²·õÓý¼ÓÔØPTX£¬ÃüÃûΪcRGD-Exo-PTX(ͼ3a)¡£Í¨¹ý͸Éäµç¾µ¼ì²âExo-PTX(×°ÔØPTXµÄESC-exos)ºÍcRGD-Exo-PTXµÄÐÎ̬£¬¾ùÏÔʾΪԲÐεÄÇòÐÎÄÒÅÝ(ͼ3b)¡£²ÉÓÃNanoFCM·ÖÎöÁËÁ£¾¶µÄ·Ö²¼·¶Î§¡£Exo-PTXºÍcRGD-Exo-PTXµÄƽ¾ùÖ±¾¶·Ö±ðΪ107¡À20ºÍ125.2¡À27nm(ͼ3c)¡£ÕâЩ½á¹û±íÃ÷£¬cRGD-Exo-PTXºÍExo-PTXÔÚcRGDÐÞÊκÍÔØÒ©ºó±£³ÖÁËÍêÕûÐÔ¡£ ËÄ¡¢cRGD-Exo-PTXÔÚÌåÍâºÍÌåÄڵİÐÏòÄÜÁ¦ ÔÚÖÆ±¸cRGD-Exo-PTXºó£¬ÎÒÃÇÆÀ¹ÀÁËcRGD-Exo-PTXµÄ°ÐÏòÄÜÁ¦¡£ÓÃDiI±ê¼ÇµÄExo-PTXºÍcRGD-Exo-PTX·õÓýU87ºÍU251ϸ°û£¬È»ºóÔÚÓ«¹âÏÔ΢¾µÏ¹۲ìÓ«¹âÐźš£Exo-PTXºÍcRGD-Exo-PTXµÄŨ¶È¾ùΪ1¡Á10^9¸ö¿ÅÁ£/mL¡£cRGD-Exo-PTX·õÓýµÄU87ºÍU251ϸ°û±ÈExo-PTX·õÓýµÄϸ°ûÐźŸüÇ¿(ͼ4a)£¬Õâ±íÃ÷cRGD-Exo-PTXÔÚÌåÍâ¾ßÓÐÏÔÖøµÄGBMϸ°û°ÐÏòÄÜÁ¦¡£´ËÍ⣬ÎÒÃÇͨ¹ýÔλÒìÖÖÒÆÖ²Îï֤ʵÁËcRGD-Exo-PTXÔÚÌåÄڵĻýÀÛÄÜÁ¦¡£Exo-PTXºÍcRGD-Exo-PTX·Ö±ðÓÃDiR±ê¼Ç¡£È»ºó£¬ÔÚÔλֲÈë1Öܺ󣬽«125?L DiR±ê¼ÇµÄExo-PTX»òcRGD-Exo-PTX(1¡Á10^11¿ÅÁ£/mL)¾²Âö×¢Éäµ½ºÉÁöСÊóÌåÄÚ(n=3)¡£Í¨¹ýʵʱ³ÉÏñϵͳ¼Ç¼ÁËÔÚ24ºÍ48hʱµÄÓ«¹âÐźÅÇ¿¶È¡£Èçͼ4bËùʾ£¬cRGD-Exo-PTX´¦Àí×éÖ×ÁöÇøÓòµÄÓ«¹âÇ¿¶ÈÃ÷ÏÔ¸ßÓÚexo-PTX´¦Àí×顣ȻºóÊÕ¼¯Ö÷ÒªÆ÷¹Ù£¨ÄÔ¡¢¸Î¡¢Æ¢¡¢·Î¡¢Éö¡¢³¦£©£¬²¢½øÒ»²½¼ì²âÕâЩÆ÷¹ÙÖеÄÓ«¹âÐźš£Èçͼ4cËùʾ£¬Exo-PTX×éµÄ´óÄÔÓ«¹âÇ¿¶ÈÈõÓÚcRGD-Exo-PTX×é¡£Ïà·´£¬exo-PTX´¦ÀíµÄСÊóµÄÆäËûÆ÷¹Ù£¨¸Î¡¢Æ¢¡¢·Î¡¢ÉöºÍ³¦£©µÄÓ«¹âÃ÷ÏÔÇ¿ÓÚcRGD-Exo-PTX´¦ÀíµÄСÊó¡£ÕâЩ½á¹û±íÃ÷£¬cRGD-Exo-PTX±ÈExo-PTX¸üÓÐЧµØÔÚ½ºÖÊÁö²¿Î»»ýÀÛ£¬Ö¤Ã÷ÁËcRGD-Exo-PTXµÄÖ×Áö°ÐÏòÄÜÁ¦¡£ Îå¡¢cRGD-Exo-PTXµÄÌåÍâ°ÐÏòÖÎÁÆ ÔÚÑéÖ¤ÁËcRGD-Exo-PTXµÄ°ÐÏòÄÜÁ¦ºó£¬ÎÒÃÇͨ¹ýCck8ºÍClick-iTEdUʵÑé¼ì²âÁËcRGD-Exo-PTX¶ÔU87ºÍU251ϸ°ûµÄ¿¹ÔöÖ³×÷Óá£U87ºÍU251ϸ°ûÓëPBS(¶ÔÕÕ×飬Ctl)¡¢PTX(3.2?g/mL)¡¢Exo-PTX(1¡Á10^9¿ÅÁ£/mL)ºÍcRGD-Exo-PTX(1¡Á10^9¿ÅÁ£/mL)·õÓý48Сʱ¡£½á¹ûÏÔʾ£¬ÓëPBS¡¢ÓÎÀëPTXºÍExo-PTXÏà±È£¬cRGD-Exo-PTXÄܸüÓÐЧµØ½µµÍU87ºÍU251ϸ°ûµÄϸ°û»îÁ¦(ͼ5a£¬b)¡£È»ºó£¬ÎÒÃÇÆÀ¹ÀÁËÕâЩÅàÑøÎïÖеÄϸ°ûµòÍöÂÊ¡£ÓëPBS¡¢PTXºÍExo-PTX´¦ÀíÏà±È£¬cRGD-Exo-PTX´¦Àíºó£¬U87ºÍU251ϸ°ûµÄµòÍö°Ù·Ö±ÈÏÔÖøÔö¼Ó(ͼ5c)¡£ÕâЩ½á¹û±íÃ÷£¬cRGD-Exo-PTX¶ÔU87ºÍU251ϸ°ûµÄÒÖÖÆ×÷ÓÃÇ¿ÓÚÓÎÀëµÄPTXºÍExo-PTX£¬Ö¤ÊµÁËcRGD-Exo-PTXÔÚÌåÍâ¾ßÓнϸߵĿ¹Ö×Áö×÷ÓᣠÁù¡¢cRGD-Exo-PTXµÄÌåÄÚ°ÐÏòÖÎÁÆ ÊÜÕâЩ½á¹ûµÄ¹ÄÎ裬ÎÒÃǽøÒ»²½¹Û²ìÁËcRGD-Exo-PTX¶ÔƤϺÉÁöСÊóµÄÖÎÁÆ×÷Óá£Ð¡Êóÿ¸ôÒ»Ìì¾Î²¾²Âö×¢ÉäPBS(¶ÔÕÕ×飬Ctl£¬125?L)¡¢PTX(320?g/mL£»125?L)¡¢Exo-PTX(1¡Á10^11¿ÅÁ£/mL£»125?L)ºÍcRGD-Exo-PTX(1¡Á10^11¿ÅÁ£/mL£»125?L)ÖÎÁÆ2ÖÜ¡£Èçͼ6a¡¢b£¬ÔÚÑо¿½áÊøÊ±£¬PTX¡¢Exo-PTXºÍcRGD-Exo-PTXÖÎÁÆ×飬ÓëPBS´¦Àí×éÏà±ÈÏÔÖø½µµÍÁËÖ×ÁöÌå»ý(PBS×é778.7¡À165.4mm3£¬PTX×é567.9¡À138.9mm3£¬p<0.05£»Exo-PTX×é242.2¡À109.0mm3£¬p<0.01£»cRGD-Exo-PTX×é81.2¡À14.0mm3)¡£ÓëPTXºÍExo-PTX×éÏà±È£¬cRGD-Exo-PTX×éÖ×ÁöÉú³¤Ã÷ÏÔÒÖÖÆ(81.2¡À14.0mm3£¬cRGD-Exo-PTX×é VS 567.9¡À138.9mm3£¬PTX×飬p<0.01£»242.2¡À109.0mm3£¬Exo-PTX×飬p<0.05)¡£¸÷×黼ÕßµÄÌåÖØ¾ùÎÞÏÔÖøÐÔ²îÒ죨ͼS2£©¡£´ËÍ⣬ÓëPBS¡¢PTXºÍExo-PTX×éÏà±È£¬cRGD-Exo-PTX´¦ÀíºóKi67ÑôÐÔϸ°ûÊýÁ¿ÏÔÖø¼õÉÙ£¬Ä©¶ËÍÑÑõºËÜÕËá×ªÒÆÃ¸dUTPÄ©¶Ë±ê¼Ç(TUNEL)ÑôÐÔϸ°ûÊýÁ¿Ã÷ÏÔÔö¼Ó(ͼ6c)¡£ ΪÁËÆÀ¹ÀcRGD-Exo-PTXµÄ³¤ÆÚЧ¹û£¬ÎÒÃǼǼÁËÔλÄÔÖ×ÁöÄ£Ð͵Ä×ÜÉú´æÂÊ¡£Ð¡Êóÿ¸ôÒ»Ìì¾Î²¾²Âö×¢ÉäPBS(¶ÔÕÕ×飬Ctl£¬125?L)¡¢ESC-exos(1¡Á10^11¿ÅÁ£/mL£»125?L)¡¢PTX(320?g/mL£»125?L)¡¢Exo-PTX(1¡Á10^11¿ÅÁ£/mL£»125?L)ºÍcRGD-Exo-PTX(1¡Á10^11Á£×Ó/mL£»125?L)¡£Kaplan-MeierÉú´æÇúÏßÏÔʾ£¬Ê¹ÓÃcRGD-Exo-PTXÖÎÁƵÄÔλÄÔÁöСÊóµÄƽ¾ùÉú´æÂÊ±ÈÆäËû×éÒª³¤µÃ¶à(ͼ6d)¡£ÕâЩ½á¹û±íÃ÷£¬cRGD-Exo-PTXÔÚÌåÄÚ±ÈESC-exos¡¢PTXºÍExo-PTX¾ßÓиüÇ¿µÄ°ÐÏòÖÎÁÆÄÜÁ¦¡£ ×ܽ᣺ ×ÛÉÏËùÊö£¬ÎÒÃÇÔÚÌåÄÚÍâ¾ù֤ʵÁËESC-exosµÄGBMÒÖÖÆ×÷Óá£È»ºó½«ESC-exosÓëÖ×Áö°ÐÏòc(RGDyK)ëÄżÁª£¬²¢¼ÓÔØPTX£¬¸Ã¹¤³ÌÍâÃÚÌå±»ÃüÃûΪcRGD-ExoPTX£¬Òѱ»Ö¤Ã÷¾ßÓÐÁ¼ºÃµÄGBM°ÐÏòÄÜÁ¦£¬²¢Ìá¸ßÁËPTXÔÚGBMÄ£ÐÍÖеÄÁÆÐ§¡£×ÛÉÏËùÊö£¬ÎÒÃǵÄÑо¿Éè¼ÆÁËÒ»ÖÖÐÂÐ͵ÄGBM°ÐÏòÍâÃÚÌ壬²¢ÎªÄÔÖ×ÁöµÄÖÎÁÆÌṩÁËÒ»¸öÇ¿ÓÐÁ¦µÄ¹¤¾ß¡£ ²Î¿¼ÎÄÏ×£º [1]Zhu, Q; Ling, X; Yang, Y; et al.Embryonic Stem Cells-Derived Exosomes Endowed with Targeting Properties as Chemotherapeutics Delivery Vehicles for Glioblastoma Therapy.[J].Adv Sci (Weinh).2019,6(6):180189 ·¢×ÔСľ³æAndroid¿Í»§¶Ë |
» ²ÂÄãϲ»¶
323Çóµ÷¼Á
ÒѾÓÐ6È˻ظ´
Ò»Ö¾Ô¸±±¾©»¯¹¤´óѧ 070300 ѧ˶ 336·Ö Çóµ÷¼Á
ÒѾÓÐ4È˻ظ´
352Çóµ÷¼Á
ÒѾÓÐ3È˻ظ´
Ò»Ö¾Ô¸¶«»ª´óѧ»¯Ñ§070300£¬Çóµ÷¼Á
ÒѾÓÐ8È˻ظ´
277²ÄÁÏ¿ÆÑ§Ó빤³Ì080500Çóµ÷¼Á
ÒѾÓÐ7È˻ظ´
317Çóµ÷¼Á
ÒѾÓÐ18È˻ظ´
293Çóµ÷¼Á
ÒѾÓÐ5È˻ظ´
280·ÖÇóµ÷¼Á Ò»Ö¾Ô¸085802
ÒѾÓÐ7È˻ظ´
0854µç×ÓÐÅÏ¢Çóµ÷¼Á
ÒѾÓÐ3È˻ظ´
263Çóµ÷¼Á
ÒѾÓÐ4È˻ظ´
» ±¾Ö÷ÌâÏà¹ØÉ̼ÒÍÆ¼ö: (ÎÒÒ²ÒªÔÚÕâÀïÍÆ¹ã)
| ºÃ |
2Â¥2022-01-15 17:23:18
1551195
Òø³æ (ÖøÃûдÊÖ)
- Ó¦Öú: 1 (Ó×¶ùÔ°)
- ½ð±Ò: 413.9
- É¢½ð: 236
- Ìû×Ó: 1006
- ÔÚÏß: 27.2Сʱ
- ³æºÅ: 28122963
- ×¢²á: 2022-01-10
- ÐÔ±ð: GG
- רҵ: ϸ°ûÉúÎïѧÑо¿ÖеÄз½·¨
3Â¥2022-01-27 16:10:32













»Ø¸´´ËÂ¥
