| 查看: 1836 | 回复: 3 | ||
| 【悬赏金币】回答本帖问题,作者bdfx613将赠送您 10 个金币 | ||
[求助]
关于析氢反应的tafel斜率
|
||
|
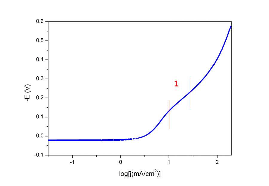
关于析氢反应的tafel斜率,想请教各位大神。 图1是我在碳管上长的mof的lsv曲线。根据图1画tafel曲线的到图2。图3是图2的镜像。选取图3的的1区域拟合直线,得到的tafel斜率达到了离谱的217.8mv/dec。感觉是一个非常异常的数值,文献中tafel斜率再大也没这么大。由于我是第一次接触电化学,所以想问问各位大神,这样得到的tafel斜率是否正确呢? 顺带一问,除了提高热处理温度以提高材料的导电性外,还有什么能降低tafel斜率的方法吗? |
» 猜你喜欢
山东科技大学(省属重点一本)泰山学者团队招收研究生调剂3-5名,新能源与新材料方向
已经有7人回复
生物与医药专业硕士调剂(河北大学 化学与材料科学学院)
已经有34人回复
分析化学论文润色/翻译怎么收费?
已经有118人回复
河北大学分析化学招收多名调剂考生
已经有37人回复
【2026博士申请】化学、电池、材料
已经有2人回复
杰青/长江团队招收硕士调剂
已经有4人回复
青岛大学化学化工学院2026年招收调剂硕士研究生
已经有0人回复
材料科学与工程 或 材料与化工(专硕)调剂 要求:初试考408
已经有0人回复
298分 070300求调剂
已经有11人回复
湖南大学张世国团队招26年第二批博士—离子液体、高分子与凝胶材料
已经有0人回复
湖南农业大学能源材料创新团队招收2025化学专业研究生(学硕)调剂
已经有0人回复
» 本主题相关商家推荐: (我也要在这里推广)
2楼2021-12-05 11:10:03
1754394006
新虫 (小有名气)
- 应助: 0 (幼儿园)
- 金币: 307.3
- 散金: 310
- 帖子: 237
- 在线: 16.4小时
- 虫号: 20903921
- 注册: 2020-02-15
- 专业: 无机材料化学
3楼2022-07-14 23:32:36
4楼2024-09-19 18:15:02














回复此楼