| 查看: 8303 | 回复: 20 | |
| 【悬赏金币】回答本帖问题,作者willychen34将赠送您 10 个金币 | |
| 当前只显示满足指定条件的回帖,点击这里查看本话题的所有回帖 | |
willychen34木虫 (著名写手)
|
[求助]
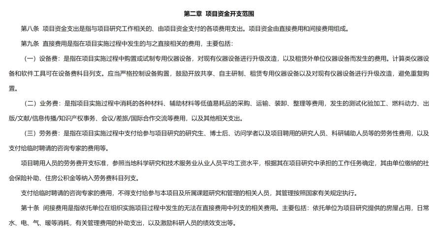
2021国家青年基金经费使用问题已有8人参与
|
![]() |
|
|
|
|
lfy8008至尊木虫 (文坛精英)
|
|
![]() |
|
|
16楼2021-11-01 17:52:54
|
|
| 查看全部 21 个回答 | |
华豫小生木虫 (小有名气)
|
|
|
2楼2021-11-01 08:50:47
|
|
![]() |
|
|
3楼2021-11-01 08:58:01
|
|
jurkat.1640至尊木虫 (文坛精英)
|
|
|
4楼2021-11-01 09:03:52
|
|














。
回复此楼
