| 查看: 4417 | 回复: 14 | |||
黄昏旧事铁虫 (正式写手)
|
[交流]
青年基金经费预算,进来看看是否合理已有7人参与
|
||
|
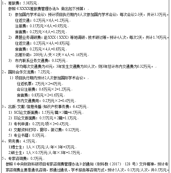
写在前面:今年青年定额24万,而我的本子是做理论研究的,没有实验【去年加了实验,被评审人指出内容过多,建议先专注于理论分析】,因此设备费、材料费、化验费都只能为0,结果导致差旅费和出版费占大头。当前的经费预算会不会很危险? 恳请各位赐教!! 微信图片_20200226195634.png |
» 猜你喜欢
三甲基碘化亚砜的氧化反应
已经有4人回复
请问下大家为什么这个铃木偶联几乎不反应呢
已经有5人回复
请问有评职称,把科研教学业绩算分排序的高校吗
已经有5人回复
孩子确诊有中度注意力缺陷
已经有12人回复
2025冷门绝学什么时候出结果
已经有3人回复
天津工业大学郑柳春团队欢迎化学化工、高分子化学或有机合成方向的博士生和硕士生加入
已经有4人回复
康复大学泰山学者周祺惠团队招收博士研究生
已经有6人回复
AI论文写作工具:是科研加速器还是学术作弊器?
已经有3人回复
论文投稿,期刊推荐
已经有4人回复
硕士和导师闹得不愉快
已经有13人回复
» 本主题相关商家推荐: (我也要在这里推广)

guaiguaizhxd
木虫 (小有名气)
- 应助: 18 (小学生)
- 金币: 2381.3
- 红花: 11
- 帖子: 191
- 在线: 255.1小时
- 虫号: 1195834
- 注册: 2011-01-25
- 性别: GG
- 专业: 半导体物理

4楼2020-02-26 23:37:12
chuzhaoxiang
银虫 (小有名气)
- 应助: 2 (幼儿园)
- 金币: 465.7
- 散金: 20
- 红花: 1
- 帖子: 299
- 在线: 558.7小时
- 虫号: 1822619
- 注册: 2012-05-17
- 性别: GG
- 专业: 传热传质学
8楼2020-02-27 09:29:56
2楼2020-02-26 20:36:35
qd_huqiang
禁虫 (著名写手)
★
小木虫: 金币+0.5, 给个红包,谢谢回帖
小木虫: 金币+0.5, 给个红包,谢谢回帖
|
本帖内容被屏蔽 |
5楼2020-02-27 08:33:52
qd_huqiang
禁虫 (著名写手)
★
小木虫: 金币+0.5, 给个红包,谢谢回帖
小木虫: 金币+0.5, 给个红包,谢谢回帖
|
本帖内容被屏蔽 |
11楼2020-02-27 11:46:25
chuzhaoxiang
银虫 (小有名气)
- 应助: 2 (幼儿园)
- 金币: 465.7
- 散金: 20
- 红花: 1
- 帖子: 299
- 在线: 558.7小时
- 虫号: 1822619
- 注册: 2012-05-17
- 性别: GG
- 专业: 传热传质学
13楼2020-02-27 15:51:53
黄昏旧事
铁虫 (正式写手)
- 应助: 1 (幼儿园)
- 金币: 1356.3
- 散金: 40
- 帖子: 677
- 在线: 61.2小时
- 虫号: 6528288
- 注册: 2017-05-15
- 性别: GG
- 专业: 应用光学

3楼2020-02-26 20:47:03
黄昏旧事
铁虫 (正式写手)
- 应助: 1 (幼儿园)
- 金币: 1356.3
- 散金: 40
- 帖子: 677
- 在线: 61.2小时
- 虫号: 6528288
- 注册: 2017-05-15
- 性别: GG
- 专业: 应用光学

6楼2020-02-27 08:53:47
7楼2020-02-27 09:16:32
黄昏旧事
铁虫 (正式写手)
- 应助: 1 (幼儿园)
- 金币: 1356.3
- 散金: 40
- 帖子: 677
- 在线: 61.2小时
- 虫号: 6528288
- 注册: 2017-05-15
- 性别: GG
- 专业: 应用光学

9楼2020-02-27 11:38:07
黄昏旧事
铁虫 (正式写手)
- 应助: 1 (幼儿园)
- 金币: 1356.3
- 散金: 40
- 帖子: 677
- 在线: 61.2小时
- 虫号: 6528288
- 注册: 2017-05-15
- 性别: GG
- 专业: 应用光学

10楼2020-02-27 11:39:44














回复此楼
3篇已经很极限了