| ²é¿´: 647 | »Ø¸´: 4 | ||
15698846898гæ (³õÈëÎÄ̳)
|
[ÇóÖú]
Òº¾§·Ö×ÓÓÐÐòÅÅÁÐ
|
|
ÇëÎÊ´óÉñÃÇ£¬Òº¾§·Ö×ÓÈçºÎÄÜÓÐÐòÅÅÁУ¬µç³¡£¬´Å³¡£¬¹â´Ì¼¤ÊÇ·ñ¿ÉÒÔʹҺ¾§·Ö×ÓÓÐÐòÅÅÁУ¿ ·¢×ÔСľ³æAndroid¿Í»§¶Ë |
» ²ÂÄãϲ»¶
ÌåÖÆÄÚ³¤±²ËµÌåÖÆÄÚ¾ø´ó²¿·ÖÒ»±²×ÓÔڵײ㣬ÈçͬÄãÃÇÒ»Ñù´ó²¿·ÖÆÕͨ½ÌʦæÇÒÊÕÈëµÍ
ÒѾÓÐ13È˻ظ´
ÊÛSCIÒ»ÇøÎÄÕ£¬ÎÒ:8 O5 51O 54,¿ÆÄ¿ÆëÈ«,¿É+¼±
ÒѾÓÐ7È˻ظ´
ÊÛSCIÒ»ÇøÎÄÕ£¬ÎÒ:8 O5 51O 54,¿ÆÄ¿ÆëÈ«,¿É+¼±
ÒѾÓÐ8È˻ظ´
ÊÛSCIÒ»ÇøÎÄÕ£¬ÎÒ:8 O5 51O 54,¿ÆÄ¿ÆëÈ«,¿É+¼±
ÒѾÓÐ8È˻ظ´
ÊÛSCIÒ»ÇøÎÄÕ£¬ÎÒ:8 O5 51O 54,¿ÆÄ¿ÆëÈ«,¿É+¼±
ÒѾÓÐ11È˻ظ´
ΪʲôÖйú´óѧ¹¤¿Æ½ÌÊÚÃÇË®ÁËÄÇô¶àËùνµÄ¶¥»á¶¥¿¯£¬µ«»¹ÊÇ×ö²»³öÓîÊ÷»úÆ÷ÈË£¿
ÒѾÓÐ8È˻ظ´
ÊÛSCIÒ»ÇøÎÄÕ£¬ÎÒ:8 O5 51O 54,¿ÆÄ¿ÆëÈ«,¿É+¼±
ÒѾÓÐ5È˻ظ´
ÊÛSCIÒ»ÇøÎÄÕ£¬ÎÒ:8 O5 51O 54,¿ÆÄ¿ÆëÈ«,¿É+¼±
ÒѾÓÐ6È˻ظ´
ÊÛSCIÒ»ÇøÎÄÕ£¬ÎÒ:8 O5 51O 54,¿ÆÄ¿ÆëÈ«,¿É+¼±
ÒѾÓÐ9È˻ظ´
ÊÛSCIÒ»ÇøÎÄÕ£¬ÎÒ:8 O5 51O 54,¿ÆÄ¿ÆëÈ«,¿É+¼±
ÒѾÓÐ4È˻ظ´
» ±¾Ö÷ÌâÏà¹ØÉ̼ÒÍÆ¼ö: (ÎÒÒ²ÒªÔÚÕâÀïÍÆ¹ã)
mac194
Ìú³æ (Ö°Òµ×÷¼Ò)
- ²©Ñ§EPI: 68
- Ó¦Öú: 128 (¸ßÖÐÉú)
- ½ð±Ò: 21401.3
- ºì»¨: 101
- Ìû×Ó: 3332
- ÔÚÏß: 3370.2Сʱ
- ³æºÅ: 2488597
- ×¢²á: 2013-05-30
- רҵ: ¸ß·Ö×Ó²ÄÁϵļӹ¤Óë³ÉÐÍ
¡¾´ð°¸¡¿Ó¦Öú»ØÌû
» ±¾Ìû¸½¼þ×ÊÔ´Áбí
-
»¶Ó¼à¶½ºÍ·´À¡£ºÐ¡Ä¾³æ½öÌṩ½»Á÷ƽ̨£¬²»¶Ô¸ÃÄÚÈݸºÔð¡£
±¾ÄÚÈÝÓÉÓû§×ÔÖ÷·¢²¼£¬Èç¹ûÆäÄÚÈÝÉæ¼°µ½ÖªÊ¶²úȨÎÊÌ⣬ÆäÔðÈÎÔÚÓÚÓû§±¾ÈË£¬Èç¶Ô°æÈ¨ÓÐÒìÒ飬ÇëÁªÏµÓÊÏ䣺xiaomuchong@tal.com - ¸½¼þ 1 : Patent_CN101371182B_-_Á¢ÌåͼÏñÏÔʾװÖÃ_-_Google_Patents.pdf
2017-11-20 21:41:12, 492.09 K
2Â¥2017-11-20 21:41:16
15698846898
гæ (³õÈëÎÄ̳)
- Ó¦Öú: 0 (Ó×¶ùÔ°)
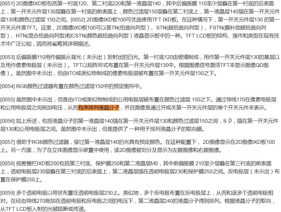
- ½ð±Ò: 110.8
- Ìû×Ó: 31
- ÔÚÏß: 5.8Сʱ
- ³æºÅ: 5322848
- ×¢²á: 2016-12-06
- ÐÔ±ð: GG
- רҵ: ¸ß·Ö×Ӻϳɻ¯Ñ§
|
ÄúºÃ£¬ÎÒÏëÖªµÀÊÇÒº¾§¸ß·Ö×ÓÔÚ»¯Ñ§Õâ¸öÁìÓòÈçºÎʹÆäÓÐÐòµÄÅÅÁС£O(¡É_¡É)O ·¢×ÔСľ³æAndroid¿Í»§¶Ë |
3Â¥2017-11-21 08:46:42
h123153183
Ìú¸Ëľ³æ (ÖøÃûдÊÖ)
- Ó¦Öú: 8 (Ó×¶ùÔ°)
- ½ð±Ò: 5986.6
- É¢½ð: 57
- ºì»¨: 23
- Ìû×Ó: 1960
- ÔÚÏß: 201Сʱ
- ³æºÅ: 2392839
- ×¢²á: 2013-04-01
- ÐÔ±ð: GG
- רҵ: ½¨Öþѧ
|
Òº¾§Çø¼ä±¾À´¾ÍÊÇÓÐÐòÅÅÁеİ¡¡£¡£¡£ÄãÊÇÏëÎÊÊ²Ã´ÄØ£¬¹â£¬µç£¬ÈÈ£¬Ñ¹Á¦ºÜ¶à¶¼¿ÉÒÔ²úÉúÒº¾§Ïà ·¢×ÔСľ³æIOS¿Í»§¶Ë |
4Â¥2017-12-21 23:00:40
15698846898
гæ (³õÈëÎÄ̳)
- Ó¦Öú: 0 (Ó×¶ùÔ°)
- ½ð±Ò: 110.8
- Ìû×Ó: 31
- ÔÚÏß: 5.8Сʱ
- ³æºÅ: 5322848
- ×¢²á: 2016-12-06
- ÐÔ±ð: GG
- רҵ: ¸ß·Ö×Ӻϳɻ¯Ñ§
5Â¥2018-01-30 19:00:23













»Ø¸´´ËÂ¥