版块导航
正在加载中...
客户端APP下载
登录
注册
帖子
帖子
用户
本版
应《网络安全法》要求,自2017年10月1日起,未进行实名认证将不得使用互联网跟帖服务。为保障您的帐号能够正常使用,请尽快对帐号进行手机号验证,感谢您的理解与支持!
24小时热门版块排行榜
>
论坛更新日志
(3038)
>
导师招生
(273)
>
文献求助
(214)
>
虫友互识
(156)
>
休闲灌水
(121)
>
招聘信息布告栏
(71)
>
考博
(68)
>
硕博家园
(65)
>
基金申请
(59)
>
论文投稿
(52)
>
博后之家
(43)
>
攻关文献(高奖励)
(35)
>
仿真模拟
(31)
>
SciFinder/Reaxys
(26)
>
教师之家
(20)
>
考研
(18)
小木虫论坛-学术科研互动平台
»
材料区
»
材料综合
»
材料物理
»
钙钛矿电池的电流太大了,咋办?
10
1/1
返回列表
查看: 434 | 回复: 9
只看楼主
@他人
存档
新回复提醒
(忽略)
收藏
在APP中查看
879789
新虫
(小有名气)
应助: 0
(幼儿园)
金币: 536.1
帖子: 78
在线: 32.3小时
虫号: 3800427
[交流]
钙钛矿电池的电流太大了,咋办?
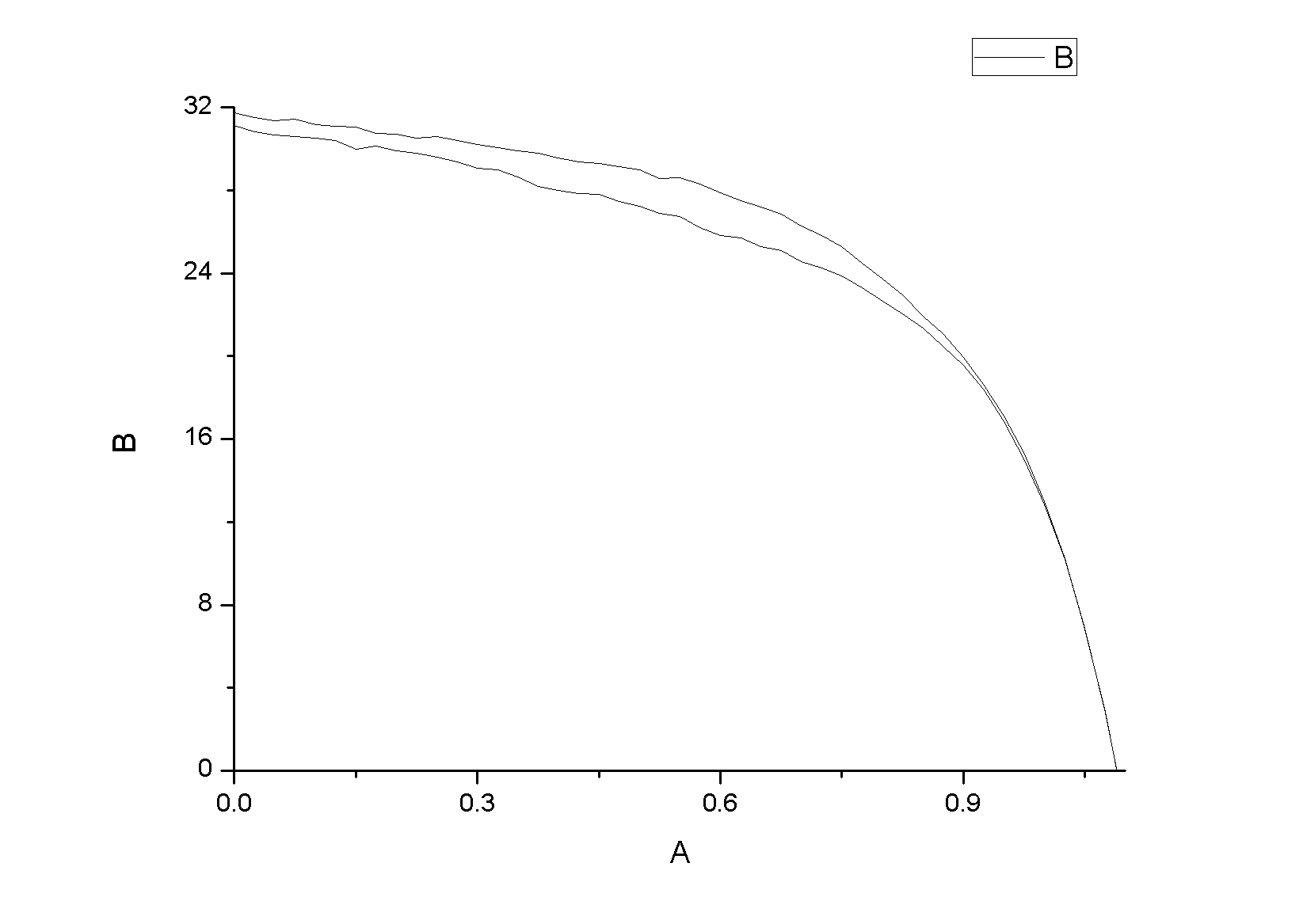
我用一步法做的电池,好几次电流都超过30了,这是怎么回事?如何避免呢?还有请教,电流的理论极限是多少呀?
下面是我简单处理了的IV图,大家说说看法,(光强没有问题)
18.9%.gif
回复此楼
» 猜你喜欢
二次调剂名额13名,华北理工大学矿物加工工程方向接收调剂研究生
已经有0人回复
华北理工大学矿业工程接受08调剂 QQ50858563
已经有0人回复
无机非金属材料论文润色/翻译怎么收费?
已经有131人回复
应用科学学院力学专业,可专硕调学硕,欢迎一志愿机械、材料、土木等考生填报
已经有1人回复
太原科技大学应用科学学院力学专业 接收力学/机械/材料等专业考生跨专业调剂
已经有2人回复
北京理工大学于兴华教授团队招收博士研究生 2026年9月入学
已经有11人回复
TC4钛合金激光焊接金相组织分析
已经有0人回复
MDPI [Buildings, Geosciences, Heritage, Minerals, Sustainability] 专题征稿
已经有4人回复
MDPI [Applied Sciences, Land, Remote Sensing, Sensors] 专题征稿
已经有1人回复
高级回复
» 抢金币啦!回帖就可以得到:
查看全部散金贴
湖南大学化工院招收2026年入学博士
+
1
/174
南京大学化学学院有机学科徐骞课题组诚聘博士后及研究助理
+
1
/85
招聘科研助理
+
1
/75
南方科技大学物理系 CSLM Lab 招生招聘 (软物质/生物物理,Physics of AI)
+
1
/42
谷歌学术引用量增长
+
1
/39
苏州科技大学国家高层次青年人才团队诚聘副教授/讲师(事业编)和科研助理数名
+
1
/33
上海大学 “生物有机电子材料及器件”团队副教授、博士后招聘
+
1
/32
双一流高校-南京林业大学-化学工程学院-国家海外优青团队招2026级博士(5月15号截止)
+
1
/30
山东中医药大学2026年招聘有机化学、药物化学等相关方向师资博士后
+
1
/30
谷歌学术引用量
+
1
/30
中国农业大学资源与环境学院 - 招聘杰出人才、青年研究员、优秀人才和博士后
+
1
/10
MU美光很多人覺得它快見頂了,我反而開始認真看更高的位置
+
1
/10
华侨大学(厦门)——急招化工/材料/化学/能动——26年9月份博士
+
1
/7
求ENDNOTE免费版本,谢谢大神们!
+
1
/6
中国水产科学研究院黄海水产研究所渔业环境与生物修复研究室招聘科研助理1名
+
1
/5
重庆医科大学感染病教育部重点实验室唐开福课题组2026年拟招学术型博士研究生一名
+
1
/2
广东工业大学聚合物与胶体国家优青团队青年教师招聘启事(高分子合成及自组装方向)
+
1
/2
科研新人必看:立项/开题/报奖都绕不开科技查新
+
1
/1
李老师课题组急招收生物信息学方向博士研究生!
+
1
/1
试遍所有AI写作工具,最终锁定这个组合 Prose + DeepSeek V4 Pro
+
1
/1
1楼
2017-10-18 21:12:43
已阅
回复此楼
关注TA
给TA发消息
送TA红花
TA的回帖
879789
新虫
(小有名气)
应助: 0
(幼儿园)
金币: 536.1
帖子: 78
在线: 32.3小时
虫号: 3800427
大家说说看法嘛
回复此楼
5楼
2017-10-18 22:02:11
已阅
回复此楼
关注TA
给TA发消息
送TA红花
TA的回帖
简单回复
nono2009
2楼
2017-10-18 21:18
回复
879789(金币+1): 谢谢参与
。
发自小木虫Android客户端
dongmings
3楼
2017-10-18 21:19
回复
879789(金币+1): 谢谢参与
发自小木虫IOS客户端
youngen
4楼
2017-10-18 21:23
回复
879789(金币+1): 谢谢参与
朝都
6楼
2017-10-18 22:29
回复
879789(金币+1): 谢谢参与
好
发自小木虫Android客户端
tzynew
7楼
2017-10-18 23:04
回复
879789(金币+1): 谢谢参与
syhorchid
8楼
2017-10-19 00:16
回复
879789(金币+1): 谢谢参与
sz_kebaoyuan
9楼
2017-10-20 22:33
回复
879789(金币+1): 谢谢参与
zhgjiang
10楼
2017-10-20 23:09
回复
879789(金币+1): 谢谢参与
祝福
发自小木虫IOS客户端
相关版块跳转
材料综合
材料工程
微米和纳米
晶体
金属
无机非金属
生物材料
功能材料
复合材料
我要订阅楼主
879789
的主题更新
10
1/1
返回列表
如果回帖内容含有宣传信息,请如实选中。否则帐号将被全论坛禁言
普通表情
龙
兔
虎
猫
高级回复
(可上传附件)
百度网盘
|
360云盘
|
千易网盘
|
华为网盘
在新窗口页面中打开自己喜欢的网盘网站,将文件上传后,然后将下载链接复制到帖子内容中就可以了。
信息提示
关闭
请填处理意见
关闭
确定