| 查看: 1512 | 回复: 2 | |
[求助]
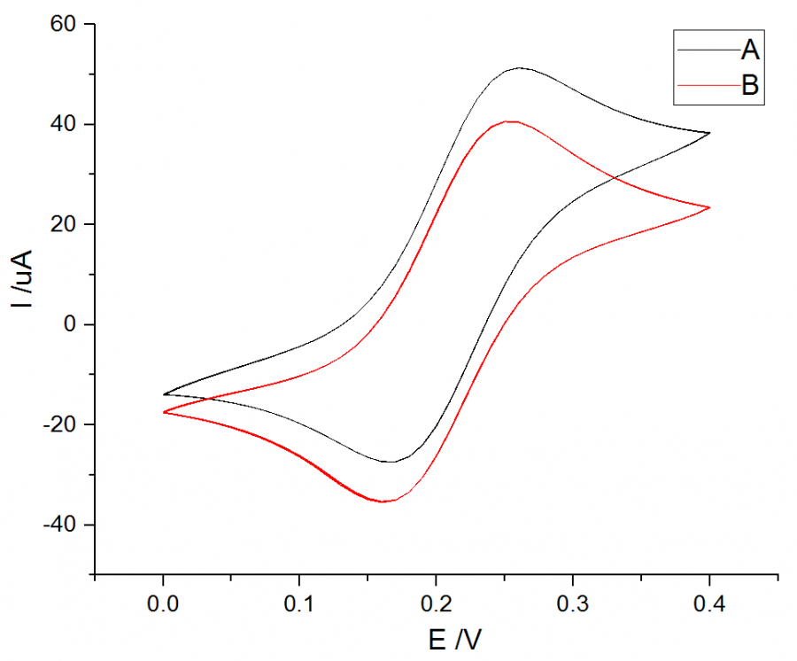
求助:CV测试曲线和金电极打磨问题 已有2人参与
|
|
|
|
|
TJaida木虫 (正式写手)
|
|
![]() |
|
|
2楼2017-06-07 17:14:39
|
|
蓝孔雀木虫 (正式写手)
|
|
|
3楼2017-06-07 19:55:00
|
|














回复此楼
