| ²é¿´: 5357 | »Ø¸´: 1 | ||
| ¡¾½±Àø¡¿ ±¾Ìû±»ÆÀ¼Û1´Î£¬×÷ÕßPhys_XuÔö¼Ó½ð±Ò 0.8 ¸ö | ||
[×ÊÔ´]
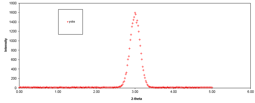
ÔÚexcelÖÐÓøß˹º¯ÊýÄâºÏµ¥·å
|
||
|
̸һµã×Ô¼º¶Ô½á¹¹¾«ÐÞµÄÀí½â ½á¹¹¾«ÐÞ¾ÍÊÇÀûÓÃLeast Square Method¶Ô¼ÆËãͼÆ×ºÍʵÑéͼÆ×½øÐÐÄâºÏ ¼òµ¥µØ½²£¬¾ÍÊÇÇó| Ycal,i-Yobs,i |^2µÄ×îСֵ Èç¹ûÓÐÈçÏÂÒ»¸öµ¥·å£¬ÒªÀûÓøß˹º¯Êý¶ÔÆä½øÐÐÄâºÏ ¸ß˹º¯ÊýÐÎʽÈçÏ£º ÆäÖг£ÊýC0=4*ln(2)=2.773 £¬HkΪ°ë¸ß¿í£¬2theta(i)ÊǽǶÈÖµ£¬2theta(K)ÊÇÄâºÏµÄ·åλ ¸³Óè³õʼֵÈçÏ ÀûÓÃExcelÖеĹ滮Çó½âÀ´½â¡°| Ycal,i-Yobs,i |^2µÄ×îСֵ¡±ÎÊÌâ £¨¹æ»®Çó½â£¬ÈçºÎÓ¦Ó㬿ÉÒԲο¼£ºhttps://jingyan.baidu.com/article/046a7b3edfad39f9c27fa9aa.html£© ×îÖյĽá¹ûÈçÏ ¸½¼þÖÐÓÐÔʼÊý¾ÝºÍÎҵĹý³Ì¼ÆÁ£¬Å×שÒýÓñ£¬´ó¼Ò»¥Ïàѧϰ ·ÇÔ´´£¬À´Ô´ÓÚhttp://community.dur.ac.uk/john. ... torial_ls_excel.htm |
» ±¾Ìû¸½¼þ×ÊÔ´Áбí
-
»¶Ó¼à¶½ºÍ·´À¡£ºÐ¡Ä¾³æ½öÌṩ½»Á÷ƽ̨£¬²»¶Ô¸ÃÄÚÈݸºÔð¡£
±¾ÄÚÈÝÓÉÓû§×ÔÖ÷·¢²¼£¬Èç¹ûÆäÄÚÈÝÉæ¼°µ½ÖªÊ¶²úȨÎÊÌ⣬ÆäÔðÈÎÔÚÓÚÓû§±¾ÈË£¬Èç¶Ô°æÈ¨ÓÐÒìÒ飬ÇëÁªÏµÓÊÏ䣺xiaomuchong@tal.com - ¸½¼þ 1 : ÔʼÊý¾Ý.xls
- ¸½¼þ 2 : Record.avi
2017-05-25 15:15:46, 68 K
2017-05-25 15:17:24, 33.86 M
» ²ÂÄãϲ»¶
¹ãÖÝ´óѧ´óÍåÇø»·¾³Ñо¿Ôº»·¾³´ó·Ö×Ó²ÄÁÏÑо¿ËùÍõƽɽ½ÌÊÚÍÅ¶Ó 2026ÄêÑо¿ÉúÕÐÉú¼òÕÂ
ÒѾÓÐ0È˻ظ´
Ìì½òÀí¹¤´óѧ
ÒѾÓÐ0È˻ظ´
ÎÞ»ú»¯Ñ§ÂÛÎÄÈóÉ«/·ÒëÔõôÊÕ·Ñ?
ÒѾÓÐ207È˻ظ´
̨ÖÝѧԺÓÐÐò¶à¿×²ÄÁÏÍŶÓ×îºó³å´Ì£¬Í¬Ñ§ÃDZð´í¹ýŶ£¬ÇëËÙÁªÏµ£¡
ÒѾÓÐ0È˻ظ´
½Î÷¿Æ¼¼Ê¦·¶´óѧÎïÀí»¯Ñ§¿ÎÌâ×é½ÓÊÕµ÷¼ÁÉú£¬Ãû¶î»¹ÓУ¬ËÙÀ´
ÒѾÓÐ0È˻ظ´
Çó̼ËáÄÆºÍ̼ËáÇâÄÆµÄ¾§°û½á¹¹Í¼»ò¾§Ìå½á¹¹Í¼
ÒѾÓÐ0È˻ظ´
Çó̼ËáÄÆºÍ̼ËáÇâÄÆµÄ¾§°û½á¹¹Í¼»ò¾§Ìå½á¹¹Í¼
ÒѾÓÐ0È˻ظ´
½Î÷¿Æ¼¼Ê¦·¶´óѧÎïÀí»¯Ñ§¿ÎÌâ×é½ÓÊÕµ÷¼ÁÉú£¬12µã¿ªÆô£¬ËÙÀ´
ÒѾÓÐ0È˻ظ´
2Â¥2021-12-13 09:38:01














»Ø¸´´ËÂ¥