| 查看: 10761 | 回复: 15 | ||
绿叶3金虫 (正式写手)
|
[求助]
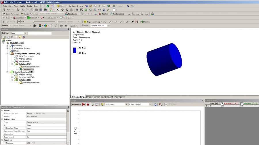
ANSYS workbench仿真模拟热膨胀 已有1人参与
|
|
|
|
||
| 回帖支持 ( 显示支持度最高的前 50 名 ) | ||
txzdgr金虫 (正式写手)
|
【答案】应助回帖
★ ★ ★ ★ ★ ★ ★ ★ ★ ★ ★ ★ ★ ★ ★ ★ ★ ★ ★ ★
绿叶3: 金币+20, ★★★★★最佳答案 2017-05-02 08:36:19 |
|
|
10楼2017-04-28 09:34:22
|
|
|
| 普通回帖 | ||
fenghensizhe银虫 (初入文坛)
|
||
|
2楼2017-04-25 19:44:40
|
|
|
fenghensizhe银虫 (初入文坛)
|
||
|
3楼2017-04-25 19:46:51
|
|
|
绿叶3金虫 (正式写手)
|
||
|
4楼2017-04-26 10:04:58
|
|
|
绿叶3金虫 (正式写手)
|
||
|
5楼2017-04-26 10:05:38
|
|
|
绿叶3金虫 (正式写手)
|
||
|
6楼2017-04-26 10:39:38
|
|
|
txzdgr金虫 (正式写手)
|
【答案】应助回帖
感谢参与,应助指数 +1
|
|
|
7楼2017-04-27 12:37:56
|
|
|
txzdgr金虫 (正式写手)
|
||
|
8楼2017-04-27 12:41:27
|
|
|
绿叶3金虫 (正式写手)
|
||
|
9楼2017-04-28 09:00:11
|
|
|














回复此楼