| 查看: 1313 | 回复: 9 | ||
[求助]
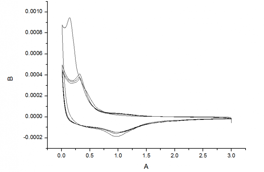
MnO CV曲线求助 已有1人参与
|
||
|
|
||
lsh200100铁杆木虫 (著名写手)
红尘来去一场梦
|
||
|
2楼2017-04-13 23:37:32
|
|
|
2014_小胖子版主 (著名写手)
|
||
![]() |
||
|
3楼2017-04-14 07:57:09
|
|
|
|
4楼2017-04-14 15:22:06
|
|
|
|
5楼2017-04-14 15:23:25
|
|
|
【答案】应助回帖
★ ★ ★ ★ ★ ★ ★ ★ ★ ★ ★ ★ ★ ★ ★ ★ ★ ★ ★ ★ ★
感谢参与,应助指数 +1 songgaga: 金币+20, ★★★★★最佳答案 2017-04-14 16:58:11 langzhizhou: 金币+1 2017-04-17 22:00:48
» 本帖已获得的红花(最新10朵) |
||
![]() |
||
|
6楼2017-04-14 15:26:28
|
|
|
|
7楼2017-04-14 15:31:24
|
|
|
2014_小胖子版主 (著名写手)
|
||
![]() |
||
|
8楼2017-04-15 10:04:42
|
|
|
![]() |
||
|
9楼2017-04-17 13:51:08
|
|
|
|
10楼2017-04-17 21:53:56
|
|














回复此楼
songgaga
5