| ²é¿´: 1043 | »Ø¸´: 1 | ||
Ó°ÓIJÝľ³æ (ÕýʽдÊÖ)
|
[ÇóÖú]
µí·Ûø»îÁ¦²â¶¨ÎÊÌâ
|
|
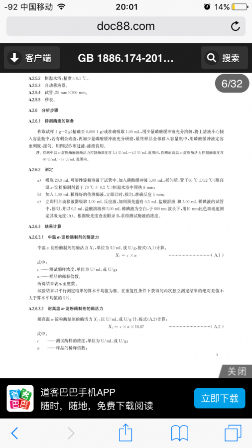
¸÷λ³æÓÑ£¬ÇóÖúÏ£¬ÓÐÒÔÏÂÁ½¸öÎÊÌ⣬һ£¬a-µí·ÛøÓÐÏàÓ¦µÄ¹ú±ê£¨¹¤ÒµÃ¸ÖƼÁ»îÁ¦²â¶¨£©£¬ÊÇÕë¶ÔÖÐΣ¨60¶È£¬ph6.0£©¡¢¸ßεí·Ûø£¨70¶È£¬ph6.0£©µÄº¬Á¿²â¶¨£¬·Ö¹â¹â¶È¼Æ²âÊÔʱͨ¹ýÎü¹â¶È±íÇó³ö¶ÔӦŨ¶È£¬ºóÔÙ³ËÒÔϵÊý±¶ÊýµÃ³öÑùÆ·£¨ÖÐÎÂøֱ½Ó ³ËÒÔϵÊý±¶Êý£¬¸ßÎÂøÐèÔÙ³ËÒ»¸öת»»ÏµÊý£©×îÖÕø»î¡£--¼ûͼһͼ¶þ ÎÊÌâÊÇÕâÑùµÄ£¬Èç¹ûÎҸıäζȣ¬ÔÚ38-40¶ÈÌõ¼þϲâÑùƷø»î£¬ÊÇ·ñ¿ÉÒÔ¼ÌÐøÒýÓÃÕâ¸öÎü¹â¶È±í£¿Èç¹ûÒýÓã¬ÄÇÐèÒª³ËÒÔij¸öϵÊýô£¿µ±È»Õâ¸öϵÊýÎÒÎÞ·¨È·¶¨¡£ ÎÊÌâ¶þ£¬¹ú±êÓÐÒ»¸ö²â¶¨·äÃÛµí·Ûøֵ£¬Èç¹ûÓõí·ÛøֵÄÜ·ñת»»Îª»îÁ¦Öµ£¿¼ûͼÈý Ö÷ÒªÎÒÏÖÔÚ×öµÄÐèÒªÒÔ»îÁ¦ÖµÎªµ¥Î»£¬ËäÈ»¸Ð¾õ·äÃ۲ⶨµÄ·½·¨¸ü·ûºÏÏëÒªµÄ£¬µ«Êǵ¥Î»²»È·¶¨ÄÜ·ñת»»³É»îÁ¦Öµ£¡Çë¸÷λ³æÓѴͽ̣¡ @lovibond ·¢×ÔСľ³æIOS¿Í»§¶Ë |
» ²ÂÄãϲ»¶
ʳƷѧ˶362Çóµ÷¼Á
ÒѾÓÐ3È˻ظ´
Ò»Ö¾Ô¸ÉϺ£º£Ñó´óѧ083200ʳƷѧ˶£¬Çóµ÷¼Á£¬½ÓÊÜÆäËûרҵ
ÒѾÓÐ12È˻ظ´
ʳƷ¿ÆÑ§ÂÛÎÄÈóÉ«/·ÒëÔõôÊÕ·Ñ?
ÒѾÓÐ109È˻ظ´
ʳƷµ÷¼Á08¿¼Êýѧ¿Éµ÷
ÒѾÓÐ0È˻ظ´
ʳƷ¹¤³Ìµ÷¼Á
ÒѾÓÐ2È˻ظ´
Ò»Ö¾Ô¸ÉϺ£º£Ñó´óѧ083200ʳƷѧ˶£¬Çóµ÷¼Á£¬½ÓÊÜÆäËûרҵ083200
ÒѾÓÐ5È˻ظ´
¹ã¶«º£Ñó´óѧʳƷ¿ÆÑ§Ó빤³Ì¡¢ÉúÎïÓëÒ½Ò©ÕÐÊÕµ÷¼Á¿¼Éú
ÒѾÓÐ0È˻ظ´
»¶Óµ÷¼Á³üÖÝѧԺÉúÎïÓëҽҩר˶
ÒѾÓÐ1È˻ظ´
086003µ÷¼ÁÇóÖú
ÒѾÓÐ20È˻ظ´
Ó°ÓIJÝ
ľ³æ (ÕýʽдÊÖ)
- Ó¦Öú: 0 (Ó×¶ùÔ°)
- ½ð±Ò: 2112
- É¢½ð: 356
- ºì»¨: 7
- Ìû×Ó: 701
- ÔÚÏß: 185.2Сʱ
- ³æºÅ: 1338295
- ×¢²á: 2011-07-05
- רҵ: ʳƷ¿ÆÑ§»ù´¡
ÔõôûÈË»ØÓ¦ÄØ![]() £¬×¼±¸»»³É·ÆÁÖÊÔ¼Á·¨£¬ÔÚÓÃÁò´úÁòËáÄÆµÎ¶¨×îºóÇóµÃø»î·¢×ÔСľ³æIOS¿Í»§¶Ë |
2Â¥2017-03-12 00:17:09













»Ø¸´´ËÂ¥