24小时热门版块排行榜    

查看: 781  |  回复: 0

17839223730

新虫 (初入文坛)

[求助] 解一维含时薛定谔方程,图像不合心意,急!!!

一维无限深势阱中央有一个势垒,给出一个正态分布的psy初始条件,代入薛定谔方程看其随时间的演化。
      先用Fortran写的程序,之后用origin画的图(图见附件),可是psy波函数解出来后应该是随时间而变化的,但我的随时间轴只是简单的平移(图中是垂直于x轴平移,而理论上应该在xoy平面上与x轴有一定的夹角的平移——这样才能显出随时间演化)。第二种方法:我把psy(念为pusai)函数分解为实部和虚部,代回到薛定谔方程所得到的两个对应项的方程,然后仍旧是使用差分解法。理论上两种方法基本没有区别,而实际上我的图也确实无异,但这更加使我疑惑,不知道问题出现在了哪里。
      老师说我图像不对的原因是——M(空间的步数),N(时间的步数),Tao(即dx,空间步长)和h(即dt,时间步长)的值设置的不合理,而我试了两个晚上,终究还是没出来结果。其他考试临近,实在没太多时间执着于这个问题了,万望高人指点


program time_dependent_schrodinger_equation
    implicit none
    integer,parameter::M=150,N=500
    integer::i,j
    real*16::hba=1.,mu=1./2
!hba即(普朗克常数/2/pi),mu为质量
    real*16::l=150,T1=5
    real,external::V !势能函数(即U)
    real*16,dimension(M)::x,x1
    real*16,dimension(N)::t,normalize,psy4
    real*16,dimension(M,N)::psy2,psy3  !psy2为对复数psy取模并求其平方的大小,psy3,即为归一化后的波恩诠释下的概率。
    complex*16,dimension(M,N)::psy
    complex::cj
    real*16::h,tao,pi
    h=l/M
    tao=T1/N
    pi=asin(1.)*2
    cj=(0.,1.)  !虚数单位
!给出初始边界及初始值
       do j=1,N
        psy(1,j)=0
        psy(M,j)=0 !边界设定为无限深势阱
    end do
    do i=2,M-1
        x1(i)=i*h
        psy(i,1)=exp(((-1)*(x1(i)*0.2-5)**2./2.)/(2.*pi))   !阱内给出初始值
    end do                          !x(i)比着正常多乘上个0。2,平移了波的位置
!中心差法解薛定谔方程
    do j=1,N-1
        do i=2,m-1
            psy(i,j+1)=psy(i,j)+cj*tao*((psy(i+1,j)-2*psy(i,j)+psy(i-1,j))/(h**2)-V(i)*psy(i,j))    !核心内容,将中心差法代入薛定谔方程并整理
            psy2(i,j+1)=(abs(psy(i,j+1)))**2
       !     write(13,*) psy2(i,j+1)
        end do
    end do
!归一化
    do j=2,n
        normalize(j)=(sum(psy2(1:m,j)))!**0.5   
    end do
    do j=2,N
        do i=2,m-1
            x(i)=i*h
            t(j)=j*tao
            psy3(i,j)=psy2(i,j)/(normalize(j))!**2
            write(13,*) x(i),t(j),psy3(i,j)
        end do
        psy4(j)=sum(psy3(1:M,j))
    !    write(14,*) psy4(j)   !检验归一化的正确性
    end do
    stop
    end
!给出势函数
real    function V(i)
        implicit none
        integer::i
        v=0
        if (abs(i-75)-5<1.e-6) then
          V=10.
        end if
!   if abs(x-40)<3&abs(x-60)<3
!   V=10
        return
end

解一维含时薛定谔方程,图像不合心意,急!!!
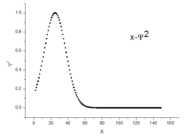
前5S的图像


解一维含时薛定谔方程,图像不合心意,急!!!-1
初始时刻的值


解一维含时薛定谔方程,图像不合心意,急!!!-2
一维薛定谔方程,取hba=1,mu=0.5

[ Last edited by 17839223730 on 2017-1-5 at 23:24 ]
回复此楼

» 猜你喜欢

已阅   回复此楼   关注TA 给TA发消息 送TA红花 TA的回帖
相关版块跳转 我要订阅楼主 17839223730 的主题更新
最具人气热帖推荐 [查看全部] 作者 回/看 最后发表
[考研] 297求调剂 +11 戏精丹丹丹 2026-03-17 11/550 2026-03-21 15:43 by ColorlessPI
[考研] 279求调剂 +5 红衣隐官 2026-03-21 5/250 2026-03-21 14:59 by lature00
[考研] 265求调剂 +12 梁梁校校 2026-03-19 14/700 2026-03-21 13:38 by lature00
[考研] 070300化学319求调剂 +7 锦鲤0909 2026-03-17 7/350 2026-03-21 03:46 by JourneyLucky
[考研] 295求调剂 +4 一志愿京区211 2026-03-18 6/300 2026-03-20 23:41 by JourneyLucky
[考研] 308求调剂 +3 阿姐阿姐家啊 2026-03-18 3/150 2026-03-20 23:24 by JourneyLucky
[考研] 324求调剂 +5 lucky呀呀呀鸭 2026-03-20 5/250 2026-03-20 22:30 by 促天成
[考研] 085600材料与化工 +8 安全上岸! 2026-03-16 8/400 2026-03-20 22:13 by luoyongfeng
[考研] 290求调剂 +7 ^O^乜 2026-03-19 7/350 2026-03-20 21:43 by JourneyLucky
[考研] 本人考085602 化学工程 专硕 +19 不知道叫什么! 2026-03-15 21/1050 2026-03-20 20:48 by zhukairuo
[考研] 0817 化学工程 299分求调剂 有科研经历 有二区文章 +22 rare12345 2026-03-18 22/1100 2026-03-20 20:39 by zhukairuo
[考研] 一志愿西安交通大学 学硕 354求调剂211或者双一流 +3 我想要读研究生 2026-03-20 3/150 2026-03-20 20:13 by JourneyLucky
[考研] 求调剂 +3 @taotao 2026-03-20 3/150 2026-03-20 19:35 by JourneyLucky
[考研] 生物学调剂招人!!! +3 山海天岚 2026-03-17 4/200 2026-03-19 21:34 by 怎么释怀
[考研] 梁成伟老师课题组欢迎你的加入 +9 一鸭鸭哟 2026-03-14 11/550 2026-03-19 17:22 by !本暗一次!
[考研] 一志愿福大288有机化学,求调剂 +3 小木虫200408204 2026-03-18 3/150 2026-03-19 13:31 by houyaoxu
[考研] 0854可跨调剂,一作一项核心论文五项专利,省、国级证书40+数一英一287 +8 小李0854 2026-03-16 8/400 2026-03-18 14:35 by 搏击518
[考研] 283求调剂 +3 听风就是雨; 2026-03-16 3/150 2026-03-17 07:41 by 热情沙漠
[考研] 333求调剂 +3 文思客 2026-03-16 7/350 2026-03-16 18:21 by 文思客
[考研] 0703化学调剂 290分有科研经历,论文在投 +7 腻腻gk 2026-03-14 7/350 2026-03-16 10:12 by houyaoxu
信息提示
请填处理意见