版块导航
正在加载中...
客户端APP下载
论文辅导
调剂小程序
登录
注册
帖子
帖子
用户
本版
应《网络安全法》要求,自2017年10月1日起,未进行实名认证将不得使用互联网跟帖服务。为保障您的帐号能够正常使用,请尽快对帐号进行手机号验证,感谢您的理解与支持!
24小时热门版块排行榜
>
论坛更新日志
(3474)
>
虫友互识
(1705)
>
休闲灌水
(759)
>
导师招生
(88)
>
文献求助
(67)
>
基金申请
(34)
>
论文投稿
(33)
>
论文道贺祈福
(31)
>
考博
(30)
>
博后之家
(28)
>
微米和纳米
(27)
>
硕博家园
(27)
>
考研
(27)
>
教师之家
(26)
>
公派出国
(21)
>
找工作
(17)
小木虫论坛-学术科研互动平台
»
化学化工区
»
无机/物化
»
物理化学
»
热力学函数
12
1/1
返回列表
查看: 603 | 回复: 11
只看楼主
@他人
存档
新回复提醒
(忽略)
收藏
在APP中查看
盒儿一
新虫
(小有名气)
应助: 0
(幼儿园)
金币: 194.5
帖子: 155
在线: 17.3小时
虫号: 4476444
已领完
热力学函数
领取红包
(小木虫手机app专属红包)
扫一扫,下载小木虫客户端
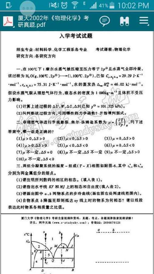
这个题是什么意思?搞不明白,能帮忙解一下么?如下图:
发自小木虫Android客户端
回复此楼
» 猜你喜欢
什么脱膜剂可以完全清洗干净啊?
已经有2人回复
暨南大学化学与材料学院赵宇亮院士正在招博士和博后,方向为生物材料和纳米医学
已经有1人回复
有机高分子材料论文润色/翻译怎么收费?
已经有265人回复
可生物降解聚酯正在重塑现代医疗器械
已经有0人回复
26届博士申请
已经有2人回复
PLLA 微球在生物医学领域的研究与应用
已经有1人回复
PLLA 微球的材料特性与制备工艺解析
已经有0人回复
医用聚己内酯(PCL)全解析:从两段式降解到组织工程应用
已经有0人回复
反相硅胶如何再生?
已经有1人回复
高级回复
» 抢金币啦!回帖就可以得到:
查看全部散金贴
西湖大学拓扑光学、非厄米光学、太赫兹方向博士后招聘
+
2
/236
西湖大学拓扑光学、非厄米光学、太赫兹方向博士后招聘
+
2
/234
西湖大学2026年秋季入学物理学、光学、电子信息方向博士生有名额速来!!!
+
2
/232
西湖大学2026年秋季入学物理学、光学、电子信息方向博士生有名额速来!!!
+
2
/220
坐标广州,征女友
+
2
/156
石河子大学化学化工学院CJ学者领衔分子炼油团队招收博士、硕士。【接收调剂】
+
1
/83
国家级青年人才课题组招收2026级硕士研究生
+
1
/35
代朋友发 88公务员诚征男友
+
1
/32
香港中文大学医学院 诚聘 研究助理教授 (医工结合/生物信息学方向)
+
1
/31
英国布里斯托大学诚招博士生,博士后和联合培养生
+
1
/24
2026年天津科技大学“新能源催化与膜材料团队”研究生招生
+
1
/20
南京医科大学国家级高层次青年人才团队招收博士后
+
1
/14
湖南大学-分析检测技术和生物柔性传感器-招收1名博士研究生 (2026年,第二批)
+
1
/9
怎么发布了求助贴了, 一发就转到删除栏了
+
1
/6
墨尔本大学(QS13)急招CSC博士(补齐全奖)/访问学者/博士后 (材料/生物医学/器官芯片等)
+
1
/5
哈工大(深圳)国家级青年人才 钟颖教授课题组 新增26级博士名额!欢迎报名!
+
1
/5
上海大学生物有机电子材料及器件团队博士研究生招聘
+
1
/4
【科研助理招聘-北京理工大学-集成电路与电子学院-国家杰青团队】
+
1
/3
德国图宾根大学诚招全奖岗位制博士(地下流固化学反应耦合数值模拟方向)
+
1
/3
大连海事大学船舶洁净能源研究中心2026年博士研究生招生启事
+
1
/1
1楼
2016-12-07 22:08:33
已阅
回复此楼
关注TA
给TA发消息
送TA红花
TA的回帖
盒儿一
新虫
(小有名气)
应助: 0
(幼儿园)
金币: 194.5
帖子: 155
在线: 17.3小时
虫号: 4476444
刚才图片没出来,
发自小木虫Android客户端
回复此楼
7楼
2016-12-07 22:09:23
已阅
回复此楼
关注TA
给TA发消息
送TA红花
TA的回帖
盒儿一
新虫
(小有名气)
应助: 0
(幼儿园)
金币: 194.5
帖子: 155
在线: 17.3小时
虫号: 4476444
发自小木虫Android客户端
赞
一下
回复此楼
8楼
2016-12-07 22:10:37
已阅
回复此楼
关注TA
给TA发消息
送TA红花
TA的回帖
盒儿一
新虫
(小有名气)
应助: 0
(幼儿园)
金币: 194.5
帖子: 155
在线: 17.3小时
虫号: 4476444
第二题
发自小木虫Android客户端
回复此楼
9楼
2016-12-07 22:10:53
已阅
回复此楼
关注TA
给TA发消息
送TA红花
TA的回帖
薛定谔的猫啊
禁虫
(小有名气)
★
小木虫: 金币+0.5, 给个红包,谢谢回帖
本帖内容被屏蔽
10楼
2016-12-13 01:02:31
已阅
回复此楼
关注TA
给TA发消息
送TA红花
TA的回帖
薛定谔的猫啊
禁虫
(小有名气)
本帖内容被屏蔽
11楼
2016-12-13 01:03:53
已阅
回复此楼
关注TA
给TA发消息
送TA红花
TA的回帖
盒儿一
新虫
(小有名气)
应助: 0
(幼儿园)
金币: 194.5
帖子: 155
在线: 17.3小时
虫号: 4476444
引用回帖:
11楼
:
Originally posted by
薛定谔的猫啊
at 2016-12-13 01:03:53
非理想气体焦汤系数不确定,但是他是绝热不可逆过程,所以熵变大于零
谢谢啦,
发自小木虫Android客户端
回复此楼
12楼
2016-12-13 09:37:28
已阅
回复此楼
关注TA
给TA发消息
送TA红花
TA的回帖
简单回复
jstryq
2楼
2016-12-07 22:08
回复
盒儿一(金币+1): 谢谢参与
已获得
1
个金币
发自小木虫IOS客户端
WWSDDU
3楼
2016-12-07 22:08
回复
盒儿一(金币+1): 谢谢参与
已获得
1
个金币
发自小木虫Android客户端
joylemon
4楼
2016-12-07 22:08
回复
盒儿一(金币+1): 谢谢参与
已获得
1
个金币
发自小木虫IOS客户端
祎祎祎祎祎超
5楼
2016-12-07 22:08
回复
盒儿一(金币+1): 谢谢参与
已获得
1
个金币
发自小木虫Android客户端
Jonlylonely
6楼
2016-12-07 22:08
回复
盒儿一(金币+1): 谢谢参与
已获得
1
个金币
发自小木虫Android客户端
相关版块跳转
有机交流
有机资源
高分子
无机/物化
分析
催化
工艺技术
化工设备
石油化工
精细化工
电化学
环境
SciFinder/Reaxys
我要订阅楼主
盒儿一
的主题更新
12
1/1
返回列表
如果回帖内容含有宣传信息,请如实选中。否则帐号将被全论坛禁言
普通表情
龙
兔
虎
猫
高级回复
(可上传附件)
百度网盘
|
360云盘
|
千易网盘
|
华为网盘
在新窗口页面中打开自己喜欢的网盘网站,将文件上传后,然后将下载链接复制到帖子内容中就可以了。
信息提示
关闭
请填处理意见
关闭
确定