| 查看: 485 | 回复: 0 | ||
LeBlanc金虫 (小有名气)
|
[求助]
ICEM blocking划分网格导入fluent出现Checking face handedness.问题
|
|
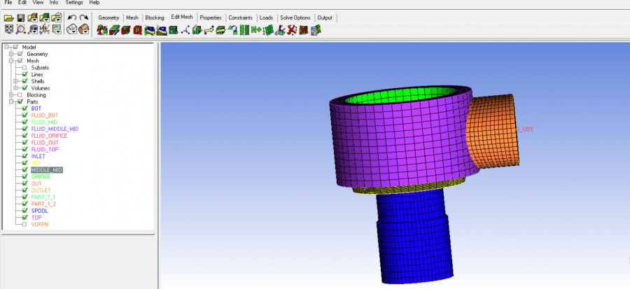
题主的模型有点复杂,所以我是分解成几个part划分网格,每划分好一个part后,再创建另一个part的block,然后merge,一个一个这样将每个部分拼起来。然后无论是检查网格还是导入fluent都出现了错误,不知道是不是这个方法导致了这个问题?恳请各位指点! 模型1.png 检查网格的结果.png 模型2.png NOZ5428%1AL93(~1@59QDSM.png |
» 猜你喜欢
0703调剂,一志愿天津大学319分
已经有14人回复
085600材料与化工301分求调剂院校
已经有16人回复
一志愿211,0703化学305分求调剂
已经有4人回复
机械专硕274求调剂,不挑专业学校
已经有8人回复
312求调剂
已经有13人回复
生物与医药求调剂
已经有7人回复
284求调剂
已经有5人回复
一志愿北交大材料工程总分358求调剂
已经有10人回复
一志愿南科大生物学297分,求调剂推荐
已经有4人回复
材料调剂
已经有4人回复














回复此楼