| 查看: 2135 | 回复: 13 | ||
疾凤劲草超级版主
Entertainment
|
[求助]
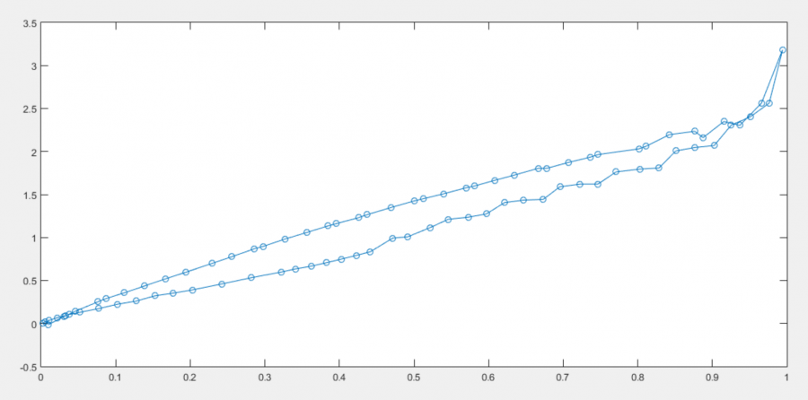
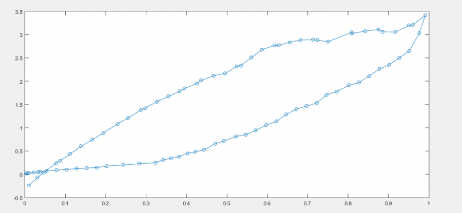
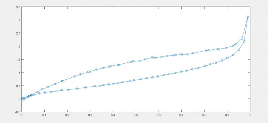
纤维素纸 老化处理后的 吸脱附曲线及孔径分布 已有1人参与
|
|
|
|
||
| 回帖支持 ( 显示支持度最高的前 50 名 ) | ||
上官小仙专家顾问
前世今生
|
||
![]() |
||
|
3楼2016-08-10 15:06:40
|
|
|
| 普通回帖 | ||
疾凤劲草管理员
Entertainment
|
||
|
2楼2016-08-10 12:30:39
|
|
|
疾凤劲草专家顾问
Entertainment
|
||
|
4楼2016-08-10 15:30:30
|
|
|
白水山石新虫
|
【答案】应助回帖
★ ★ ★ ★ ★
wonderfulong: 金币+2, 应助指数+1, 谢谢应助,欢迎常来交流。 2016-08-11 16:06:16 疾凤劲草: 金币+3, ★★★很有帮助, 谢谢! 2016-08-12 23:56:47
|
|
|
5楼2016-08-10 16:36:32
|
|
|
疾凤劲草版主
Entertainment
|
||
|
6楼2016-08-10 22:02:23
|
|
|
疾凤劲草管理员
Entertainment
|
||
|
7楼2016-08-11 13:00:23
|
|
|
上官小仙兑换贵宾
前世今生
|
||
![]() |
||
|
8楼2016-08-12 09:14:57
|
|
|
疾凤劲草主管区长
Entertainment
|
||
|
9楼2016-08-13 14:47:19
|
|
|
疾凤劲草实习版主
Entertainment
|
||
|
10楼2016-08-13 14:49:16
|
|
|














回复此楼
