| ²é¿´: 5135 | »Ø¸´: 9 | ||
| µ±Ç°Ö»ÏÔʾÂú×ãÖ¸¶¨Ìõ¼þµÄ»ØÌû£¬µã»÷ÕâÀï²é¿´±¾»°ÌâµÄËùÓлØÌû | ||
ayuancrystalͳæ (³õÈëÎÄ̳)
|
[ÇóÖú]
ÐÂÊÖÇóÖú£¡£¡lammpsĦ²Á£¬Ä¦²ÁÁ¦¼ÆËãÎÊÌâ ÒÑÓÐ3È˲ÎÓë
|
|
|
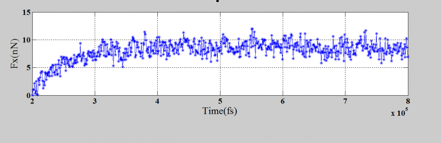
lammpsС°×£¬Ð´ÁËÒ»¸ö¼òµ¥µÄµ¥Í¹Ìå½Ó´¥Ä£ÐÍ£¬Ì½ÕëÔÚ»ùµ×ÉÏ»¬¶¯£¬´ÓÍøÉÏÕÒµ½Ò»¸öĦ²ÁÀý×Ó£¬²ÎÕÕдÁËÒ»¸ö£¬¿ÉÊÇ·¢ÏÖĦ²ÁÁ¦½á¹ûÓÐÎÊÌ⣬ÇóÖú´óÉñÃÇ ¸½ÉϽű¾£º #initialization units metal boundary p p p dimension 3 atom_style atomic pair_style hybrid/overlay tersoff tersoff lj/cut 9 #Atom definition read_data Position.dat mass 1 28.0 mass 2 28.0 mass 3 28.0 mass 4 28.0 mass 5 28.0 mass 6 28.0 mass 7 28.0 mass 8 28.0 #Settings neighbor 1.0 bin neigh_modify delay 0 every 1 check yes group fixed-sub type 1 group temper-sub1 type 2 group temper-sub2 type 3 group interface-sub type 4 group bottom-tip type 5 group temper-tip1 type 6 group temper-tip2 type 7 group fixed-tip type 8 group low-tip union bottom-tip temper-tip1 temper-tip2 group hi-sub union temper-sub1 temper-sub2 interface-sub group boundary union fixed-tip fixed-sub group mobile subtract all boundary #Force field coefficients pair_coeff * * tersoff 1 Si.tersoff Si Si Si Si NULL NULL NULL NULL pair_coeff * * tersoff 2 Si.tersoff NULL NULL NULL NULL Si Si Si Si pair_coeff 1*4 5*8 lj/cut 0.0174 3.826 #Initial velocities compute tip_sub mobile temp/partial 0 1 1 velocity mobile create 298 34239 temp tip_sub compute 1 temper-sub1 temp compute 2 temper-sub2 temp compute 3 interface-sub temp compute 4 bottom-tip temp/partial 0 1 1 compute 5 temper-tip1 temp/partial 0 1 1 compute 6 temper-tip2 temp/partial 0 1 1 compute 7 hi-sub temp compute 8 low-tip temp/partial 0 1 1 #Fixes fix 1 driven nve fix 2 fixed-tip setforce 0.0 0.0 0.0 fix 3 fixed-sub setforce 0.0 0.0 0.0 fix 4 temper-sub1 langevin 298.0 298.0 0.00239 48279 fix 5 temper-tip1 langevin 298.0 298.0 0.00239 48279 #Run timestep 0.001 thermo 100 thermo_style custom step temp c_7 c_1 c_2 c_3 c_4 c_5 c_6 c_8 pe ke etotal vol f_2[1] f_2[2] f_2[3] f_3[1] f_3[2] f_3[3] thermo_modify format 1 %07d format 2 %7.3f format 3 %7.3f format 4 %7.3f format 5 %7.3f format 6 %7.3f format 7 %7.3f format 8 %7.3f format 9 %7.3f format 10 %7.3f format 11 %10.3f format 12 %10.3f format 13 %10.3f format 14 %10.3f format 15 %11.6f format 16 %11.6f format 17 %11.6f format 18 %11.6f format 19 %11.6f format 20 %11.6f dump 1 all xyz 1000 dump.tipsub.xyz dump_modify 1 element Si Si Si Si Si Si Si Si run 200000 fix 6 fixed-tip move linear 0.036 0.0 0.0 units box run 600000 ²Î¿´Ä¦²ÁÀý×Ó£¬Ä¦²ÁÁ¦È¡µÃÊÇ̽Õë¹Ì¶¨²ãÔ×ÓÊܵ½µÄÁ¦¡£²»ÖªµÀÕâÑù¼ÆËãĦ²ÁÁ¦¶Ô²»¶Ô£¬´óÉñÃÇÊÇÔõô¼ÆËãĦ²ÁÁ¦µÄ£¬ÓõÄÄĸöÃüÁî°¡? »¹Óд¦ÀíµÄĦ²ÁÁ¦È總ͼ£¬Ä¦²ÁÁ¦Çé¿öÒ²²»¶Ô°¡£¡ ÕæÐÄÇóÖ¸µ¼°¡£¡£¡£¡ Ħ²ÁÁ¦.png@oxox6085 |
» ²ÂÄãϲ»¶
0703±¾¿ÆÖ£ÖÝ´óѧÇóµ÷¼Á
ÒѾÓÐ3È˻ظ´
311Çóµ÷¼Á
ÒѾÓÐ4È˻ظ´
Ò»Ö¾Ô¸»ªÀí£¬ÊýÒ»Ó¢Ò»285ÇóAÇøµ÷¼Á
ÒѾÓÐ11È˻ظ´
µ÷¼Á310
ÒѾÓÐ5È˻ظ´
321Çóµ÷¼Á
ÒѾÓÐ6È˻ظ´
Çóµ÷¼Á
ÒѾÓÐ7È˻ظ´
349Çóµ÷¼Á
ÒѾÓÐ6È˻ظ´
±¾¿ÆÐÂÄÜÔ´¿ÆÑ§Ó빤³Ì£¬Ò»Ö¾Ô¸»ªÀíÄܶ¯285Çóµ÷¼Á
ÒѾÓÐ4È˻ظ´
²ÄÁÏÇóµ÷¼Á
ÒѾÓÐ9È˻ظ´
299Çóµ÷¼Á
ÒѾÓÐ7È˻ظ´
×·ÃÎ2016
ͳæ (СÓÐÃûÆø)
- Ó¦Öú: 18 (СѧÉú)
- ½ð±Ò: 81.2
- ºì»¨: 4
- Ìû×Ó: 122
- ÔÚÏß: 25.2Сʱ
- ³æºÅ: 4326873
- ×¢²á: 2016-01-01
- ÐÔ±ð: GG
- רҵ: ΢/ÄÉ»úеϵͳ
¡¾´ð°¸¡¿Ó¦Öú»ØÌû
¡ï ¡ï ¡ï ¡ï ¡ï
¸Ðл²ÎÓ룬ӦÖúÖ¸Êý +1
ayuancrystal: ½ð±Ò+5, ¡ïÓаïÖú 2016-07-22 08:55:48
¸Ðл²ÎÓ룬ӦÖúÖ¸Êý +1
ayuancrystal: ½ð±Ò+5, ¡ïÓаïÖú 2016-07-22 08:55:48
| fix 6ÃüÁî·ÅÔÚthermo_styleÇ°ÃæÊÔÊÔ¡£ÁíÍ⣬position_datÊý¾ÝûÎÊÌâ°É£¿»¹ÓУ¬ÔÚÊÔÑé½×¶Î£¬Èç¹û²»ÖªµÀ³ÌÐò¶Ô²»¶Ô£¬½¨Òé±ðÅÜÄÇô¶à²½£¬ÉÙÅܼ¸²½£¬Èç¹ûûÎÊÌâ²»³ö´íÁË£¬ÔÙ¶àÅܵã¾ÍÐС£ |

4Â¥2016-07-21 09:51:09
ayuancrystal
ͳæ (³õÈëÎÄ̳)
- Ó¦Öú: 0 (Ó×¶ùÔ°)
- ½ð±Ò: 160
- Ìû×Ó: 10
- ÔÚÏß: 11.5Сʱ
- ³æºÅ: 3727254
- ×¢²á: 2015-03-11
- ÐÔ±ð: MM
- רҵ: ΢/ÄÉ»úеϵͳ
3Â¥2016-07-21 09:04:30
ayuancrystal
ͳæ (³õÈëÎÄ̳)
- Ó¦Öú: 0 (Ó×¶ùÔ°)
- ½ð±Ò: 160
- Ìû×Ó: 10
- ÔÚÏß: 11.5Сʱ
- ³æºÅ: 3727254
- ×¢²á: 2015-03-11
- ÐÔ±ð: MM
- רҵ: ΢/ÄÉ»úеϵͳ
5Â¥2016-07-21 14:43:44

6Â¥2017-03-01 11:35:26














»Ø¸´´ËÂ¥
ayuancrystal
£¬