| 查看: 1629 | 回复: 1 | |||
yx19920522金虫 (小有名气)
|
[交流]
关于对电极碳材料的CV曲线的氧化还原峰。。 已有1人参与
|
|
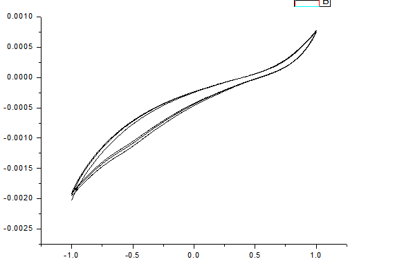
本人研一小菜鸟,最近在做静电纺丝碳材料掺杂金属氧化物应用于DSSC对电极的研究,可是最近在测CV的时候效果总是不理想,用的是Pt电极和Ag/AgCl参比电极,电解液是I/I3,结果都和下图一样,没有明显的氧化还原峰,然后去测试纯碳纤维的也没有,可看好多文献里的CV曲线都很好啊,希望大神给支个招。。。。感激不尽 T35~EZQ[STP0X(2E)NZ)K_8.png |
» 猜你喜欢
成都大学课题组招收26级材料工程研究生
已经有1人回复
【博士招生】上海交通大学陈倩栎课题组招收2026年申请-考核博士生1名(能源材料方向)
已经有19人回复
金属材料论文润色/翻译怎么收费?
已经有227人回复
特殊环境先进金属材料山西省重点实验室接收硕士研究生调剂信息
已经有0人回复
特殊环境先进金属材料山西省重点实验室接收硕士研究生调剂信息
已经有0人回复
江西师大化学工程学院接收2026调剂生
已经有15人回复
聚氨酯
已经有2人回复
2026年汽车材料学院计划招收调剂研究生21名
已经有0人回复
内科大2026年硕士研究生调剂
已经有0人回复
2026年齐鲁工业大学(山东省科学院)材料学部电子材料与元器件创新团队招收调剂研究生
已经有2人回复
» 本主题相关商家推荐: (我也要在这里推广)
2楼2020-06-09 15:12:36














回复此楼