| 查看: 9776 | 回复: 10 | |||
[求助]
流体仿真,从SolidWorks到COMSOL的转变,求解 已有2人参与
|
|||
|
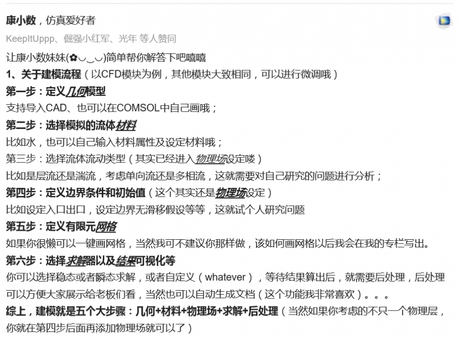
之前我用的是SolidWorks的flow simulation来进行流体仿真的,后来知道COMSOL更专业一些,就开始捣鼓COMSOL。无奈资料太少,学校图书馆里唯三的三本书还是2009年的。。。。求各位大牛指导COMSOL仿真入门。。。 在sw里,做流体仿真的话,步骤是 1,建模 2,打开flow simulation 3,创建封盖,使零件或者装配体形成封闭的空间 4,向导,在向导里选择单位制、流体、稳态/瞬态、重力场、表面粗糙度。完成后sw会自动找出计算域 5,边界条件,定义出入口。我一般是设置一个入口、流速,一个出口、环境压力。 6,目标,如流速、静压。右键,插入,再打几个钩就行了 7,网格,调节网格精细程度、设置最小缝隙。一般不用动,sw有默认的网格精度,自己会找出流域的最小缝隙 8,计算。点一下按钮等一段时间就行 9,分析结果 我装的是COMSOL5.2,现在知道选择模块、导入三维文件。然后,壁、流体属性、初始值这些项目下面的边界选择、激活、覆盖和贡献、边界条件表示完全不理解。和SolidWorks的思想貌似相差挺大的。COMSOL装了4天了,一个仿真都没做起来 ![]() 道理我都懂,主要是激活、覆盖和贡献、域、这些我不理解 如果想要做像前三张图片里那样的仿真,应该怎么操作,求详细说明,有个例子就最好啦 @wuming524 |
» 收录本帖的淘帖专辑推荐
感悟人生 |
» 猜你喜欢
招博士
已经有6人回复
限项规定
已经有8人回复
国家基金申请书模板内插入图片不可调整大小?
已经有5人回复
交叉科学部支持青年基金,对三无青椒是个机会吗?
已经有3人回复
国家级人才课题组招收2026年入学博士
已经有5人回复
Fe3O4@SiO2合成
已经有6人回复
青年基金C终止
已经有4人回复
青椒八年已不青,大家都被折磨成啥样了?
已经有7人回复
为什么nbs上溴 没有产物点出现呢
已经有10人回复
救命帖
已经有11人回复
李加伟
荣誉版主 (文坛精英)
不过凡人
- 应助: 258 (大学生)
- 贵宾: 1.257
- 金币: 24928.4
- 散金: 8829
- 红花: 146
- 沙发: 13
- 帖子: 12822
- 在线: 3507.3小时
- 虫号: 2359263
- 注册: 2013-03-19
- 性别: GG
- 专业: 可再生与替代能源利用中的
- 管辖: 论文道贺祈福

2楼2016-04-30 14:29:30
10楼2016-06-05 15:47:27
3楼2016-05-02 12:08:54
李加伟
荣誉版主 (文坛精英)
不过凡人
- 应助: 258 (大学生)
- 贵宾: 1.257
- 金币: 24928.4
- 散金: 8829
- 红花: 146
- 沙发: 13
- 帖子: 12822
- 在线: 3507.3小时
- 虫号: 2359263
- 注册: 2013-03-19
- 性别: GG
- 专业: 可再生与替代能源利用中的
- 管辖: 论文道贺祈福

4楼2016-05-03 13:47:35
5楼2016-05-03 22:24:59
李加伟
荣誉版主 (文坛精英)
不过凡人
- 应助: 258 (大学生)
- 贵宾: 1.257
- 金币: 24928.4
- 散金: 8829
- 红花: 146
- 沙发: 13
- 帖子: 12822
- 在线: 3507.3小时
- 虫号: 2359263
- 注册: 2013-03-19
- 性别: GG
- 专业: 可再生与替代能源利用中的
- 管辖: 论文道贺祈福

6楼2016-05-03 23:07:54
7楼2016-05-08 14:13:35
8楼2016-05-11 21:21:43
9楼2016-05-12 22:53:39














@
回复此楼