| 查看: 1010 | 回复: 8 | ||
| 当前只显示满足指定条件的回帖,点击这里查看本话题的所有回帖 | ||
[求助]
求助,纳米流体凝固行为的步冷曲线图 已有1人参与
|
||
|
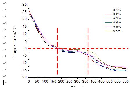
文献上这样画的,凝固图片 而我自己测量的数据画出来是这样的,命名自己的,二者差别不是一点半点,文献中的凝固过程:液体由零下四五度突升到零度再慢慢降温,我的没有突升过程,愁死了,为何二者这么大的差别呢 凝固.png 自己.png |
» 猜你喜欢
请问对标matlab的开源软件octave的网站https://octave.org为什么打不开?
已经有1人回复
求助两种BiOBr晶体的CIF文件(卡片号为JCPDS 09-0393与JCPDS 01-1004 )
已经有0人回复
无机化学论文润色/翻译怎么收费?
已经有76人回复
哈尔滨工程大学材化学院国家级青年人才-26年硕士招生
已经有0人回复
求助Fe-TCPP、Zn-TCPP的CIF文件,或者CCDC号
已经有0人回复
河北大学-26年秋季入学申请考核制-化学博士1名
已经有0人回复
XPS/?λXPS
已经有0人回复
» 本主题相关商家推荐: (我也要在这里推广)

3楼2016-04-07 10:50:53

2楼2016-04-06 20:52:43

4楼2016-04-08 14:52:30
5楼2016-04-08 15:03:11













回复此楼
