| 查看: 598 | 回复: 0 | |||
[交流]
关于matlab做 Monte Carlo 高分子聚合反应 的某个求助的补充解释
|
|
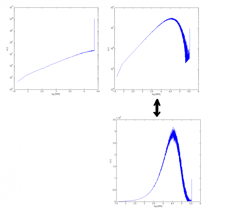
原求助帖地址: http://muchong.com/bbs/viewthread.php?tid=10071718 至今无人应助。 我可能一开始并没有想好如何准确地描述问题,但是现在却无法修改原问题,于是在此进行补充解释。现在想来问题的关键是:用来决定每个活性中心的反应类型的随机数是用随机数组(N×1)的形式一次性产生的,数组长度等于活性中心数目,采用了 max(N) = 1e6。但是在过程中发现随机数的分布并不是完全随机的。 具体来说,设活性中心的序号为1,2,....,N(N<=1e6)...,那么随机数为A1,A2,...,AN(0<=AN<=1)...,AN的值是集中性的,越是接近 0.5的 AN 越是可能出现在某些特定的N值的位置(举个例子比如 N = [5e5 : 6e5] )。由于链转移反应需要 AN>0.99 时才能发生,所以序号N为 [5e5 : 6e5] 的活性中心在反应时间不够长的情况下就不会发生链转移,表现在分子量分布(GPC)曲线上的现象就是那个很大的高耸的尾巴。 当然,以上是简单的说法,我发现这个N值是并不是单段的:如果将 AN 值对 N 作散点图,会发现很多空洞,随着反应的进行,也就是新的随机数数组的产生,这些空洞很难被填满,意味着即使是新的随机数数组,还是在重复着类似的不均匀分布。尝试过引入seed参数,但也不奏效;打乱活性中心的标号进行重新赋值也不行。 或许用随机数数组的形式一次性产生所有活性中心的随机数本身就是问题的来源? 谢谢。 bw108h280092_1457606891_680.png |
» 猜你喜欢
求调剂
已经有23人回复
301求调剂
已经有15人回复
304求调剂(085602,过四级,一志愿985)
已经有17人回复
302分求调剂 一志愿安徽大学085601
已经有12人回复
288环境专硕,求调材料方向
已经有23人回复
环境专硕调剂
已经有6人回复
22408 调剂材料
已经有6人回复
285求调剂
已经有12人回复
求调剂
已经有6人回复
085600材料与化工301分求调剂院校
已经有19人回复














回复此楼