| ²é¿´: 1241 | »Ø¸´: 7 | |
superlouÌú³æ (³õÈëÎÄ̳)
|
[ÇóÖú]
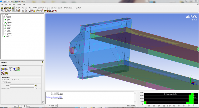
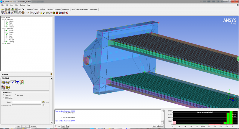
ICEM»®·ÖÍø¸ñµÄÎÊÌâ ÒÑÓÐ2È˲ÎÓë
|
|
|
|
²ÌzhongÌú³æ (СÓÐÃûÆø)
|
|
|
2Â¥2016-03-13 17:41:32
|
|
superlouÌú³æ (³õÈëÎÄ̳)
|
|
|
3Â¥2016-03-13 20:12:46
|
|
Ī¿Ú½ð³æ (ÕýʽдÊÖ)
|
|
![]() |
|
|
4Â¥2016-03-14 08:43:52
|
|
tarcy½ð³æ (ÕýʽдÊÖ)
|
|
|
5Â¥2016-03-15 19:04:37
|
|
superlouÌú³æ (³õÈëÎÄ̳)
|
|
|
6Â¥2016-03-15 21:56:01
|
|
superlouÌú³æ (³õÈëÎÄ̳)
|
|
|
7Â¥2016-03-15 21:56:15
|
|
Ê¢ÃûÍÇ·Ïгæ (³õÈëÎÄ̳)
|
|
|
8Â¥2018-03-30 09:14:18
|
|














»Ø¸´´ËÂ¥
superlou