| ²é¿´: 1090 | »Ø¸´: 7 | ||
lynne619ľ³æ (ÖøÃûдÊÖ)
|
[ÇóÖú]
ÄÍ100ÉãÊ϶ÈÒÔÉϵÄ3%ÇâÑõ»¯ÄÆÈÜÒºµÄ£¿ ÒÑÓÐ1È˲ÎÓë
|
| ³ýÁ˲£Á§Ö®Í⣬»¹ÓÐʲô²ÄÖÊµÄÆ÷Ãó¿ÉÒÔÄ͵Ãס100ÉãÊ϶ÈÒÔÉϵÄ3%ÇâÑõ»¯ÄÆÈÜÒº£¬²ÄÖʵ¼ÈÈÐÔÒªºÃ¡£ |
» ²ÂÄãϲ»¶
2026ÄêÎ人·ÄÖ¯´óѧ¹ú¼Ò½ÜÇà¿ÎÌâ×éÕÐÊÕµ÷¼Á»¯Ñ§ ÉúÎï ҽѧ ʳƷ »·¾³Ñо¿Éú
ÒѾÓÐ16È˻ظ´
Î人·ÄÖ¯´óѧ-²ÄÁÏ¿ÆÑ§Ó빤³ÌѧԺ-½ªÎ°½ÜÇàÍŶÓ-ÕÐÉúÎï·½Ïòµ÷¼Á
ÒѾÓÐ0È˻ظ´
Óлú¸ß·Ö×Ó²ÄÁÏÂÛÎÄÈóÉ«/·ÒëÔõôÊÕ·Ñ?
ÒѾÓÐ63È˻ظ´
Î人·ÄÖ¯´óѧ-²ÄÁÏ¿ÆÑ§Ó빤³ÌѧԺ-ÕÐ ÉúÎï·½Ïò ˶ʿ£¡
ÒѾÓÐ0È˻ظ´
Î人·ÄÖ¯´óѧ-²ÄÁÏ¿ÆÑ§Ó빤³ÌѧԺ-½ªÎ°½ÜÇàÍŶÓ-ÕÐÉúÎï·½Ïòµ÷¼Á
ÒѾÓÐ0È˻ظ´
[Î人·ÄÖ¯´óѧ]²ÄÁÏѧԺ[½ªÎ°ÍŶÓÃû³Æ]¿ÎÌâ×é-2026Äê˶ʿÑо¿Éúµ÷¼ÁÐÅÏ¢
ÒѾÓÐ0È˻ظ´
Î人·ÄÖ¯´óѧ-²ÄÁÏ¿ÆÑ§Ó빤³ÌѧԺ-½ªÎ°½ÜÇàÍŶÓ-Õе÷¼Á
ÒѾÓÐ0È˻ظ´
ÉúÎïҽѧ²ÄÁÏÇ°ÑØ¿ÆÆÕ£ºµÍÃܶȡ¢¸ß¿×϶Âʵġ°¶à¿×΢Çò¡±ºËÐļ¼ÊõÓëÓ¦ÓÃÈ«¾°
ÒѾÓÐ1È˻ظ´
ºþÄϹ¤Òµ´óѧÖܹóÒú¿ÎÌâ×éÕÐÉúÎïҽѧ¹¤³Ì£¨07¡¢08¶¼ÐУ©ºÍÉúÎïÓëÒ½Ò©£¨0860£©Ë¶Ê¿Éú
ÒѾÓÐ0È˻ظ´
ºþÄϹ¤Òµ´óѧÖܹóÒú¿ÎÌâ×éÕÐÉúÎïҽѧ¹¤³Ì£¨07¡¢08¶¼ÐУ©ºÍÉúÎïÓëÒ½Ò©£¨0860£©Ë¶Ê¿Éú
ÒѾÓÐ0È˻ظ´
¿¼ÑÐÇóµ÷¼Á
ÒѾÓÐ0È˻ظ´
» ±¾Ö÷ÌâÏà¹Ø¼ÛÖµÌùÍÆ¼ö£¬¶ÔÄúͬÑùÓаïÖú:
[HPLC³£¼ûÎÊÌâ]¹í·å¡¢»ùÏ߯¯ÒÆ¡¢ÍÏβ¡¢·Ö²æ·å¡¢±£Áôʱ¼äÆ¯ÒÆ¡¢Öùѹ¹ý¸ßµÈϵÁÐÎÊÌâ
ÒѾÓÐ54È˻ظ´
¸ôÈȲÄÁÏ×Éѯ
ÒѾÓÐ26È˻ظ´
2014Ê®´ó¿ÆÑ§Ò¥ÑÔ ÄãÊ¶ÆÆÁ˼¸¸ö£¿
ÒѾÓÐ0È˻ظ´
ÐíÖǺ꣺ת»ùÒòÕùÂÛÓ¦»ùÓÚ¿ÆÑ§(ZZ)
ÒѾÓÐ0È˻ظ´
ÈÕÑз¢²»º¬Ï¡ÍÁÔªËØïáµÄÇ¿´ÅÌú
ÒѾÓÐ16È˻ظ´
Һ̬¹è½ºLSR×¢Éä³ÉÐÍÓÅÊÆ
ÒѾÓÐ2È˻ظ´
Á½ÖÖDZÁ¦¾Þ´óµÄÐÂÐÍï®µç³Ø
ÒѾÓÐ47È˻ظ´
ÖйúÄÌÔ´Ö®é䣺¾úÂäйú±ê³¬ÃÀ¹ú20±¶£¡
ÒѾÓÐ4È˻ظ´
¡¾Ô´´¡¿³£¼ûÖ²ÎïÑø»¤
ÒѾÓÐ1È˻ظ´
Èý·üÌì·ÀÖÎ ÖÐÊîÈ«¹¥ÂÔ
ÒѾÓÐ2È˻ظ´
¡¾·ÖÏí¡¿Ï¸°ûÅàÑø¼¼Êõ¸öÈË×ܽá1
ÒѾÓÐ47È˻ظ´
¡¾×ªÔØ¡¿ÑîÀûΰ£º²îµãÒò·É´¬¹²ÕñÎþÉü
ÒѾÓÐ7È˻ظ´
Ë®ÖÐÈÕ¼Ç
Ìú¸Ëľ³æ (ÕýʽдÊÖ)
- ICEPI: 2
- Ó¦Öú: 103 (¸ßÖÐÉú)
- ½ð±Ò: 5420.6
- ºì»¨: 34
- Ìû×Ó: 454
- ÔÚÏß: 601.5Сʱ
- ³æºÅ: 2434983
- ×¢²á: 2013-04-24
- רҵ: ÎÞ»ú»¯¹¤
¡ï
±ùµã½µÎÂ: ½ð±Ò+1, лл»ØÌû½»Á÷£¬»¶Ó³£À´ÎÞ»úÎﻯ°å¿é¡£ 2016-03-11 13:38:01
±ùµã½µÎÂ: ½ð±Ò+1, лл»ØÌû½»Á÷£¬»¶Ó³£À´ÎÞ»úÎﻯ°å¿é¡£ 2016-03-11 13:38:01
|
²»Ðâ¸Ö£¬³£¼ûµÄ304 316¶¼¿ÉÒÔ£¬¸ÖÌú·¢ºÚÄÇÖÖ¸ßθßŨ¶ÈµÄ¹¤¿ö¶¼Óò»Ðâ¸Ö²Û¡£ÍƼö316£¬ÒòΪ¹úÄÚµÄ304̼³¬±ê£¬ÓþÃÁË̼Åܵ½±íÃæÀ´ÎÛȾҩҺ¡£ ·¢×ÔСľ³æAndroid¿Í»§¶Ë |
2Â¥2016-03-11 12:32:57
lynne619
ľ³æ (ÖøÃûдÊÖ)
- Ó¦Öú: 61 (³õÖÐÉú)
- ½ð±Ò: 2792.2
- É¢½ð: 740
- ºì»¨: 25
- Ìû×Ó: 2637
- ÔÚÏß: 709Сʱ
- ³æºÅ: 1063563
- ×¢²á: 2010-07-24
- רҵ: ÉúÎïÒ½Óø߷Ö×Ó²ÄÁÏ
3Â¥2016-03-11 13:55:16
Ë®ÖÐÈÕ¼Ç
Ìú¸Ëľ³æ (ÕýʽдÊÖ)
- ICEPI: 2
- Ó¦Öú: 103 (¸ßÖÐÉú)
- ½ð±Ò: 5420.6
- ºì»¨: 34
- Ìû×Ó: 454
- ÔÚÏß: 601.5Сʱ
- ³æºÅ: 2434983
- ×¢²á: 2013-04-24
- רҵ: ÎÞ»ú»¯¹¤
¡¾´ð°¸¡¿Ó¦Öú»ØÌû
¡ï ¡ï ¡ï ¡ï ¡ï ¡ï ¡ï ¡ï ¡ï ¡ï ¡ï
¸Ðл²ÎÓ룬ӦÖúÖ¸Êý +1
lynne619: ½ð±Ò+10, ¡ï¡ï¡ï¡ï¡ï×î¼Ñ´ð°¸ 2016-03-11 14:53:00
±ùµã½µÎÂ: ½ð±Ò+1, лл»ØÌû£¬»¶Ó³£À´ÎÞ»úÎﻯ°æ¿é¡£ 2016-03-11 21:20:53
¸Ðл²ÎÓ룬ӦÖúÖ¸Êý +1
lynne619: ½ð±Ò+10, ¡ï¡ï¡ï¡ï¡ï×î¼Ñ´ð°¸ 2016-03-11 14:53:00
±ùµã½µÎÂ: ½ð±Ò+1, лл»ØÌû£¬»¶Ó³£À´ÎÞ»úÎﻯ°æ¿é¡£ 2016-03-11 21:20:53
|
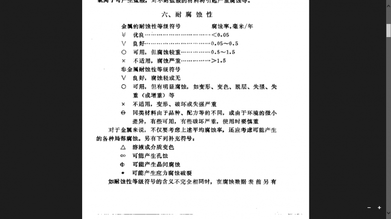
ºÃ°É£¬Ö»ÄÜÇë³ö¡¶¸¯Ê´Êֲᡷ ½ØÍ¼Õª×Ô316ÄÇһϵÁеÄCrNImo²»Ðâ¸ÖµÄÄÍÊ´ÐÔ¡£ Óɴ˿ɼûÔÚŨ¶ÈµÍÓÚ20%£¬Î¶ȵÍÓÚ150¡æ¶¼ÊÇ¿ÉÒÔÓõġ£ ·ûºÅÅжÁ.png 316²»Ðâ¸ÖÄ͸¯Ê´.jpg |
4Â¥2016-03-11 14:34:54
lynne619
ľ³æ (ÖøÃûдÊÖ)
- Ó¦Öú: 61 (³õÖÐÉú)
- ½ð±Ò: 2792.2
- É¢½ð: 740
- ºì»¨: 25
- Ìû×Ó: 2637
- ÔÚÏß: 709Сʱ
- ³æºÅ: 1063563
- ×¢²á: 2010-07-24
- רҵ: ÉúÎïÒ½Óø߷Ö×Ó²ÄÁÏ
5Â¥2016-03-11 14:53:51
Ë®ÖÐÈÕ¼Ç
Ìú¸Ëľ³æ (ÕýʽдÊÖ)
- ICEPI: 2
- Ó¦Öú: 103 (¸ßÖÐÉú)
- ½ð±Ò: 5420.6
- ºì»¨: 34
- Ìû×Ó: 454
- ÔÚÏß: 601.5Сʱ
- ³æºÅ: 2434983
- ×¢²á: 2013-04-24
- רҵ: ÎÞ»ú»¯¹¤
¡¾´ð°¸¡¿Ó¦Öú»ØÌû
| ÏëÁËÏ뻹Êǰѡ¶¸¯Ê´Êֲᡷ¸øÄ㣬ÉÏÃæÓÐЩÊý¾Ý»áºÍʵ¼Ê¹¤×÷ÖдæÔÚ³öÈ룬µ«×÷Ϊһ±¾¹¤¾ßÊ飬»¹ÊǺÜÓвο¼¼ÛÖµµÄ£¬Ï£ÍûÄãÒÔºóÓöµ½ÀàËÆµÄÎÊÌâÄܰïÉÏæ¡£ |
» ±¾Ìû¸½¼þ×ÊÔ´Áбí
-
»¶Ó¼à¶½ºÍ·´À¡£ºÐ¡Ä¾³æ½öÌṩ½»Á÷ƽ̨£¬²»¶Ô¸ÃÄÚÈݸºÔð¡£
±¾ÄÚÈÝÓÉÓû§×ÔÖ÷·¢²¼£¬Èç¹ûÆäÄÚÈÝÉæ¼°µ½ÖªÊ¶²úȨÎÊÌ⣬ÆäÔðÈÎÔÚÓÚÓû§±¾ÈË£¬Èç¶Ô°æÈ¨ÓÐÒìÒ飬ÇëÁªÏµÓÊÏ䣺xiaomuchong@tal.com - ¸½¼þ 1 : ¸¯Ê´Êý¾ÝÊÖ²á.pdf
2016-03-11 14:57:50, 24.8 M
6Â¥2016-03-11 14:58:32
lynne619
ľ³æ (ÖøÃûдÊÖ)
- Ó¦Öú: 61 (³õÖÐÉú)
- ½ð±Ò: 2792.2
- É¢½ð: 740
- ºì»¨: 25
- Ìû×Ó: 2637
- ÔÚÏß: 709Сʱ
- ³æºÅ: 1063563
- ×¢²á: 2010-07-24
- רҵ: ÉúÎïÒ½Óø߷Ö×Ó²ÄÁÏ
7Â¥2016-03-11 15:06:07
ËïÑÞ¶«
гæ (³õÈëÎÄ̳)
- Ó¦Öú: 0 (Ó×¶ùÔ°)
- ½ð±Ò: 4
- Ìû×Ó: 2
- ÔÚÏß: 2.7Сʱ
- ³æºÅ: 4458421
- ×¢²á: 2016-03-02
- רҵ: ºË·ÅÉ仯ѧ
8Â¥2016-03-15 22:45:30














»Ø¸´´ËÂ¥
120