| ²é¿´: 772 | »Ø¸´: 3 | ||
wyybestwishÒø³æ (СÓÐÃûÆø)
|
[ÇóÖú]
ÅäºÏÎïµÄ´ÅÐÔÕâÑùÁË£¬ÊÇʲôÇé¿ö£¬ÇëÇó´óÏÀ°ïÖú°¡£¡ ÒÑÓÐ1È˲ÎÓë
|
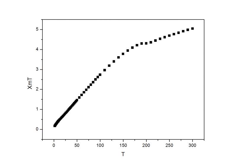
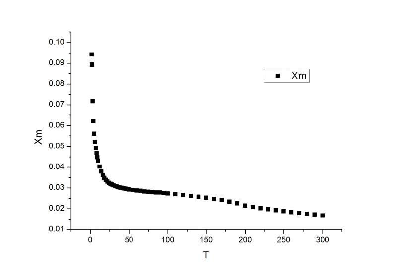
¸÷λ´óÏÀ£¬ÎÒ²âÁËÒ»¸öÅäºÏÎïµÄ´ÅÐÔ£¬½á¹û...¿´²»¶®°¡ ¡£»¹Íû¸÷λͬÈʰïÖú·ÖÎö·ÖÎö°¡£¬Íò·Ö¸Ðл¡£Xm.jpg XmT.jpg |
» ²ÂÄãϲ»¶
¹ãÖÝ´óѧ´óÍåÇø»·¾³Ñо¿Ôº»·¾³´ó·Ö×Ó²ÄÁÏÑо¿ËùÍõƽɽ½ÌÊÚÍÅ¶Ó 2026ÄêÑо¿ÉúÕÐÉú¼òÕÂ
ÒѾÓÐ0È˻ظ´
Ìì½òÀí¹¤´óѧ
ÒѾÓÐ0È˻ظ´
ÎÞ»ú»¯Ñ§ÂÛÎÄÈóÉ«/·ÒëÔõôÊÕ·Ñ?
ÒѾÓÐ107È˻ظ´
̨ÖÝѧԺÓÐÐò¶à¿×²ÄÁÏÍŶÓ×îºó³å´Ì£¬Í¬Ñ§ÃDZð´í¹ýŶ£¬ÇëËÙÁªÏµ£¡
ÒѾÓÐ0È˻ظ´
½Î÷¿Æ¼¼Ê¦·¶´óѧÎïÀí»¯Ñ§¿ÎÌâ×é½ÓÊÕµ÷¼ÁÉú£¬Ãû¶î»¹ÓУ¬ËÙÀ´
ÒѾÓÐ0È˻ظ´
Çó̼ËáÄÆºÍ̼ËáÇâÄÆµÄ¾§°û½á¹¹Í¼»ò¾§Ìå½á¹¹Í¼
ÒѾÓÐ0È˻ظ´
Çó̼ËáÄÆºÍ̼ËáÇâÄÆµÄ¾§°û½á¹¹Í¼»ò¾§Ìå½á¹¹Í¼
ÒѾÓÐ0È˻ظ´
½Î÷¿Æ¼¼Ê¦·¶´óѧÎïÀí»¯Ñ§¿ÎÌâ×é½ÓÊÕµ÷¼ÁÉú£¬12µã¿ªÆô£¬ËÙÀ´
ÒѾÓÐ0È˻ظ´
forsondra
гæ (СÓÐÃûÆø)
- Ó¦Öú: 2 (Ó×¶ùÔ°)
- ½ð±Ò: 56.2
- ºì»¨: 1
- Ìû×Ó: 65
- ÔÚÏß: 19.4Сʱ
- ³æºÅ: 1747826
- ×¢²á: 2012-04-10
- רҵ: Åäλ»¯Ñ§
| Õâ¸öÐèÒª½áºÏM-HͼÒÔ¼°½á¹¹Í¼×ۺϷÖÎö Ö»¿´M-TͼÓÐʱºò²»×¼ |
» ±¾ÌûÒÑ»ñµÃµÄºì»¨£¨×îÐÂ10¶ä£©
2Â¥2016-03-01 12:55:01
wyybestwish
Òø³æ (СÓÐÃûÆø)
- Ó¦Öú: 3 (Ó×¶ùÔ°)
- ½ð±Ò: 5774.4
- É¢½ð: 3
- Ìû×Ó: 286
- ÔÚÏß: 247.1Сʱ
- ³æºÅ: 536809
- ×¢²á: 2008-03-31
- רҵ: Åäλ»¯Ñ§
3Â¥2016-03-02 08:31:51
ÊÝ£¬¹»ÁË
ľ³æ (ÕýʽдÊÖ)
- Ó¦Öú: 108 (¸ßÖÐÉú)
- ½ð±Ò: 2714.5
- É¢½ð: 1176
- ºì»¨: 19
- Ìû×Ó: 506
- ÔÚÏß: 207.1Сʱ
- ³æºÅ: 2328819
- ×¢²á: 2013-03-08
- ÐÔ±ð: GG
- רҵ: Åäλ»¯Ñ§
4Â¥2016-03-02 09:05:14














¡£»¹Íû¸÷λͬÈʰïÖú·ÖÎö·ÖÎö°¡£¬Íò·Ö¸Ðл¡£
»Ø¸´´ËÂ¥
wyybestwish